ГОСТы >
29.120.50 Плавкие предохранители и другие защитные устройства при перегрузках >
ГОСТ IEC 61643-31-2023
ГОСТ IEC 61643-31-2023 Устройства защиты от перенапряжений низковольтные. Часть 31. Требования и методы испытаний устройств защиты от импульсных перенапряжений (УЗИП) для фотоэлектрических систем
ГОСТ МЭК
Скачать ГОСТ в PDF или DOC бесплатно
Основная информация
Обозначение:
ГОСТ IEC 61643-31-2023
Статус:
Действует
Тип:
ГОСТ МЭК
Название русское:
Устройства защиты от перенапряжений низковольтные. Часть 31. Требования и методы испытаний устройств защиты от импульсных перенапряжений (УЗИП) для фотоэлектрических систем
Название английское:
Low-voltage surge protective devices. Part 31. Requirements and test methods for SPDs for photovoltaic installations
Даты и сроки
Дата регистрации:
09-25-23
Дата издания:
11-24-23
Дата введения в действие:
11-01-24
Дата завершения срока действия:
-
Применение и описание
Область и условия применения:
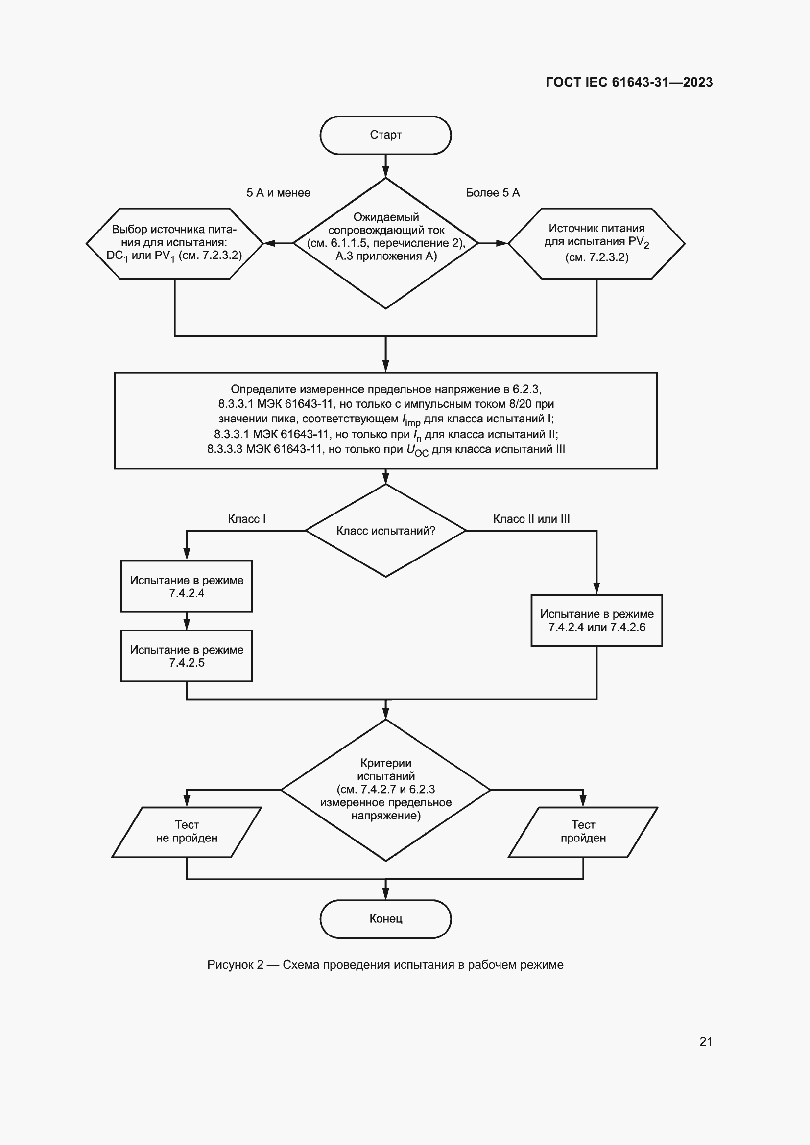
Настоящий стандарт распространяется на устройства защиты от перенапряжений (УЗИП), предназначенные для защиты от косвенных и прямых воздействий грозовых или иных переходных перенапряжений. Данные устройства предназначены для подсоединения на стороне постоянного тока фотоэлектрических установок, номинальным напряжением постоянного тока до 1500 В. Данные устройства содержат, как минимум, один нелинейный компонент и предназначены для ограничения перенапряжений и отвода импульсных токов. Рабочие характеристики, требования безопасности, стандартные методы испытаний и номинальные параметры установлены для данных устройств
Связи и замены
Заменяющий:
-
Описание стандарта
ГОСТ IEC 61643-31-2023 Устройства защиты от перенапряжений низковольтные. Часть 31. Требования и методы испытаний устройств защиты от импульсных перенапряжений (УЗИП) для фотоэлектрических систем
Страницы стандарта













































