ГОСТы >
29.130.20 Низковольтная коммутационная аппаратура и аппаратура управления >
ГОСТ IEC 62026-2-2022
ГОСТ IEC 62026-2-2022 Аппаратура распределения и управления низковольтная. Интерфейсы между контроллерами и устройствами. Часть 2. Интерфейс исполнительных устройств и датчиков
ГОСТ МЭК
Скачать ГОСТ в PDF или DOC бесплатно
Основная информация
Обозначение:
ГОСТ IEC 62026-2-2022
Статус:
Действует
Тип:
ГОСТ МЭК
Название русское:
Аппаратура распределения и управления низковольтная. Интерфейсы между контроллерами и устройствами. Часть 2. Интерфейс исполнительных устройств и датчиков
Название английское:
Low-voltage switchgear and controlgear. Controller-device interfaces. Part 2. Actuator sensor interface
Даты и сроки
Дата регистрации:
05-16-22
Дата издания:
08-22-24
Дата введения в действие:
07-01-25
Дата завершения срока действия:
-
Применение и описание
Область и условия применения:
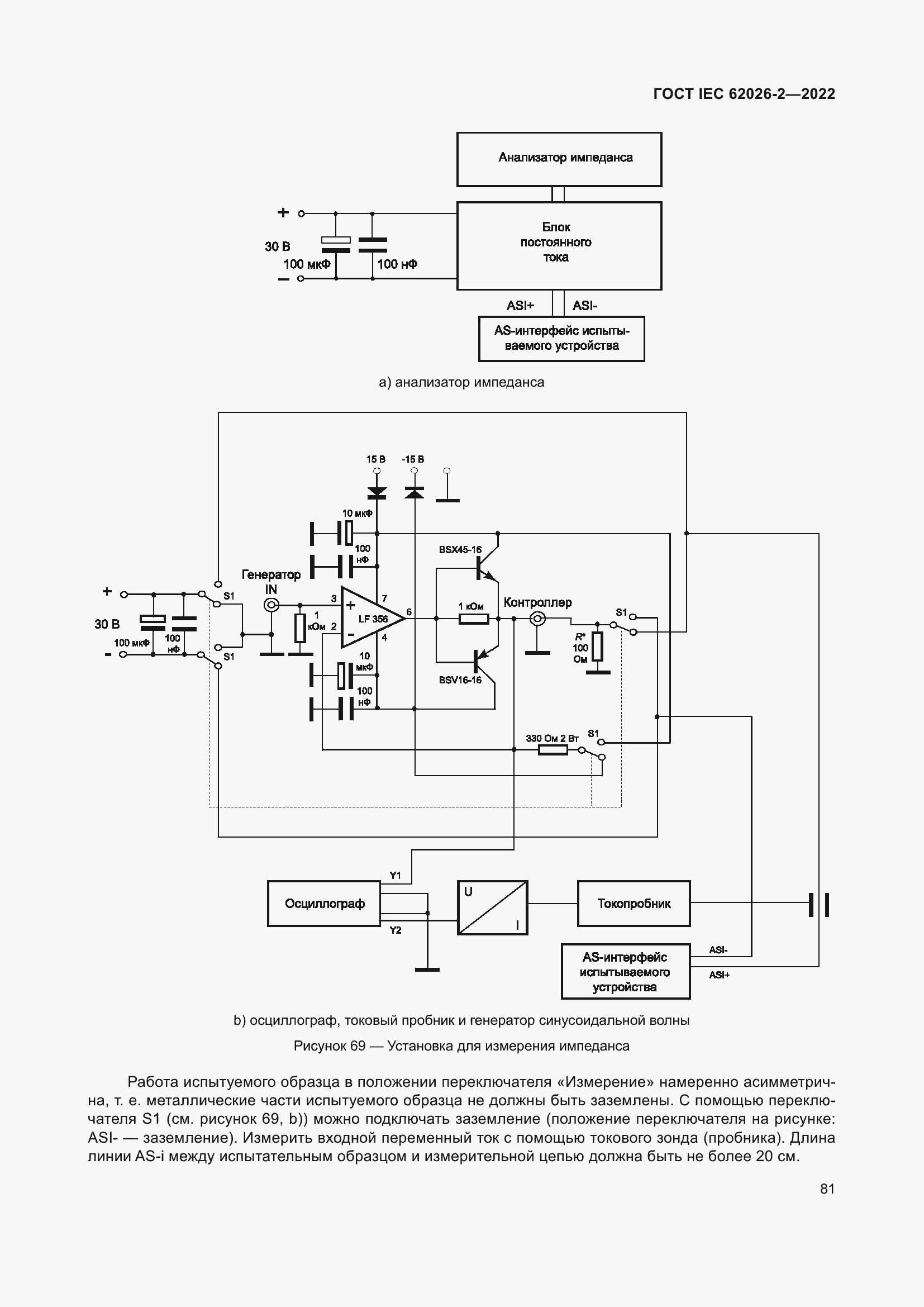
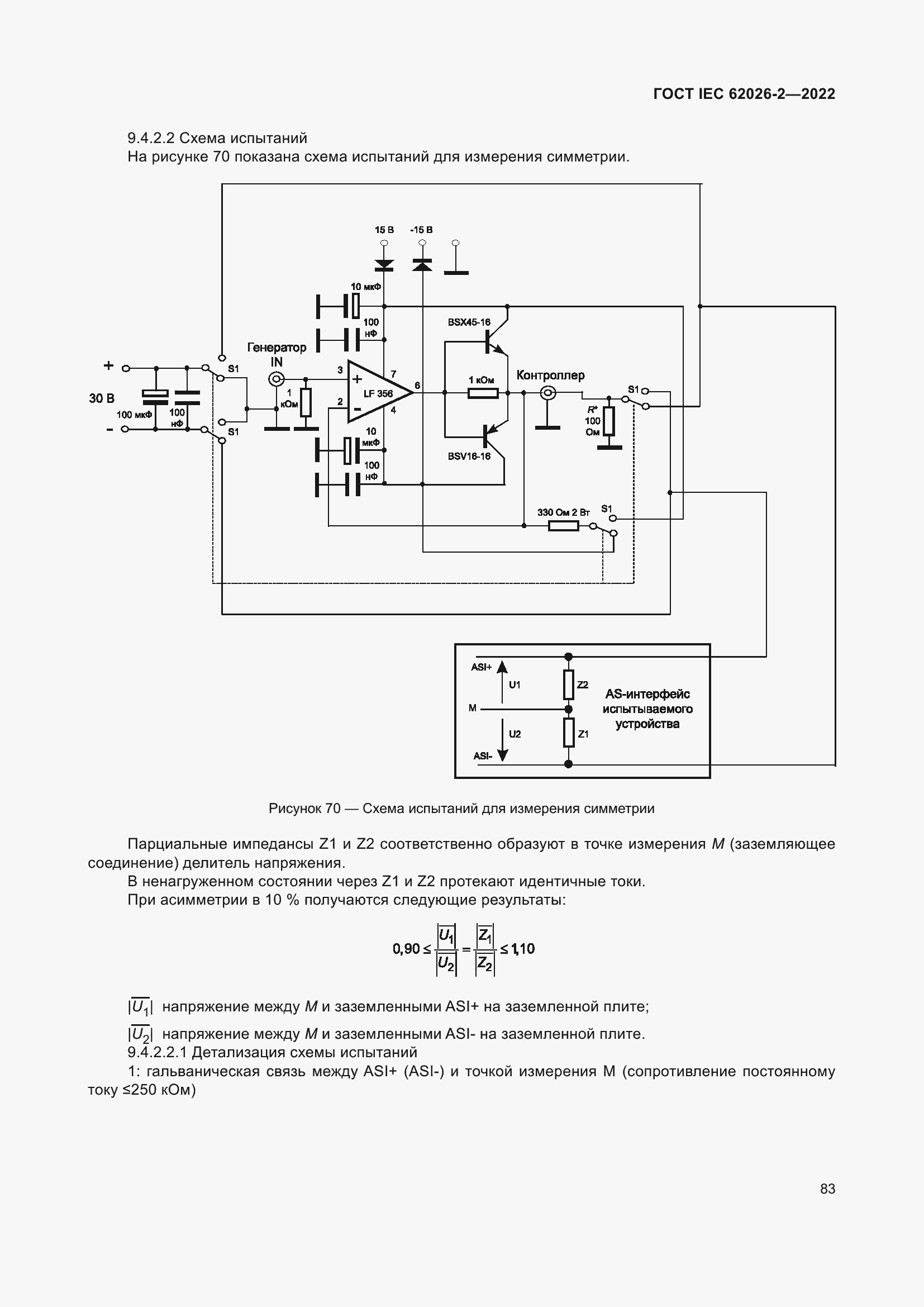
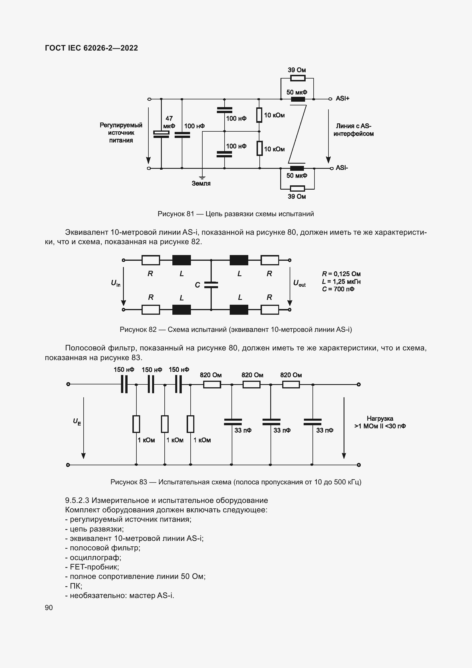
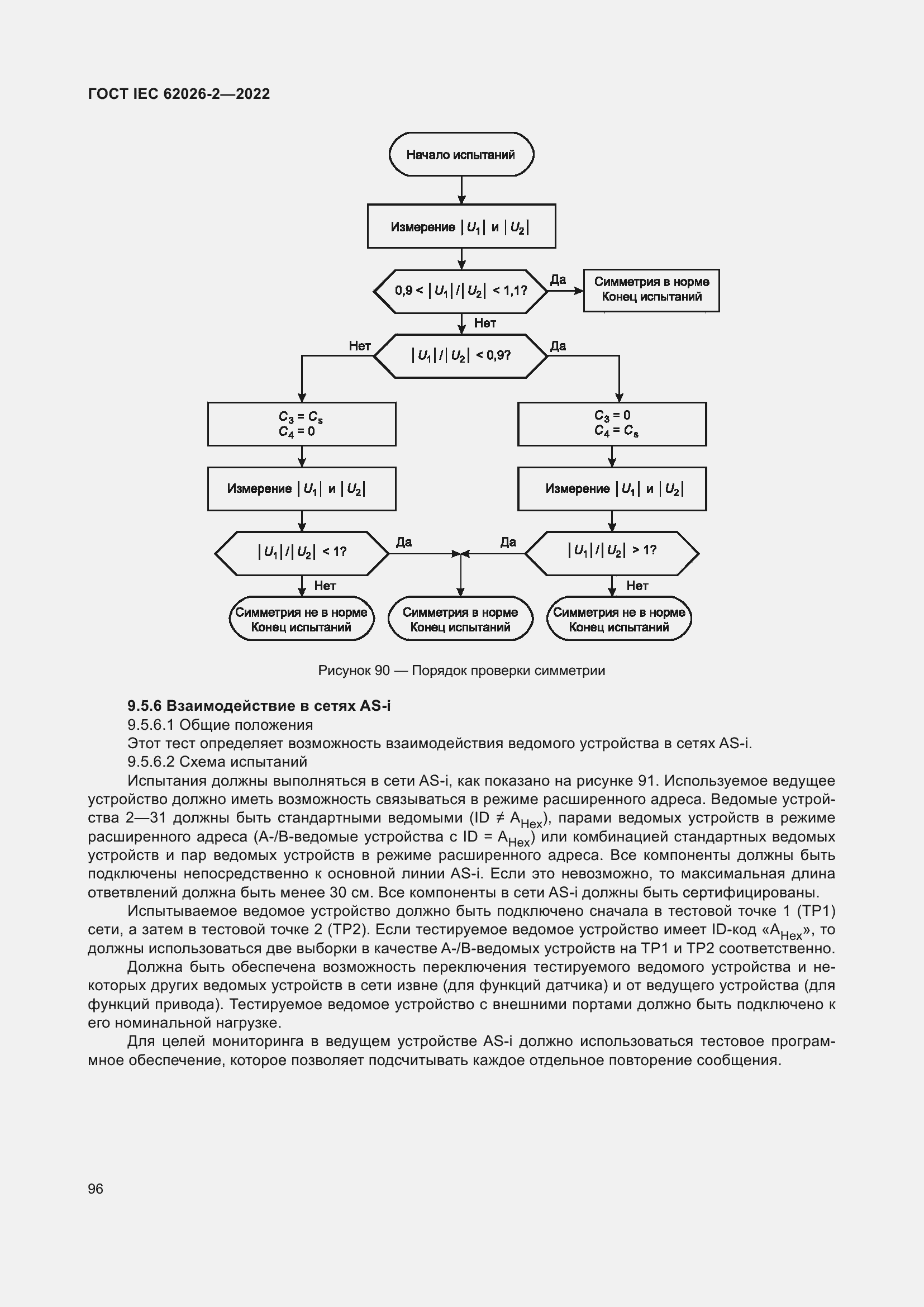
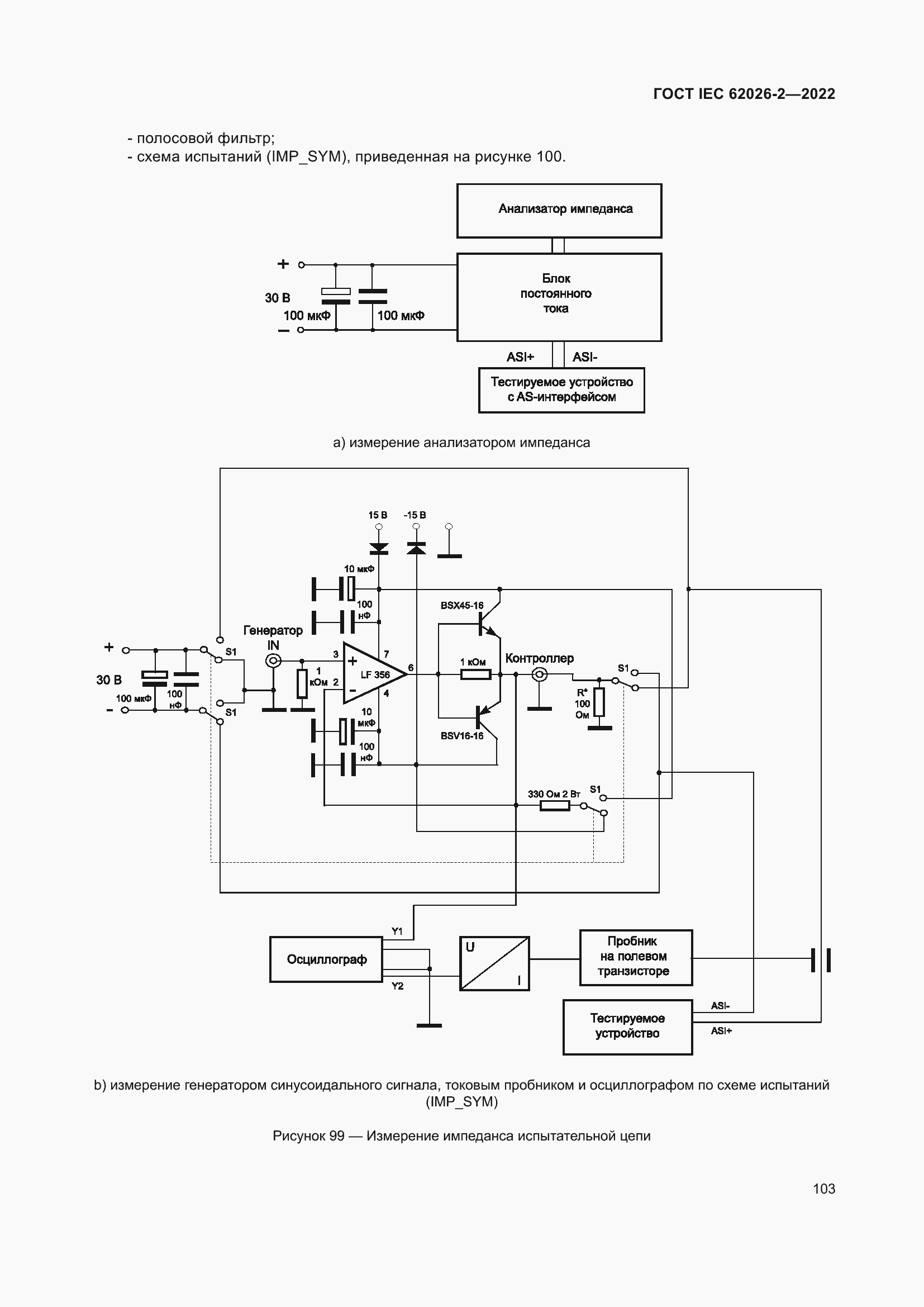
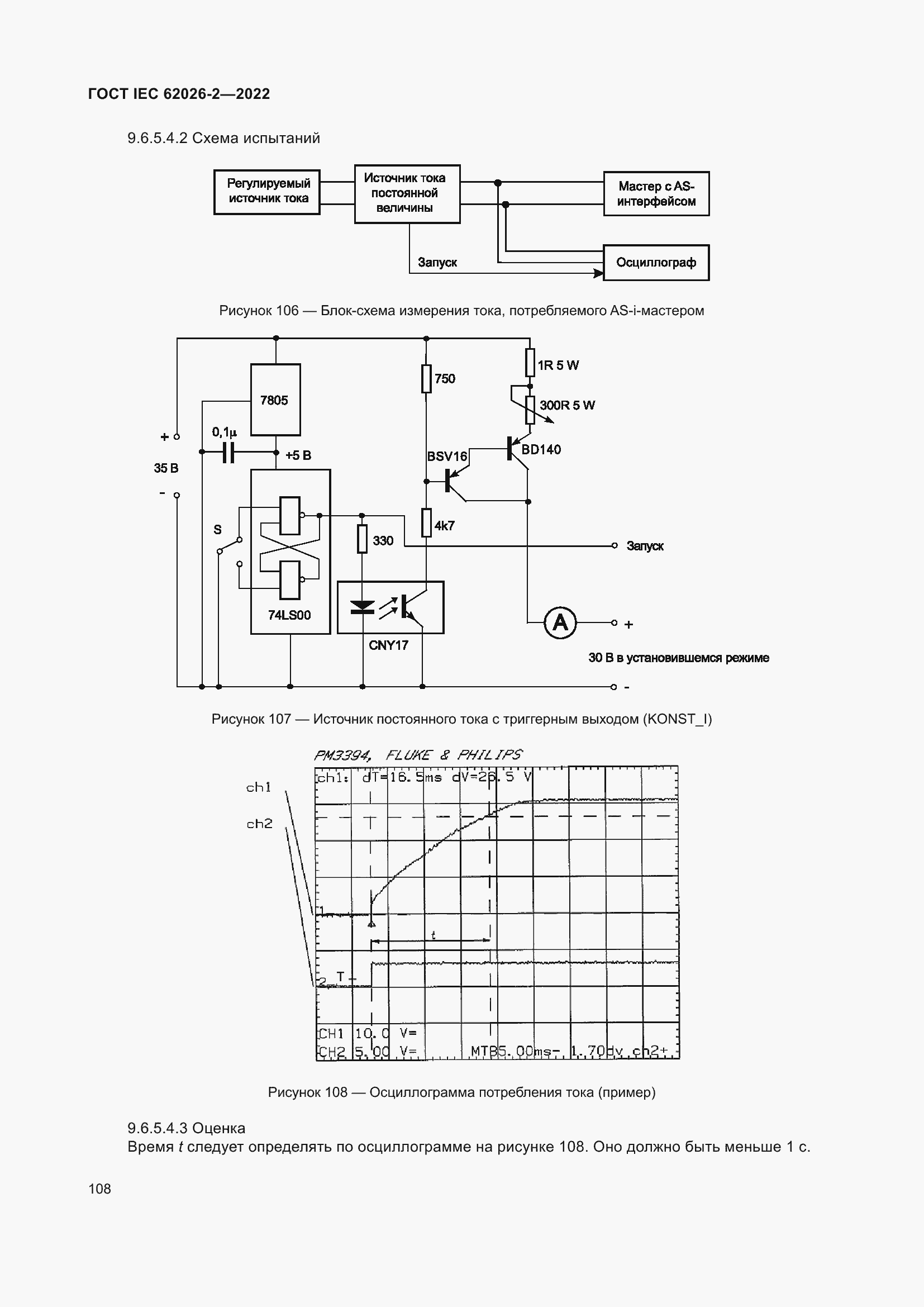
Настоящий стандарт определяет метод связи между отдельным устройством управления и переключающими элементами и устанавливает систему взаимодействия компонентов с указанными интерфейсами связи. Полная система носит название «Интерфейс датчика привода» (Actuator Sensor interface, далее — AS-i). Стандарт описывает метод подключения переключающих элементов, таких как низковольтные распределительные устройства и устройства управления, стандартизованных в соответствии с IEC 60947, и управляющих устройств. Данный метод может также применяться для подключения других устройств и элементов. Если в настоящем стандарте описаны входы и выходы (I/O), то это рассматривается применительно к ведущему устройству, тогда как для подчиненных устройств они имеют противоположное значение
Связи и замены
Заменяющий:
-
Описание стандарта
ГОСТ IEC 62026-2-2022 Аппаратура распределения и управления низковольтная. Интерфейсы между контроллерами и устройствами. Часть 2. Интерфейс исполнительных устройств и датчиков
Страницы стандарта









































































































































































































