ГОСТ ISO 11200-2023 Акустика. Шум машин и оборудования. Руководство по применению базовых стандартов для определения уровней звукового давления излучения на рабочем месте и в других контрольных точках
ГОСТ ИСО
Скачать ГОСТ в PDF или DOC бесплатно
Основная информация
Обозначение:
ГОСТ ISO 11200-2023
Статус:
Действует
Тип:
ГОСТ ИСО
Название русское:
Акустика. Шум машин и оборудования. Руководство по применению базовых стандартов для определения уровней звукового давления излучения на рабочем месте и в других контрольных точках
Название английское:
Acoustics. Noise emitted by machinery and equipment. Guidelines for the use of basic standards for the determination of emission sound pressure levels at a work station and at other specified positions
Даты и сроки
Дата регистрации:
12-15-23
Дата издания:
01-23-24
Дата введения в действие:
06-01-24
Дата завершения срока действия:
-
Применение и описание
Область и условия применения:
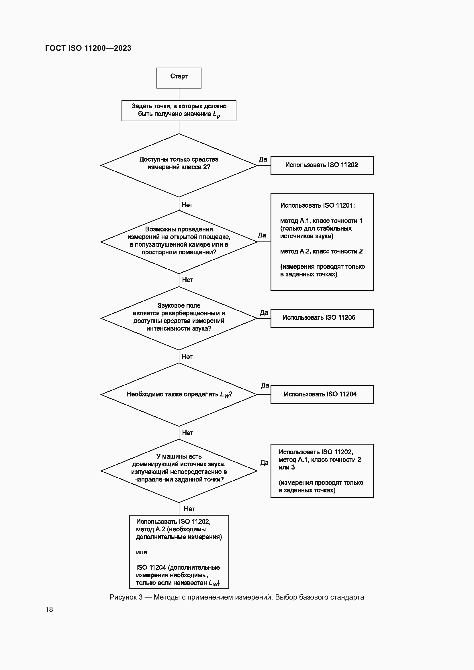
Настоящий стандарт устанавливает руководство по применению базовых стандартов (ISO 11201, ISO 11202, ISO 11203, ISO 11204 и ISO 11205) на методы определения уровней звукового давления излучения на рабочем месте и в других контрольных точках, включая: - их использование для составления испытательных кодов по шуму для отдельных групп машин и оборудования (далее – машины); - сравнение получаемых с их помощью шумовых характеристик машин с шумовыми характеристиками, получаемыми другими методами (см. 4.1–4.3); - сопоставления методов измерений, устанавливаемых базовыми стандартами (см. таблицу 1); - выбор метода измерений, наиболее подходящего для данной измерительной задачи (см. раздел 6). Для наглядности руководство представлено с использованием блок-схем, таблиц и описанием конкретных случаев применения
Связи и замены
Заменяющий:
-
Взамен:
ГОСТ 31171-2003
Описание стандарта
ГОСТ ISO 11200-2023 Акустика. Шум машин и оборудования. Руководство по применению базовых стандартов для определения уровней звукового давления излучения на рабочем месте и в других контрольных точках
Страницы стандарта









































