ГОСТ ISO 13127-2024 Упаковка. Упаковка, недоступная для открывания детьми. Методы механических испытаний упаковочных систем многоразового использования, недоступных для открывания детьми
ГОСТ ИСО
Скачать ГОСТ в PDF или DOC бесплатно
Основная информация
Обозначение:
ГОСТ ISO 13127-2024
Статус:
Действует
Тип:
ГОСТ ИСО
Название русское:
Упаковка. Упаковка, недоступная для открывания детьми. Методы механических испытаний упаковочных систем многоразового использования, недоступных для открывания детьми
Название английское:
Packaging. Child resistant packaging. Mechanical test methods for reclosable child resistant packaging systems
Даты и сроки
Дата регистрации:
05-31-24
Дата издания:
06-25-24
Дата введения в действие:
04-01-25
Дата завершения срока действия:
-
Применение и описание
Область и условия применения:
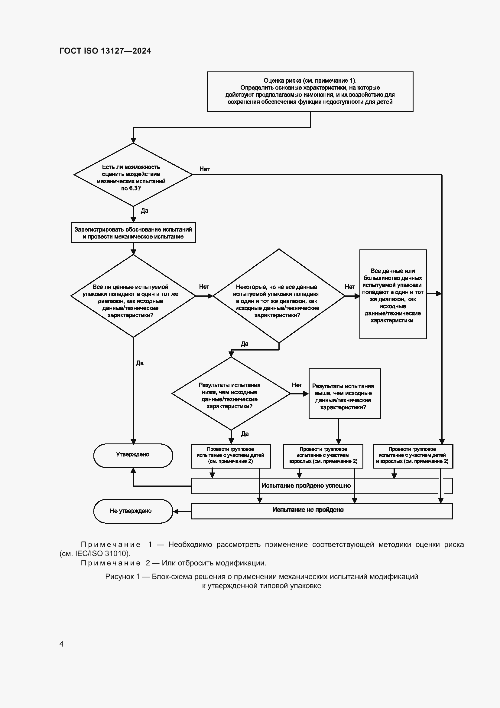
Настоящий стандарт устанавливает методы механических испытаний упаковочных систем многоразового использования, недоступных для открывания детьми. Данные, полученные с помощью этих методов механических испытаний, пригодны для сравнения характеристик недоступности для открывания детьми соответствующих упаковочных систем многоразового использования. Настоящий стандарт не применяется в целях контроля качества
Связи и замены
Заменяющий:
-
Описание стандарта
ГОСТ ISO 13127-2024 Упаковка. Упаковка, недоступная для открывания детьми. Методы механических испытаний упаковочных систем многоразового использования, недоступных для открывания детьми
Страницы стандарта



























