ГОСТ ISO 18601-2023 Упаковка и окружающая среда. Общие требования к использованию стандартов ISO в области упаковки и окружающей среды
ГОСТ ИСО
Скачать ГОСТ в PDF или DOC бесплатно
Основная информация
Обозначение:
ГОСТ ISO 18601-2023
Статус:
Действует
Тип:
ГОСТ ИСО
Название русское:
Упаковка и окружающая среда. Общие требования к использованию стандартов ISO в области упаковки и окружающей среды
Название английское:
Packaging and the environment. General requirements for the use of ISO standards in the field of packaging and the environment
Даты и сроки
Дата регистрации:
06-28-23
Дата издания:
08-16-23
Дата введения в действие:
05-01-24
Дата завершения срока действия:
-
Применение и описание
Область и условия применения:
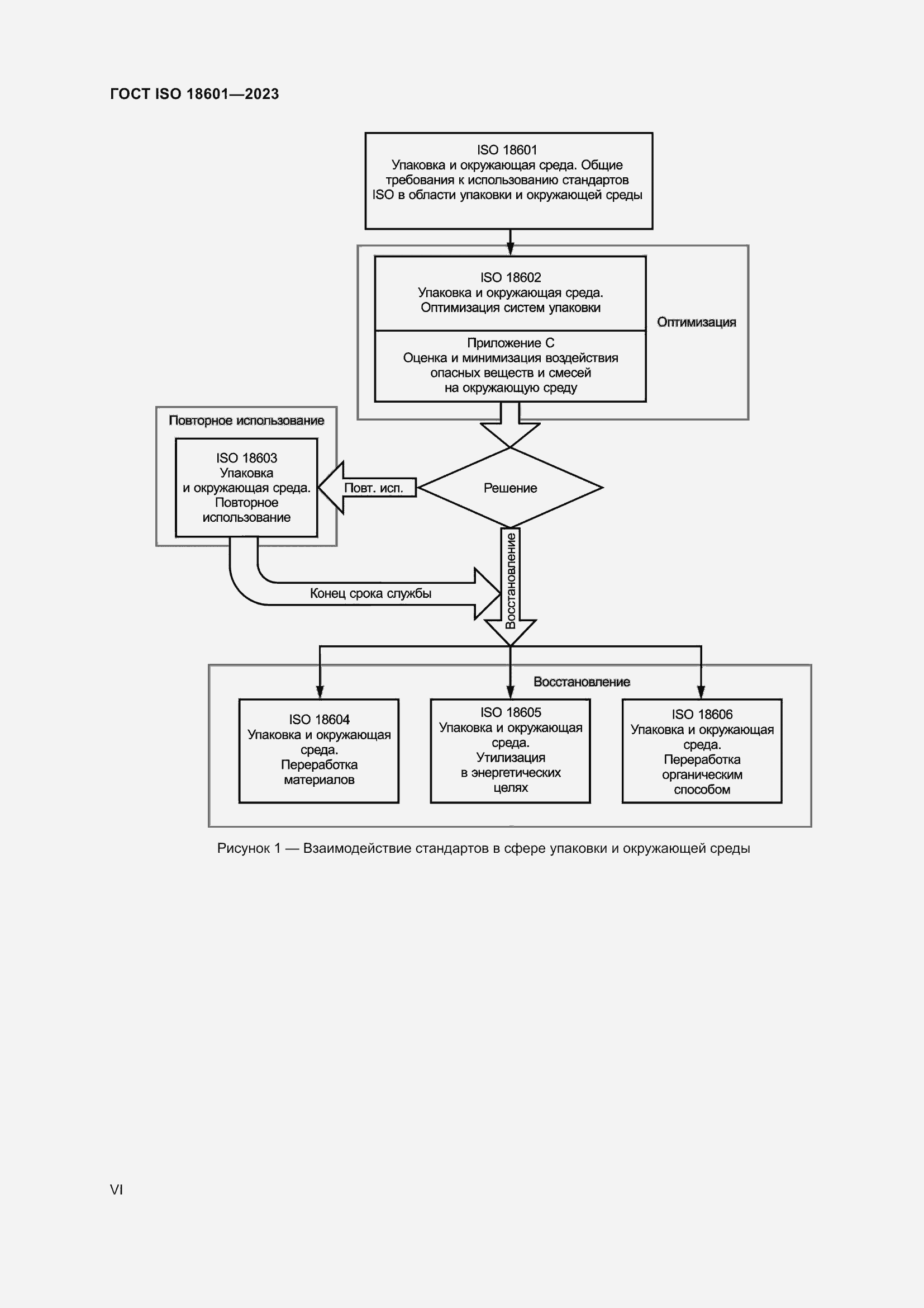
Настоящий стандарт устанавливает требования и процедуры для других стандартов серии «Упаковка и окружающая среда»: ISO 18602, ISO 18603, ISO 18604, ISO 18605 и ISO 18606. Настоящий стандарт применяется к поставщикам (юридическим лицам и индивидуальным предпринимателям), ответственным за выпуск упаковки или упакованной продукции в обращение
Связи и замены
Заменяющий:
-
Описание стандарта
ГОСТ ISO 18601-2023 Упаковка и окружающая среда. Общие требования к использованию стандартов ISO в области упаковки и окружающей среды
Страницы стандарта















