ГОСТ ISO 3740-2023 Акустика. Определение уровней звуковой мощности источников шума. Руководство по применению базовых стандартов
ГОСТ ИСО
Скачать ГОСТ в PDF или DOC бесплатно
Основная информация
Обозначение:
ГОСТ ISO 3740-2023
Статус:
Действует
Тип:
ГОСТ ИСО
Название русское:
Акустика. Определение уровней звуковой мощности источников шума. Руководство по применению базовых стандартов
Название английское:
Acoustics. Determination of sound power levels of noise sources. Guidelines for the use of basic standards
Даты и сроки
Дата регистрации:
12-15-23
Дата издания:
01-30-24
Дата введения в действие:
06-01-24
Дата завершения срока действия:
-
Применение и описание
Область и условия применения:
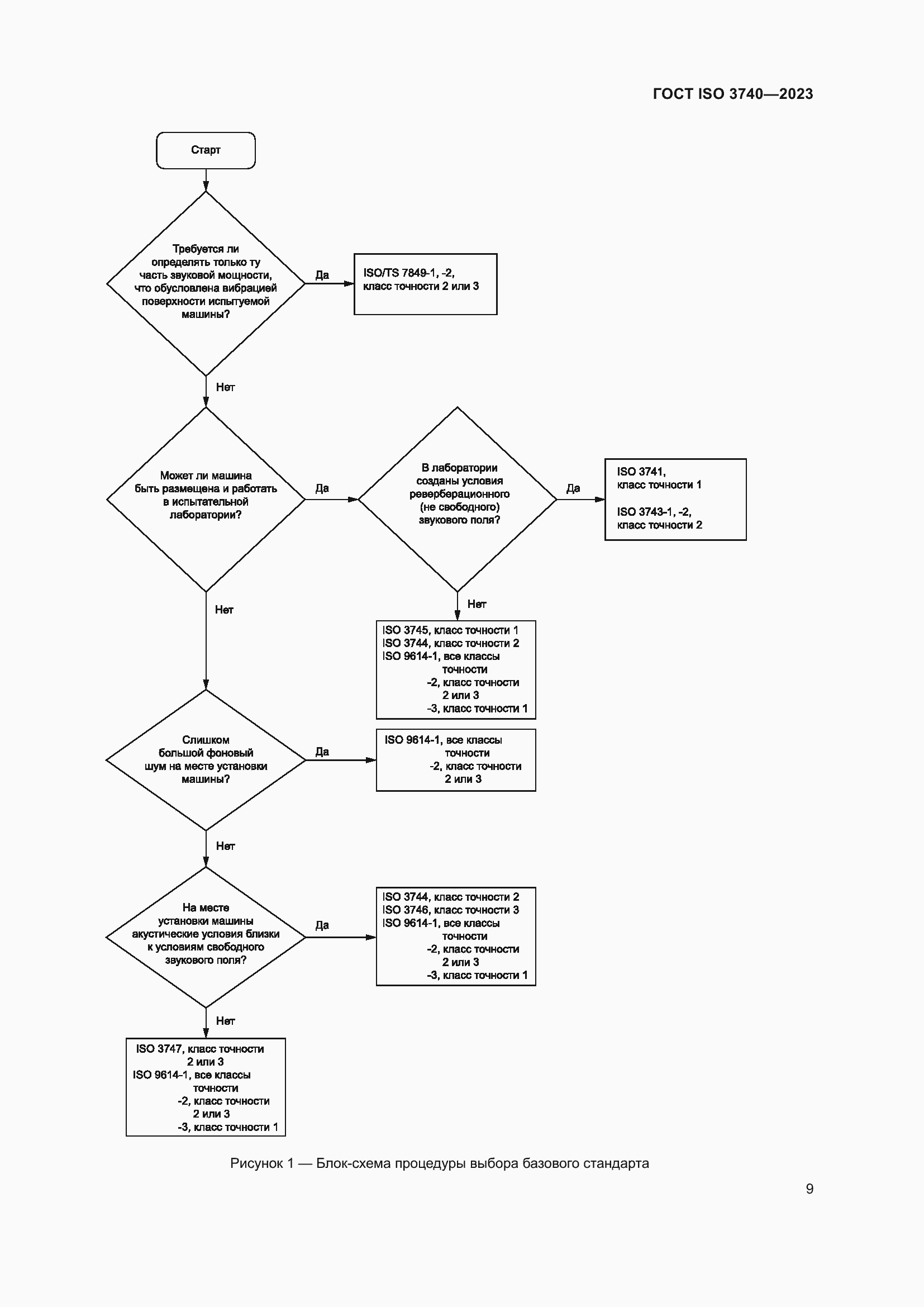
Настоящий стандарт устанавливает руководство по применению базовых стандартов (см. таблицы 1, 2 и 3) на методы определения уровней звуковой мощности машин, оборудования и других изделий (далее – машин) всех видов, включая выбор базового стандарта, в наибольшей степени отвечающего условиям конкретной измерительной задачи. Руководство распространяется на измерения только воздушного шума
Связи и замены
Заменяющий:
-
Взамен:
ГОСТ 31252-2004
Описание стандарта
ГОСТ ISO 3740-2023 Акустика. Определение уровней звуковой мощности источников шума. Руководство по применению базовых стандартов
Страницы стандарта









































