ГОСТ ISO 6498-2014 Корма, комбикорма. Подготовка проб для испытаний
ГОСТ ИСО
Скачать ГОСТ в PDF или DOC бесплатно
Основная информация
Обозначение:
ГОСТ ISO 6498-2014
Статус:
Действует
Тип:
ГОСТ ИСО
Название русское:
Корма, комбикорма. Подготовка проб для испытаний
Название английское:
Feeds, compound feeds. Preparation of samples for testing
Даты и сроки
Дата регистрации:
08-29-14
Дата издания:
06-26-20
Дата введения в действие:
01-01-16
Дата завершения срока действия:
-
Применение и описание
Область и условия применения:
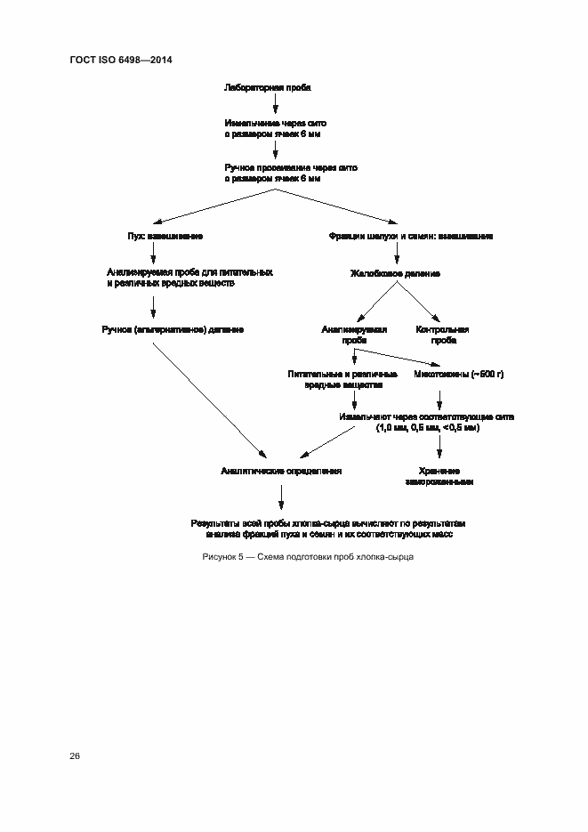
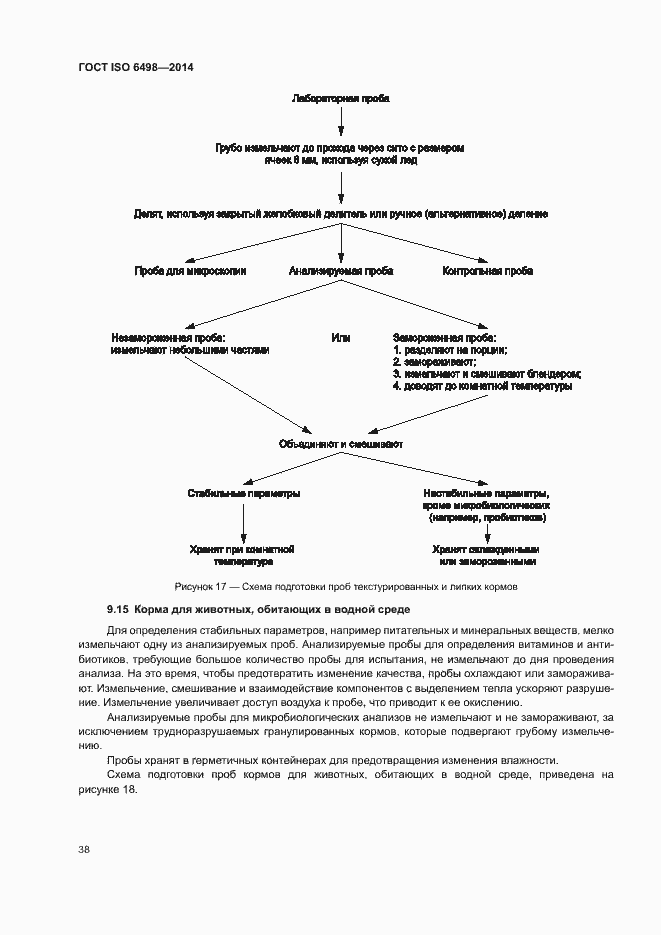
Настоящий стандарт распространяется на корма, в том числе на корма для непродуктивных животных, комбикорма и устанавливает руководящие указания по подготовке анализируемых проб из лабораторных проб. Допускается для отдельных методов испытаний применять другие требования к подготовке проб, определенные нормативно-правовыми документами
Связи и замены
Заменяющий:
-
Описание стандарта
ГОСТ ISO 6498-2014 Корма, комбикорма. Подготовка проб для испытаний
Страницы стандарта

















































