ГОСТ Р 2.051-2023 Единая система конструкторской документации. Электронная конструкторская документация. Основные положения
ГОСТ Р
Скачать ГОСТ в PDF или DOC бесплатно
Основная информация
Обозначение:
ГОСТ Р 2.051-2023
Статус:
Действует
Тип:
ГОСТ Р
Название русское:
Единая система конструкторской документации. Электронная конструкторская документация. Основные положения
Название английское:
Unified system for design documentation. Electronic design documentation. General provisions
Даты и сроки
Дата издания:
11-22-23
Дата введения в действие:
03-01-24
Дата завершения срока действия:
-
Применение и описание
Область и условия применения:
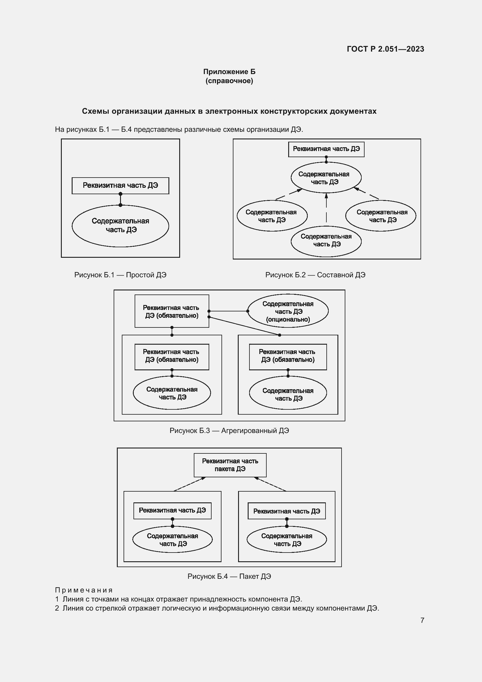
Настоящий стандарт устанавливает основные положения в области применения электронной конструкторской документации. Настоящий стандарт распространяется на изделия машиностроения всех отраслей промышленности
Связи и замены
Заменяющий:
-
Описание стандарта
ГОСТ Р 2.051-2023 Единая система конструкторской документации. Электронная конструкторская документация. Основные положения
Страницы стандарта











