ГОСТ Р 2.621-2024 Единая система конструкторской документации. Электронная эксплуатационная документация. Формат данных
ГОСТ Р
Скачать ГОСТ в PDF или DOC бесплатно
Основная информация
Обозначение:
ГОСТ Р 2.621-2024
Статус:
Действует
Тип:
ГОСТ Р
Название русское:
Единая система конструкторской документации. Электронная эксплуатационная документация. Формат данных
Название английское:
Unified system for design documentation. Electronic operation and maintenance documentation. Data format
Даты и сроки
Дата издания:
12-04-24
Дата введения в действие:
03-01-25
Дата завершения срока действия:
-
Применение и описание
Область и условия применения:
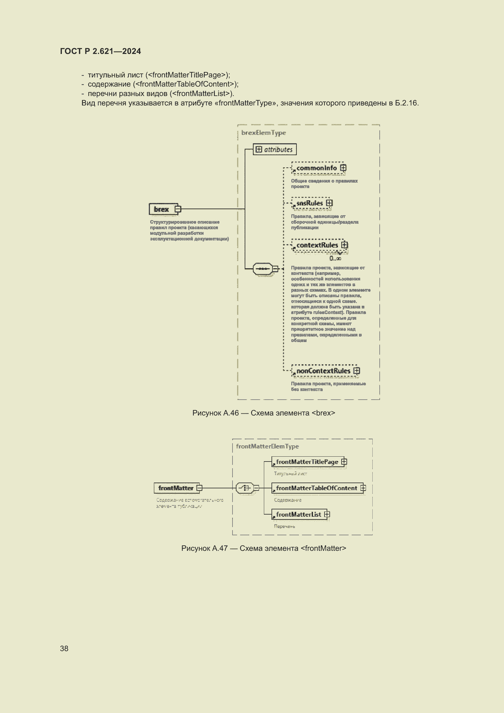
Настоящий стандарт устанавливает требования к формату данных электронной эксплуатационной документации, созданной по технологии модульной разработки
Связи и замены
Заменяющий:
-
Описание стандарта
ГОСТ Р 2.621-2024 Единая система конструкторской документации. Электронная эксплуатационная документация. Формат данных
Страницы стандарта

















































































