ГОСТ Р 21.618-2023 Система проектной документации для строительства. Правила оформления проектной документации. Системы электросвязи объектов капитального строительства
ГОСТ Р
Скачать ГОСТ в PDF или DOC бесплатно
Основная информация
Обозначение:
ГОСТ Р 21.618-2023
Статус:
Действует
Тип:
ГОСТ Р
Название русское:
Система проектной документации для строительства. Правила оформления проектной документации. Системы электросвязи объектов капитального строительства
Название английское:
System of design documents for construction. Rules of executing for design documents. Telecommunication systems of capital construction facilities
Даты и сроки
Дата издания:
08-15-23
Дата введения в действие:
09-01-23
Дата завершения срока действия:
-
Применение и описание
Область и условия применения:
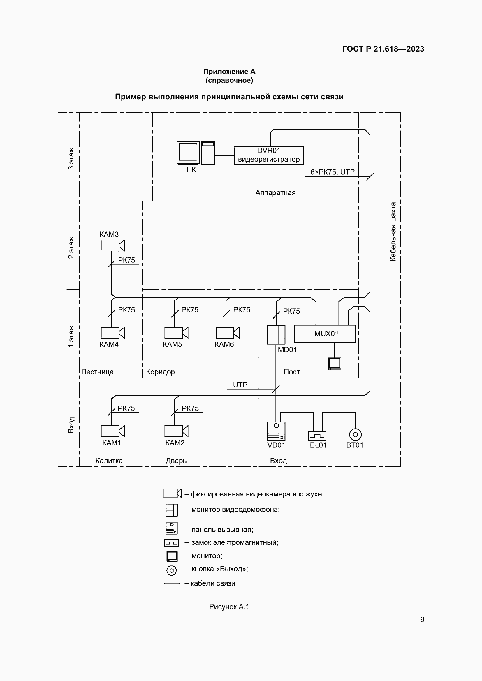
Настоящий стандарт устанавливает правила оформления подраздела «Сети связи» раздела «Сведения об инженерном оборудовании, о сетях и системах инженерно-технического обеспечения» проектной документации для строительства, реконструкции, объектов капитального строительства производственного и непроизводственного назначения
Связи и замены
Заменяющий:
-
Описание стандарта
ГОСТ Р 21.618-2023 Система проектной документации для строительства. Правила оформления проектной документации. Системы электросвязи объектов капитального строительства
Страницы стандарта



















