ГОСТ Р 42.3.05-2023 Гражданская оборона. Технические средства оповещения населения. Протоколы информационного обмена. Общие требования
ГОСТ Р
Скачать ГОСТ в PDF или DOC бесплатно
Основная информация
Обозначение:
ГОСТ Р 42.3.05-2023
Статус:
Действует
Тип:
ГОСТ Р
Название русское:
Гражданская оборона. Технические средства оповещения населения. Протоколы информационного обмена. Общие требования
Название английское:
Civil defense. Technical means of public notification. Information exchange protocols. General requirements
Даты и сроки
Дата издания:
03-22-23
Дата введения в действие:
06-01-23
Дата завершения срока действия:
-
Применение и описание
Область и условия применения:
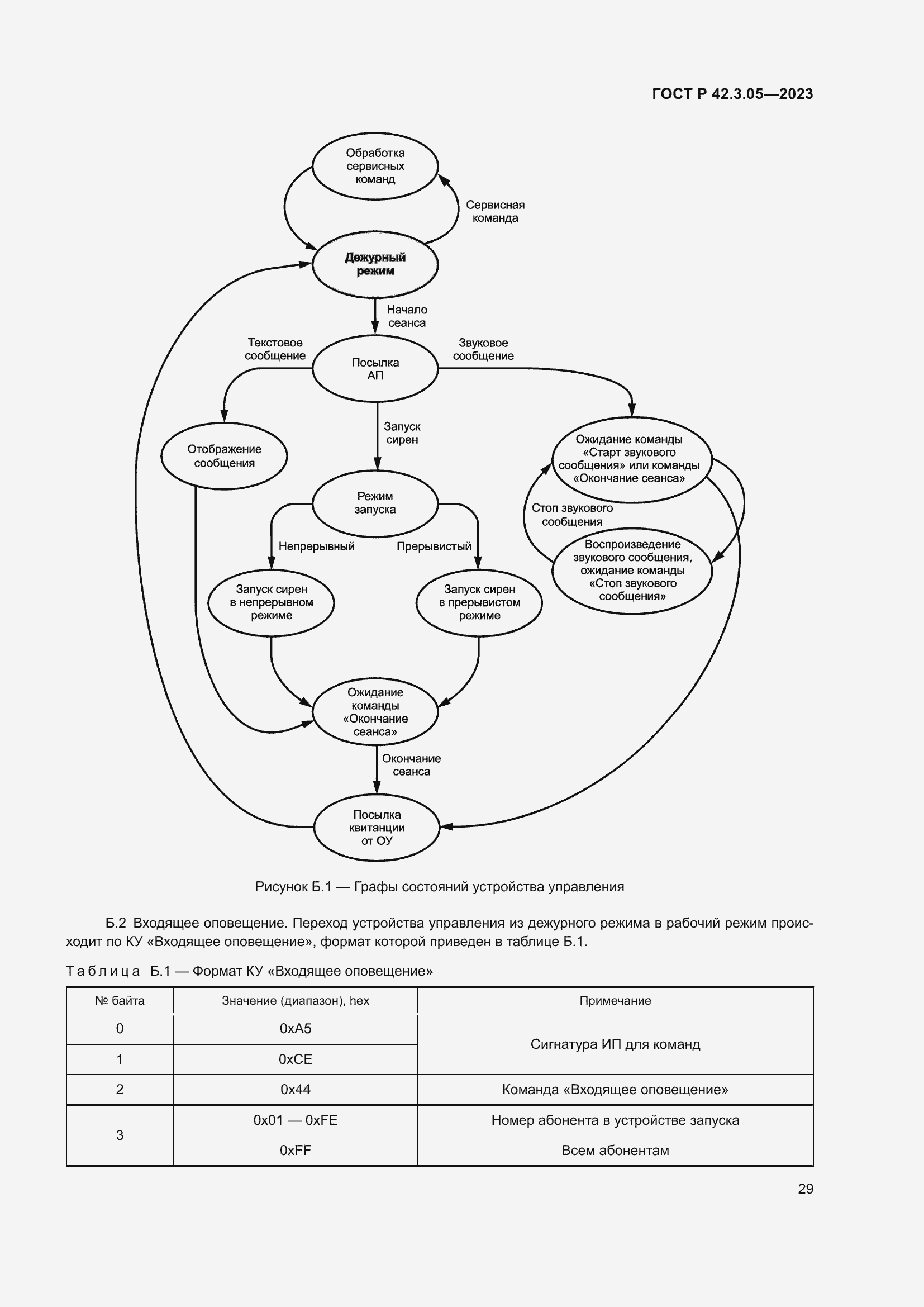
Настоящий стандарт распространяется на технические средства оповещения населения (ТСО), предназначенные для использования в составе систем оповещения населения и обеспечения своевременного доведения сигналов оповещения и экстренной информации об опасностях, возникающих при угрозе возникновения или возникновении чрезвычайных ситуаций природного и техногенного характера, а также при ведении военных действий или вследствие этих действий. Настоящий стандарт устанавливает общие требования к протоколам информационного обмена ТСО различных производителей. Положения настоящего стандарта дополняют требования ГОСТ Р 42.3.01, в части требований к ТСО и применяются для находящихся в эксплуатации и вновь разрабатываемых (модернизируемых) ТСО в целях обеспечения единого информационного обмена в системах опопвещения населения всех уровней
Связи и замены
Заменяющий:
-
Описание стандарта
ГОСТ Р 42.3.05-2023 Гражданская оборона. Технические средства оповещения населения. Протоколы информационного обмена. Общие требования
Страницы стандарта

















































