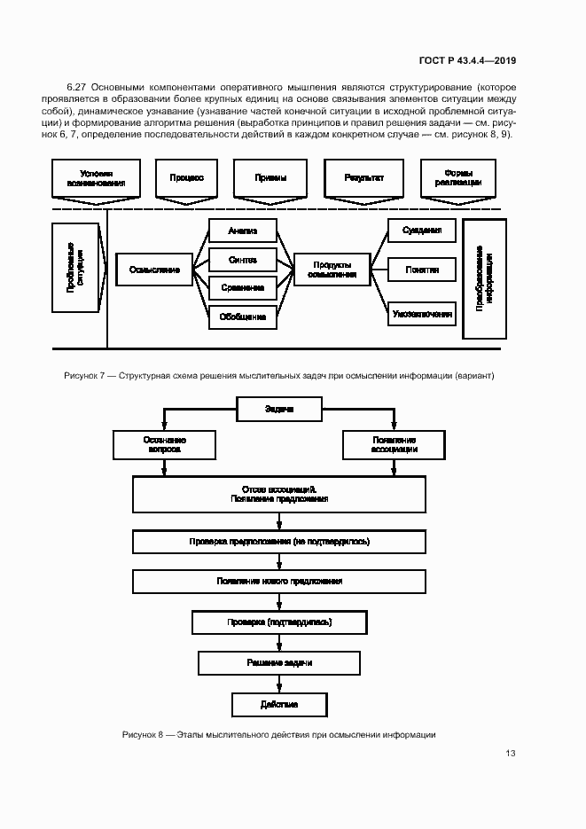
ГОСТ Р 43.4.4-2019 Информационное обеспечение техники и операторской деятельности. Система «человек–информация». Осмысление информации
ГОСТ Р
Скачать ГОСТ в PDF или DOC бесплатно
Основная информация
Обозначение:
ГОСТ Р 43.4.4-2019
Статус:
Действует
Тип:
ГОСТ Р
Название русское:
Информационное обеспечение техники и операторской деятельности. Система «человек–информация». Осмысление информации
Название английское:
Informational ensuring of equipment and operational activity.System «man-information». Information comprehension
Даты и сроки
Дата издания:
09-19-19
Дата введения в действие:
03-01-20
Дата завершения срока действия:
-
Применение и описание
Область и условия применения:
Настоящий стандарт устанавливает общие, основные положения, относящиеся к осуществлению умственной деятельности специалиста по осмыслению его мышлением воспринимаемой лингвосемантизированной информации (ЛСИ) различного назначения и исполнения при выполнении им соответствующей технической деятельности
Связи и замены
Заменяющий:
-
Описание стандарта
ГОСТ Р 43.4.4-2019 Информационное обеспечение техники и операторской деятельности. Система «человек–информация». Осмысление информации
Страницы стандарта






















