ГОСТ Р 51705.1-2024 Системы менеджмента качества. Управление качеством и безопасностью пищевых продуктов на основе принципов ХАССП. Общие требования
ГОСТ Р
Скачать ГОСТ в PDF или DOC бесплатно
Основная информация
Обозначение:
ГОСТ Р 51705.1-2024
Статус:
Действует
Тип:
ГОСТ Р
Название русское:
Системы менеджмента качества. Управление качеством и безопасностью пищевых продуктов на основе принципов ХАССП. Общие требования
Название английское:
Quality management systems. Food products quality and safety management on HACCP principles. General requirements
Даты и сроки
Дата издания:
05-20-24
Дата введения в действие:
11-01-24
Дата завершения срока действия:
-
Применение и описание
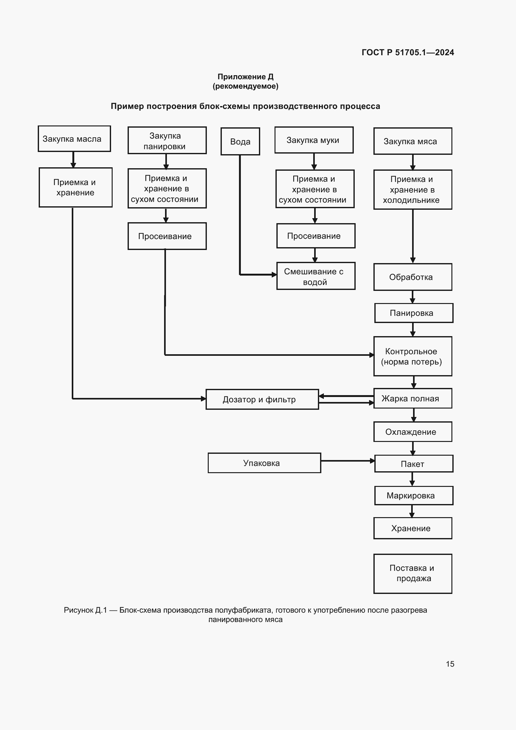
Область и условия применения:
Все требования настоящего стандарта являются универсальными, и они предназначены для применения организациями в цепи создания пищевой продукции, независимо от их размера и многообразия. Организации, которые задействованы напрямую или опосредованно в данной цепи, могут включать: предприятия занятые процессами производства (изготовления), хранения, перевозки (транспортирования), реализации пищевой продукции
Связи и замены
Заменяющий:
-
Взамен:
ГОСТ Р 51705.1-2001
Описание стандарта
ГОСТ Р 51705.1-2024 Системы менеджмента качества. Управление качеством и безопасностью пищевых продуктов на основе принципов ХАССП. Общие требования
Страницы стандарта























