ГОСТ Р 54711-2011 Звуковое вещание цифровое. Кодирование сигналов звукового вещания с сокращением избыточности для передачи по цифровым каналам связи. MPEG-1 часть III (MPEG-1 audio)
ГОСТ Р
Скачать ГОСТ в PDF или DOC бесплатно
Основная информация
Обозначение:
ГОСТ Р 54711-2011
Статус:
Действует
Тип:
ГОСТ Р
Название русское:
Звуковое вещание цифровое. Кодирование сигналов звукового вещания с сокращением избыточности для передачи по цифровым каналам связи. MPEG-1 часть III (MPEG-1 audio)
Название английское:
Digital sound broadcasting. Coding of sound broadcasting signals with redundancy reduction for transfer on digital communication channels. MPEG-1 part III (MPEG-1 audio)
Даты и сроки
Дата издания:
02-20-14
Дата введения в действие:
07-01-13
Дата завершения срока действия:
-
Применение и описание
Область и условия применения:
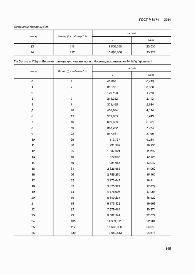
Настоящий стандарт определяет кодированное представление высококачественного звукового сигнала на цифровых носителях и метод его восстановления и относится к сигналам с частотами дискретизации 32 кГц, 44,1 кГц, и 48 кГц. Вход кодера и выход декодера совместимы с существующими стандартами ИКМ, такими как ГОСТ 28376–89, ГОСТ Р 50712–94. Стандарт предназначен для регулирования отношений между оператором и пользователем в процессе установления соединения, в части выполнения технических требований к электрическим параметрам, определяющим качество каналов и трактов звукового вещания с полосой передаваемых частот до 20 000 Гц
Связи и замены
Заменяющий:
-
Описание стандарта
ГОСТ Р 54711-2011 Звуковое вещание цифровое. Кодирование сигналов звукового вещания с сокращением избыточности для передачи по цифровым каналам связи. MPEG-1 часть III (MPEG-1 audio)
Страницы стандарта












































































































































































