ГОСТ Р 55353-2012 Форматы описания и нормирования требований. Система информации о показателях и требованиях к производственному менеджменту
ГОСТ Р
Основная информация
Обозначение:
ГОСТ Р 55353-2012
Статус:
утратил силу в РФ
Тип:
ГОСТ Р
Название русское:
Форматы описания и нормирования требований. Система информации о показателях и требованиях к производственному менеджменту
Даты и сроки
Дата введения в действие:
01-01-14
Дата последнего изменения:
01-16-15
Применение и описание
Область и условия применения:
Настоящий стандарт является одним из стандартов комплекса стандартов на форматы описания и нормирования требований (ФОНТ). Комплекс стандартов на форматы описания и нормирования требований (ФОНТ) создается для нормативно-методического обеспечения разработки технических регламентов и стандартов в различных областях промышленности и экономики, а также для целей информационного обеспечения и более широкого применения менеджмента знаний и проектного менеджмента, включая процедуры добросовестной практики, в том числе для государственного сектора
Описание стандарта
ГОСТ Р 55353-2012 Форматы описания и нормирования требований. Система информации о показателях и требованиях к производственному менеджменту
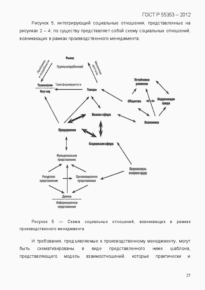
Страницы стандарта































































