ГОСТ Р 58651.11-2024 Единая энергетическая система и изолированно работающие энергосистемы. Информационная модель электроэнергетики. Профиль информационной модели для задач расчета установившегося режима и расчета токов короткого замыкания
ГОСТ Р
Скачать ГОСТ в PDF или DOC бесплатно
Основная информация
Обозначение:
ГОСТ Р 58651.11-2024
Статус:
Действует
Тип:
ГОСТ Р
Название русское:
Единая энергетическая система и изолированно работающие энергосистемы. Информационная модель электроэнергетики. Профиль информационной модели для задач расчета установившегося режима и расчета токов короткого замыкания
Название английское:
United power system and isolated power systems. Information model of power industry. Information model profile for steady-state mode calculation and short-circuit current calculation tasks
Даты и сроки
Дата издания:
01-22-25
Дата введения в действие:
02-01-25
Дата завершения срока действия:
-
Применение и описание
Область и условия применения:
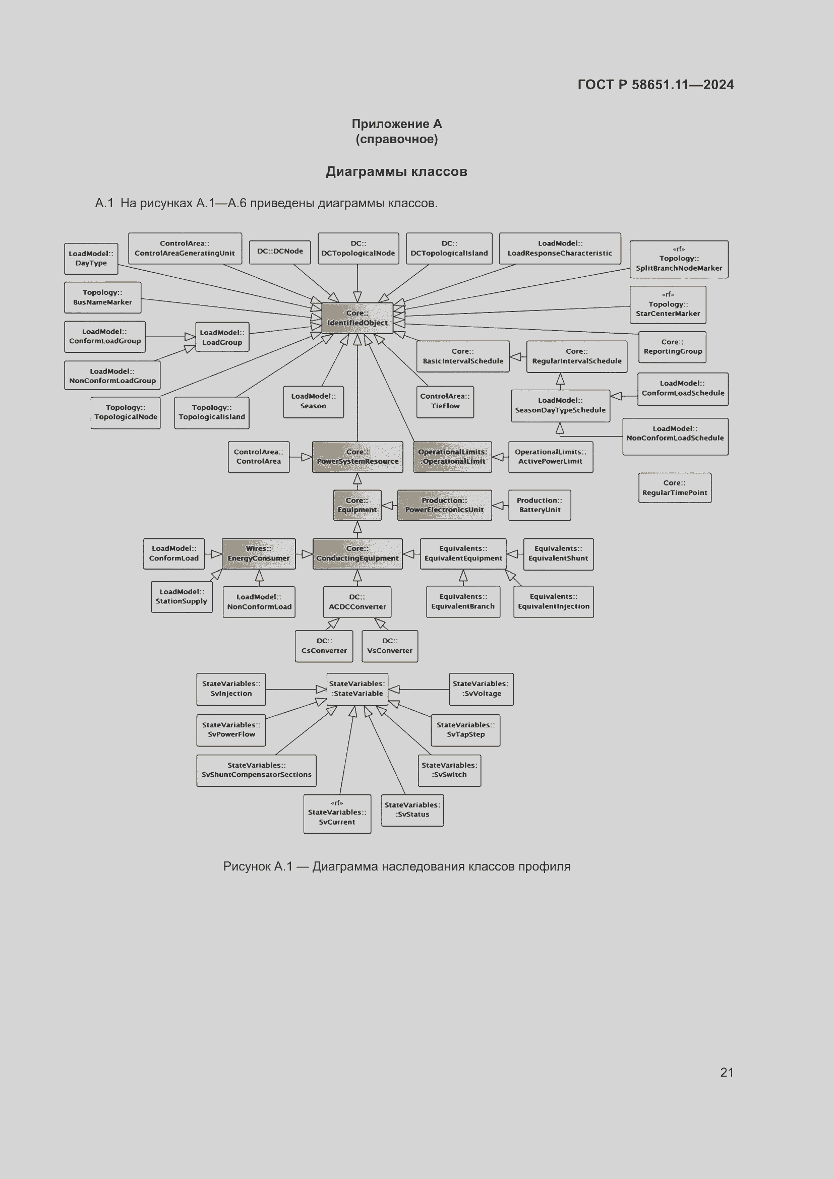
Настоящий стандарт устанавливает состав профиля информационной модели для задач расчета установившегося режима и расчета токов короткого замыкания для обеспечения однозначной интерпретации передаваемых и получаемых данных всеми участниками информационного обмена в электроэнергетике. Требования настоящего стандарта распространяются на участвующих в автоматизированном информационном обмене органы государственной власти Российской Федерации, осуществляющие государственное регулирование и контроль в электроэнергетике, субъектов электроэнергетики, потребителей электрической энергии, проектные и научные организации
Связи и замены
Заменяющий:
-
Описание стандарта
ГОСТ Р 58651.11-2024 Единая энергетическая система и изолированно работающие энергосистемы. Информационная модель электроэнергетики. Профиль информационной модели для задач расчета установившегося режима и расчета токов короткого замыкания
Страницы стандарта



































