ГОСТ Р 59078-2020 Электромобили и автомобильные транспортные средства с комбинированными энергоустановками. Классификация
ГОСТ Р
Скачать ГОСТ в PDF или DOC бесплатно
Основная информация
Обозначение:
ГОСТ Р 59078-2020
Статус:
Действует
Тип:
ГОСТ Р
Название русское:
Электромобили и автомобильные транспортные средства с комбинированными энергоустановками. Классификация
Название английское:
Electric vehicles and automobile vehicles with combined power plants. Classification
Даты и сроки
Дата издания:
10-14-20
Дата введения в действие:
04-30-21
Дата завершения срока действия:
-
Применение и описание
Область и условия применения:
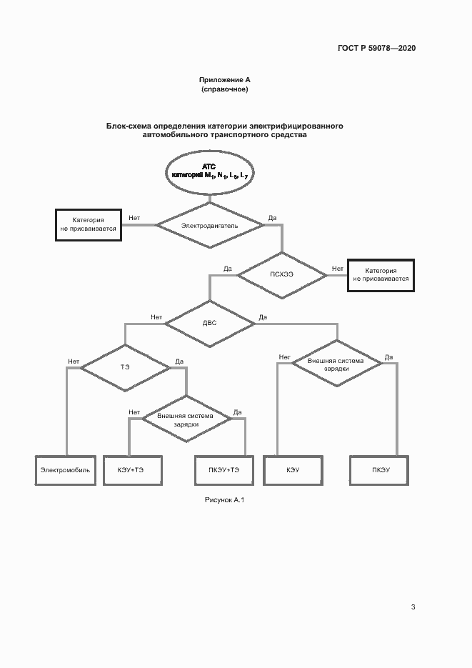
Настоящий стандарт распространяется на выпускаемые в обращение на территории Российской Федерации автомобильные транспортные средства (далее – АТС) категорий М1, N1, L6, L7 в соответствии с [1], в конструкции которых имеются: - только электромеханический преобразователь энергии (ЭМПЭ), предназначенный для приведения АТС в движение и перезаряжаемая система хранения электрической энергии (ПСХЭЭ); - ЭМПЭ, двигатель внутреннего сгорания (ДВС) и ПСХЭЭ; - ЭМПЭ, электрохимические топливные элементы и ПСХЭЭ; - ЭМПЭ и фотоэлектрические или фотогальванические элементы и ПСХЭЭ. Настоящий стандарт устанавливает классификацию основных типов АТС, в конструкции которых имеется тяговый электропривод (ТЭП) и ПСХЭЭ в виде аккумуляторной батареи, и определяет формат записи в регистрационных документах АТС характерных аббревиатур согласно классификации
Связи и замены
Заменяющий:
-
Описание стандарта
ГОСТ Р 59078-2020 Электромобили и автомобильные транспортные средства с комбинированными энергоустановками. Классификация
Страницы стандарта







