ГОСТ Р 59979-2025 Единая энергетическая система и изолированно работающие энергосистемы. Релейная защита и автоматика. Автоматическое противоаварийное управление режимами энергосистем. Устройства локальной автоматики предотвращения нарушения устойчивости. Нормы и требования
ГОСТ Р
Скачать ГОСТ в PDF или DOC бесплатно
Основная информация
Обозначение:
ГОСТ Р 59979-2025
Статус:
Действует
Тип:
ГОСТ Р
Название русское:
Единая энергетическая система и изолированно работающие энергосистемы. Релейная защита и автоматика. Автоматическое противоаварийное управление режимами энергосистем. Устройства локальной автоматики предотвращения нарушения устойчивости. Нормы и требования
Название английское:
United power system and isolated power systems. Relay protection and automation. Automatic emergency control of electric power systems. Local automation devices for preventing stability violations. Norms and requirements
Даты и сроки
Дата издания:
02-11-25
Дата введения в действие:
03-01-25
Дата завершения срока действия:
-
Применение и описание
Область и условия применения:
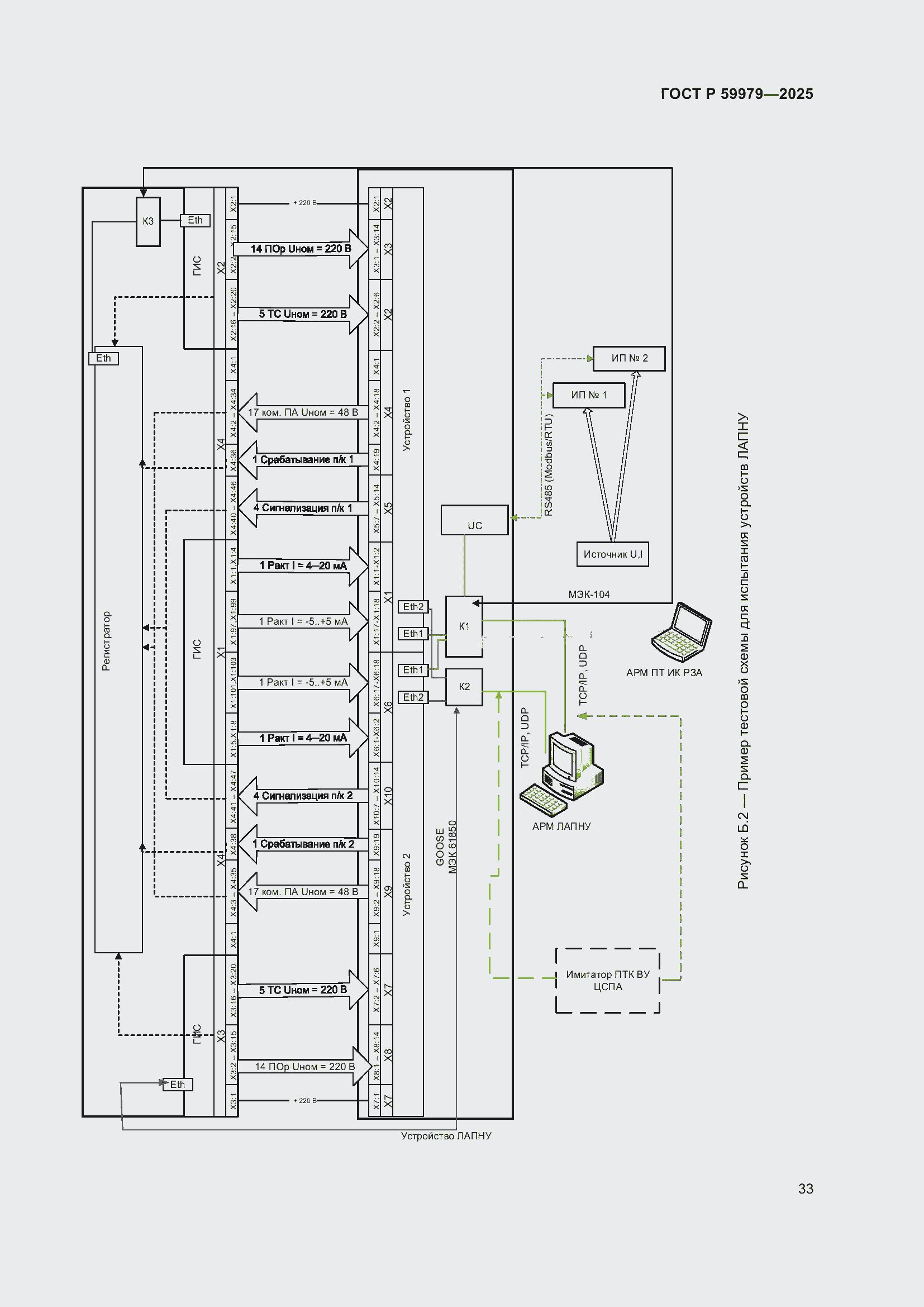
Настоящий стандарт устанавливает: - основные требования к микропроцессорным устройствам локальной автоматики предотвращения нарушения устойчивости (далее – устройства ЛАПНУ); - требования к прикладному программному обеспечению, поставляемому совместно с устройствами ЛАПНУ, в части функций экспорта (импорта) параметров настройки из заводского бланка, включающего стандартизованные параметры настройки в форме бланка стандартизованных параметров настройки устройства ЛАПНУ (далее – бланк стандартизованных параметров), в (из) файл(а) конфигурации ЛАПНУ; - форму и формат файла бланка стандартизованных параметров; - порядок и методику проведения испытаний устройств ЛАПНУ для проверки их соответствия указанным требованиям
Связи и замены
Заменяющий:
-
Взамен:
ГОСТ Р 59979-2022
Описание стандарта
ГОСТ Р 59979-2025 Единая энергетическая система и изолированно работающие энергосистемы. Релейная защита и автоматика. Автоматическое противоаварийное управление режимами энергосистем. Устройства локальной автоматики предотвращения нарушения устойчивости. Нормы и требования
Страницы стандарта













































































































































































