ГОСТ Р 59997-2022 Нефтяная и газовая промышленность. Сооружения нефтегазопромысловые морские. Постановка самоподъемных плавучих буровых установок с учетом условий площадок установки
ГОСТ Р
Скачать ГОСТ в PDF или DOC бесплатно
Основная информация
Обозначение:
ГОСТ Р 59997-2022
Статус:
Действует
Тип:
ГОСТ Р
Название русское:
Нефтяная и газовая промышленность. Сооружения нефтегазопромысловые морские. Постановка самоподъемных плавучих буровых установок с учетом условий площадок установки
Название английское:
Petroleum and natural gas industry. Offshore oil and gas field structures. Position of jack-up floating drilling rigs taking into account the conditions of the installation sites
Даты и сроки
Дата издания:
06-09-22
Дата введения в действие:
07-01-22
Дата завершения срока действия:
-
Применение и описание
Область и условия применения:
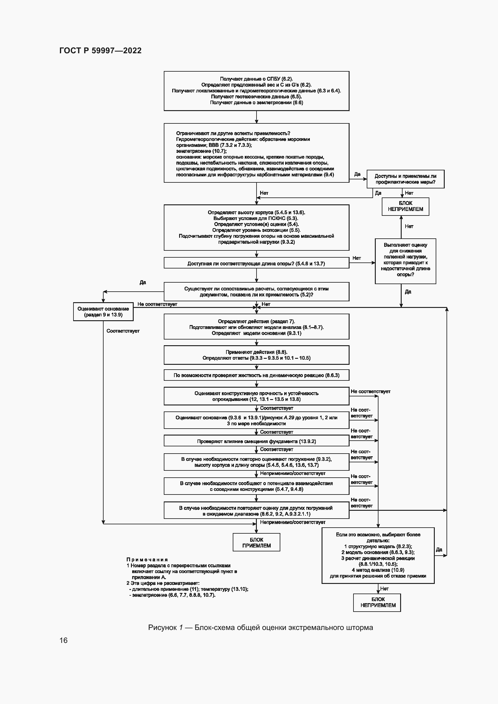
Настоящий стандарт устанавливает требования и рекомендации для оценки постановки самоподъемных плавучих буровых установок (СПБУ) на континентальном шельфе, внутренних морских водах, территориальном море, прилежащей зоне Российской Федерации и в российском секторе Каспийского моря с учетом условий на площадках постановки на основе гидрометеорологических и инженерно-геологических данных. Настоящий стандарт регулирует вопросы установки на конкретной площадке СПБУ, включая СПБУ с персоналом (как эвакуируемым, так и неэвакуируемым) и без персонала на борту. Для обеспечения приемлемой надежности положения настоящего стандарта формируют комплексный подход, который используется во всей полноте для оценки СПБУ с учетом условий площадки постановки
Связи и замены
Заменяющий:
-
Описание стандарта
ГОСТ Р 59997-2022 Нефтяная и газовая промышленность. Сооружения нефтегазопромысловые морские. Постановка самоподъемных плавучих буровых установок с учетом условий площадок установки
Страницы стандарта





































































































































































































































































