ГОСТ Р 60.0.0.15-2024 Роботы и робототехнические устройства. Онтологии робототехники. Понятия и отношения, описывающие взаимодействие роботов
ГОСТ Р
Скачать ГОСТ в PDF или DOC бесплатно
Основная информация
Обозначение:
ГОСТ Р 60.0.0.15-2024
Статус:
Действует
Тип:
ГОСТ Р
Название русское:
Роботы и робототехнические устройства. Онтологии робототехники. Понятия и отношения, описывающие взаимодействие роботов
Название английское:
Robots and robotic devices. Ontologies for robotics. Concepts and relations describing the interaction of robots
Даты и сроки
Дата издания:
12-06-24
Дата введения в действие:
01-01-25
Дата завершения срока действия:
-
Применение и описание
Область и условия применения:
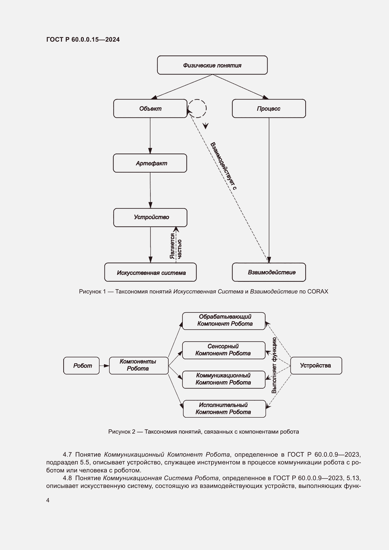
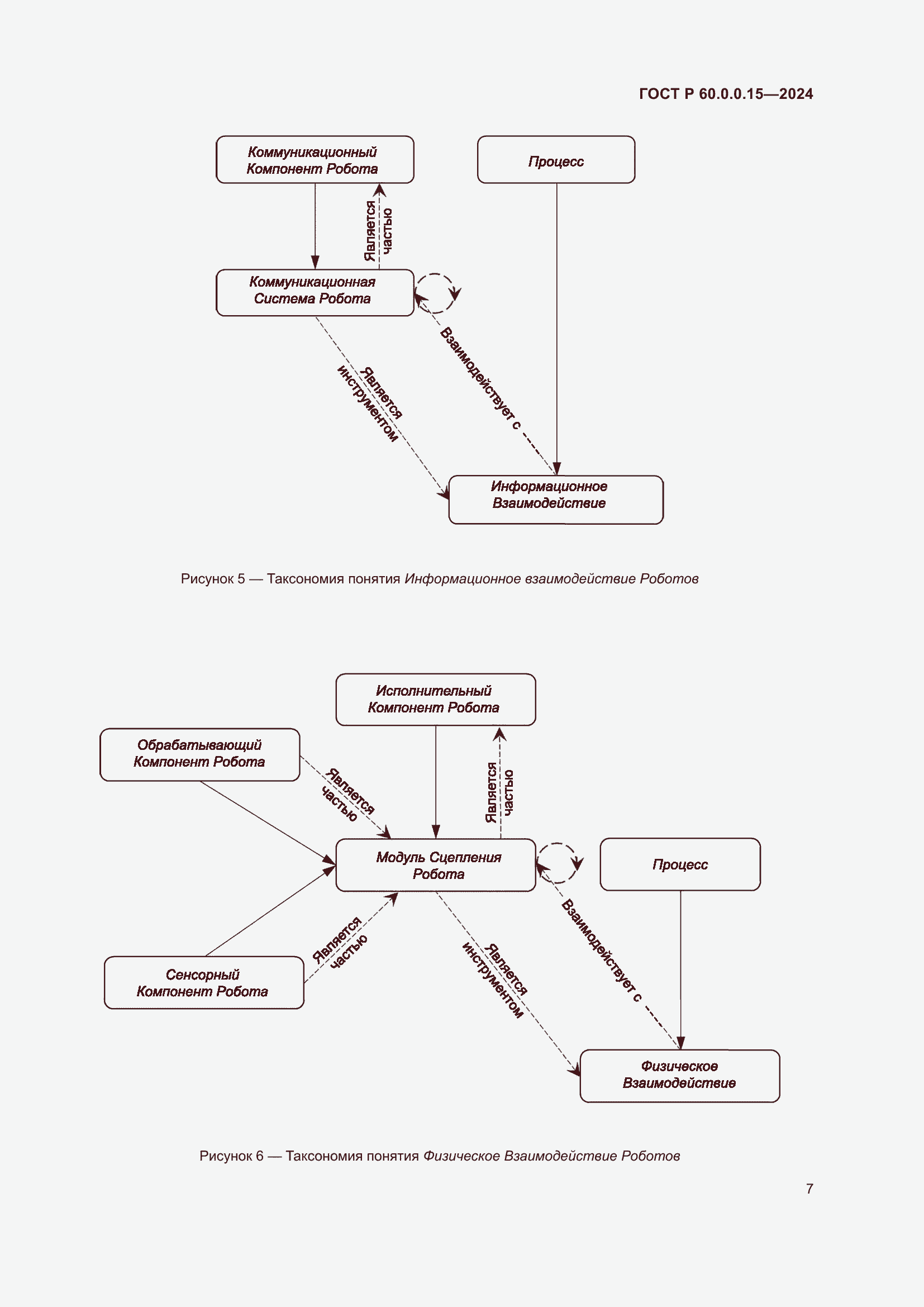
Настоящий стандарт определяет онтологии, описывающие взаимодействие роботов. Стандарт обеспечивает унифицированный способ представления знаний, понятий и отношений, касающихся взаимодействия роботов. Настоящий стандарт предназначен для производителей роботов, системных интеграторов, конечных пользователей роботов (производителей деталей, поставщиков услуг и решений и т. д.), поставщиков оборудования для роботов, разработчиков программного обеспечения роботов и исследователей
Связи и замены
Заменяющий:
-
Описание стандарта
ГОСТ Р 60.0.0.15-2024 Роботы и робототехнические устройства. Онтологии робототехники. Понятия и отношения, описывающие взаимодействие роботов
Страницы стандарта











