ГОСТы >
01.040.01 Общие положения. Терминология. Стандартизация. Документация (Словари) >
ГОСТ Р 7.0.8-2025
ГОСТ Р 7.0.8-2025 Система стандартов по информации, библиотечному и издательскому делу. Делопроизводство и архивное дело. Термины и определения
ГОСТ Р
Скачать ГОСТ в PDF или DOC бесплатно
Основная информация
Обозначение:
ГОСТ Р 7.0.8-2025
Статус:
Действует
Тип:
ГОСТ Р
Название русское:
Система стандартов по информации, библиотечному и издательскому делу. Делопроизводство и архивное дело. Термины и определения
Название английское:
System of standards on information, librarianship and publishing. Recordkeeping and organization of archives. Terms and definitions
Даты и сроки
Дата издания:
02-13-25
Дата введения в действие:
03-01-25
Дата завершения срока действия:
-
Применение и описание
Область и условия применения:
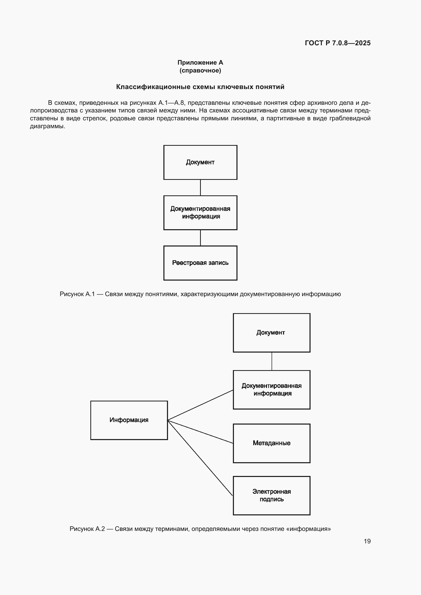
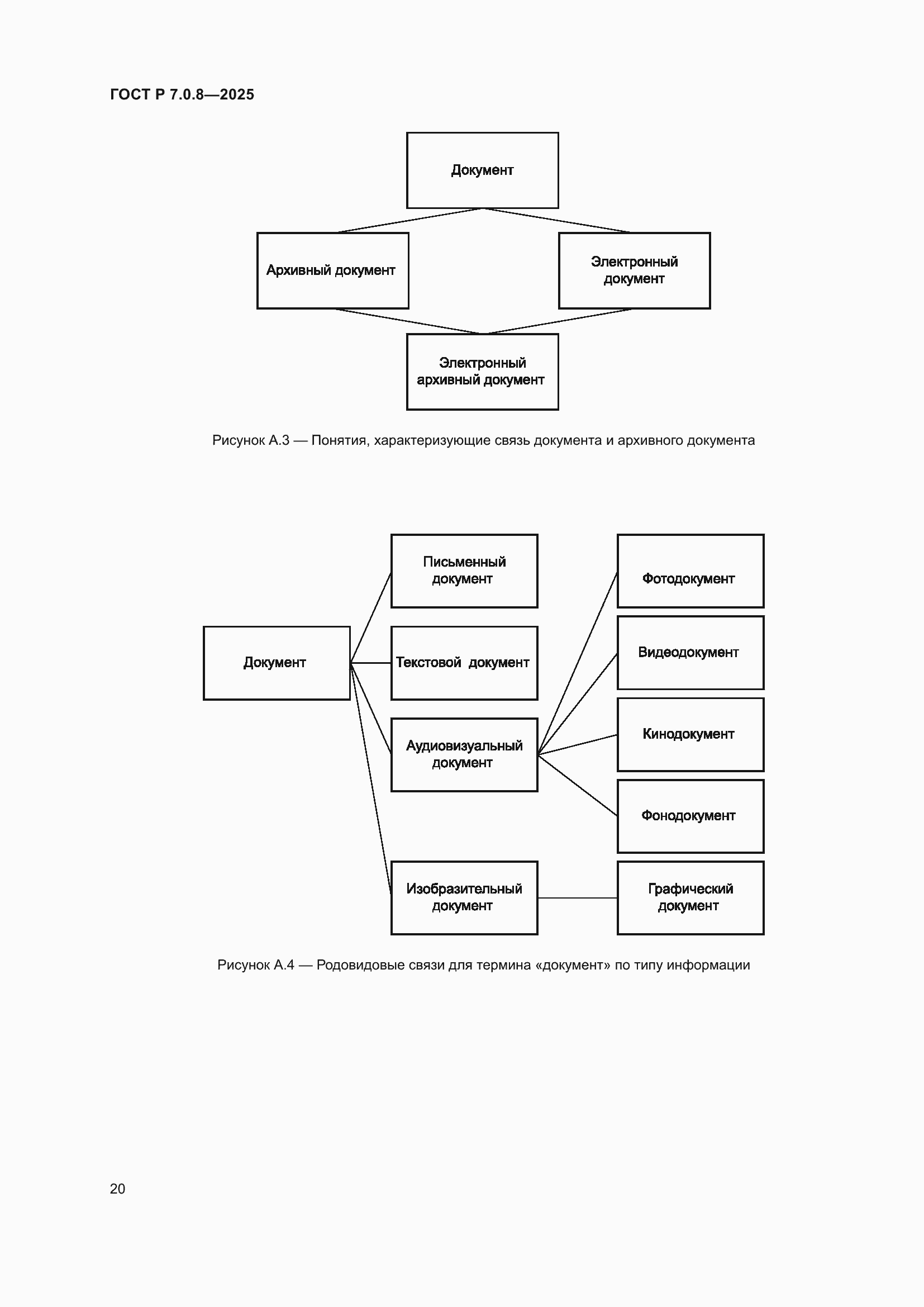
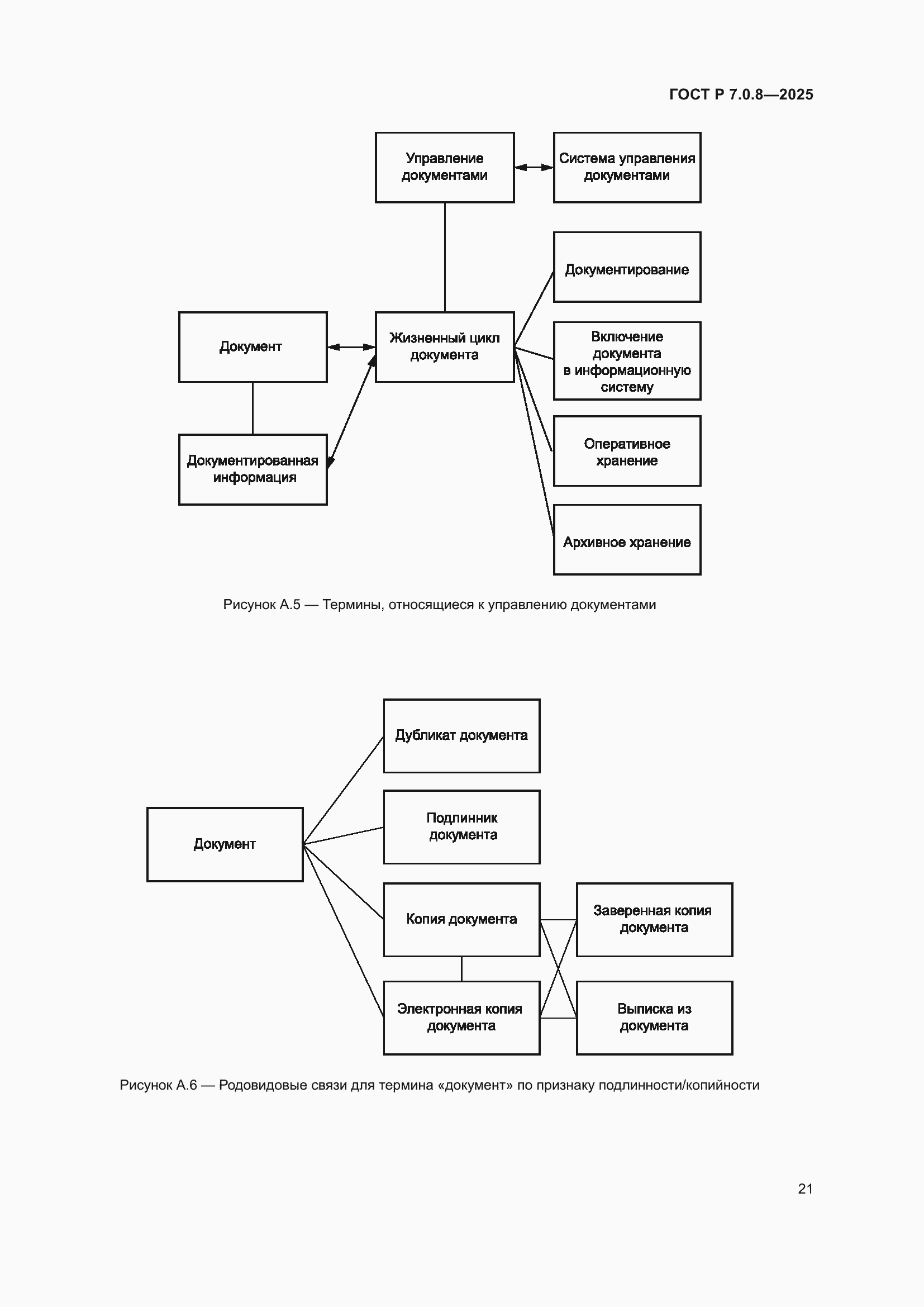
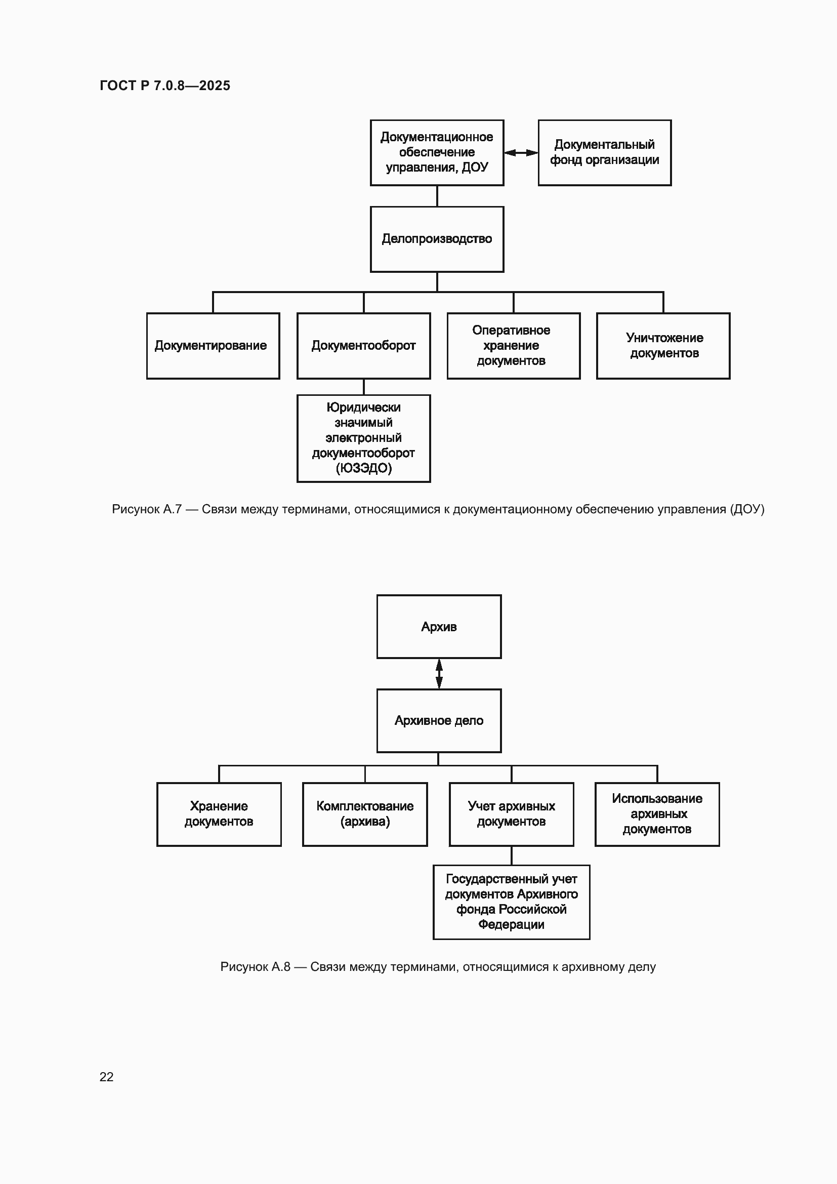
Настоящий стандарт устанавливает термины и определения понятий в области управления документами – сферах делопроизводства и архивного дела. Термины, установленные настоящим стандартом, рекомендуются для применения в работе с документами, относящимся к различным системам документации. Они могут использоваться в методических документах, документах по стандартизации, научных трудах, публикациях и учебных пособиях
Связи и замены
Заменяющий:
-
Взамен:
ГОСТ Р 7.0.8-2013
Описание стандарта
ГОСТ Р 7.0.8-2025 Система стандартов по информации, библиотечному и издательскому делу. Делопроизводство и архивное дело. Термины и определения
Страницы стандарта



























