ГОСТ Р 70682-2023 Автомобильные транспортные средства на водородных топливных элементах категорий N1, N2. Протоколы заправки газообразным водородом
ГОСТ Р
Скачать ГОСТ в PDF или DOC бесплатно
Основная информация
Обозначение:
ГОСТ Р 70682-2023
Статус:
Действует
Тип:
ГОСТ Р
Название русское:
Автомобильные транспортные средства на водородных топливных элементах категорий N1, N2. Протоколы заправки газообразным водородом
Название английское:
Motor vehicles with hydrogen fuel cells, N1, N2 class. Hydrogen gas fueling protocols
Даты и сроки
Дата издания:
12-22-23
Дата введения в действие:
05-01-24
Дата завершения срока действия:
-
Применение и описание
Область и условия применения:
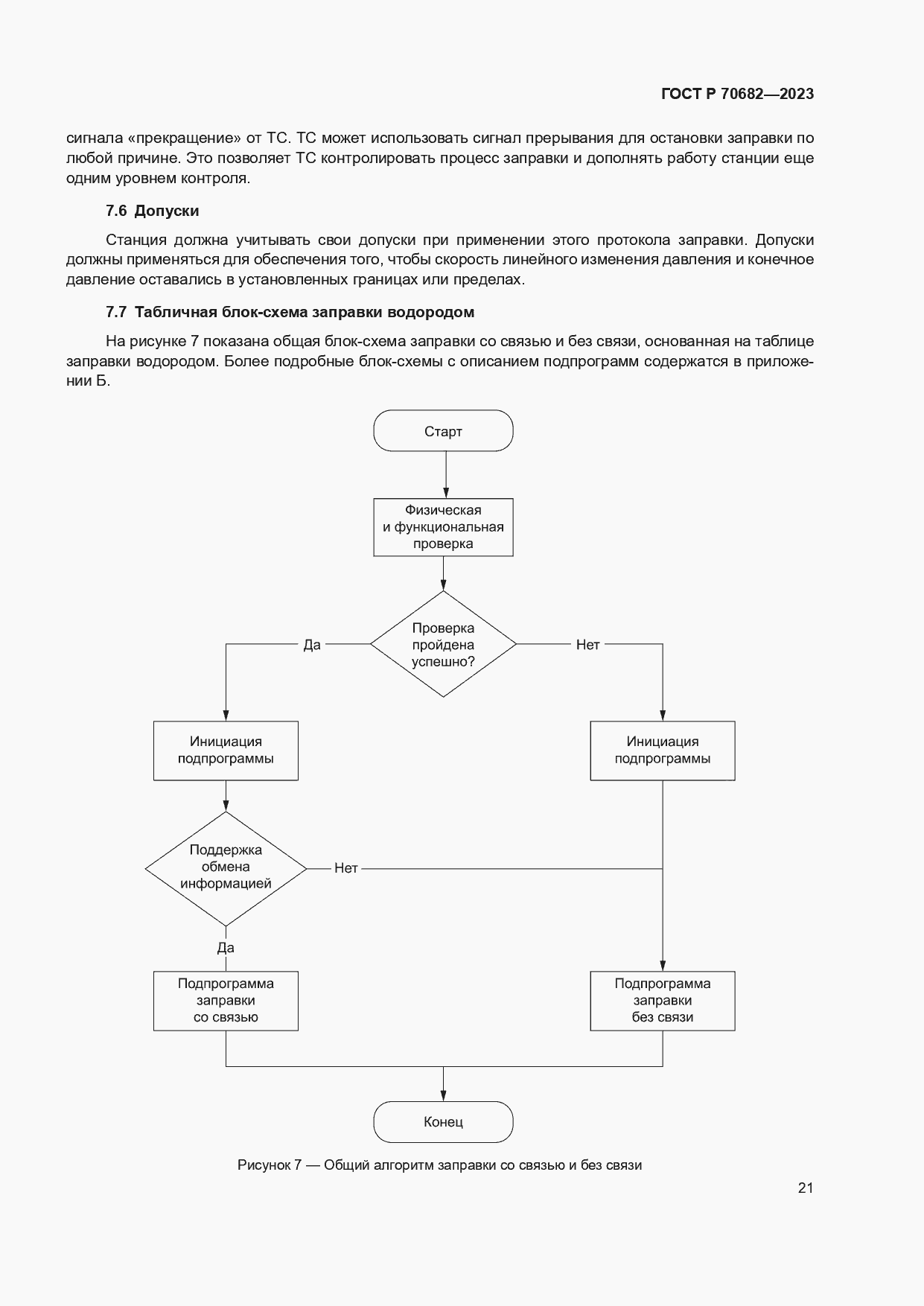
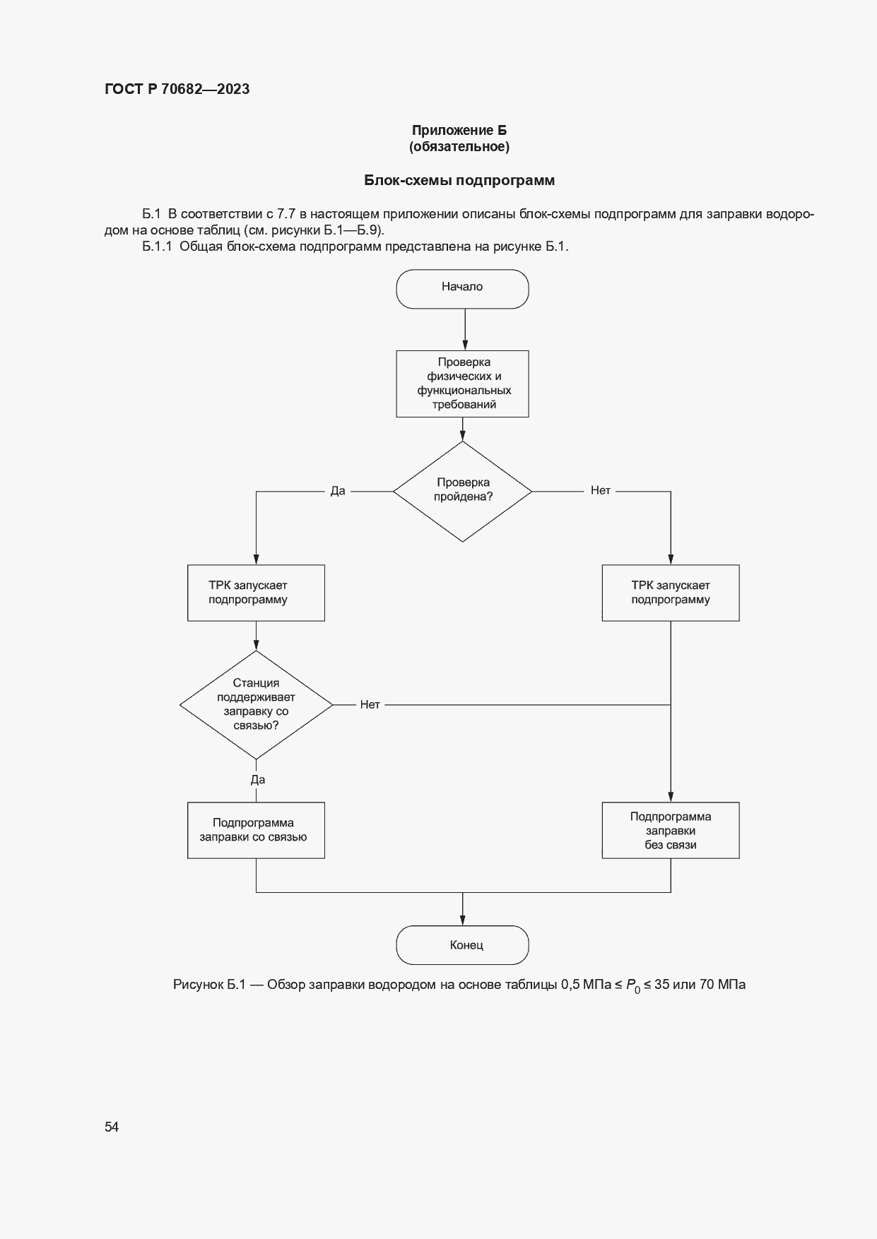
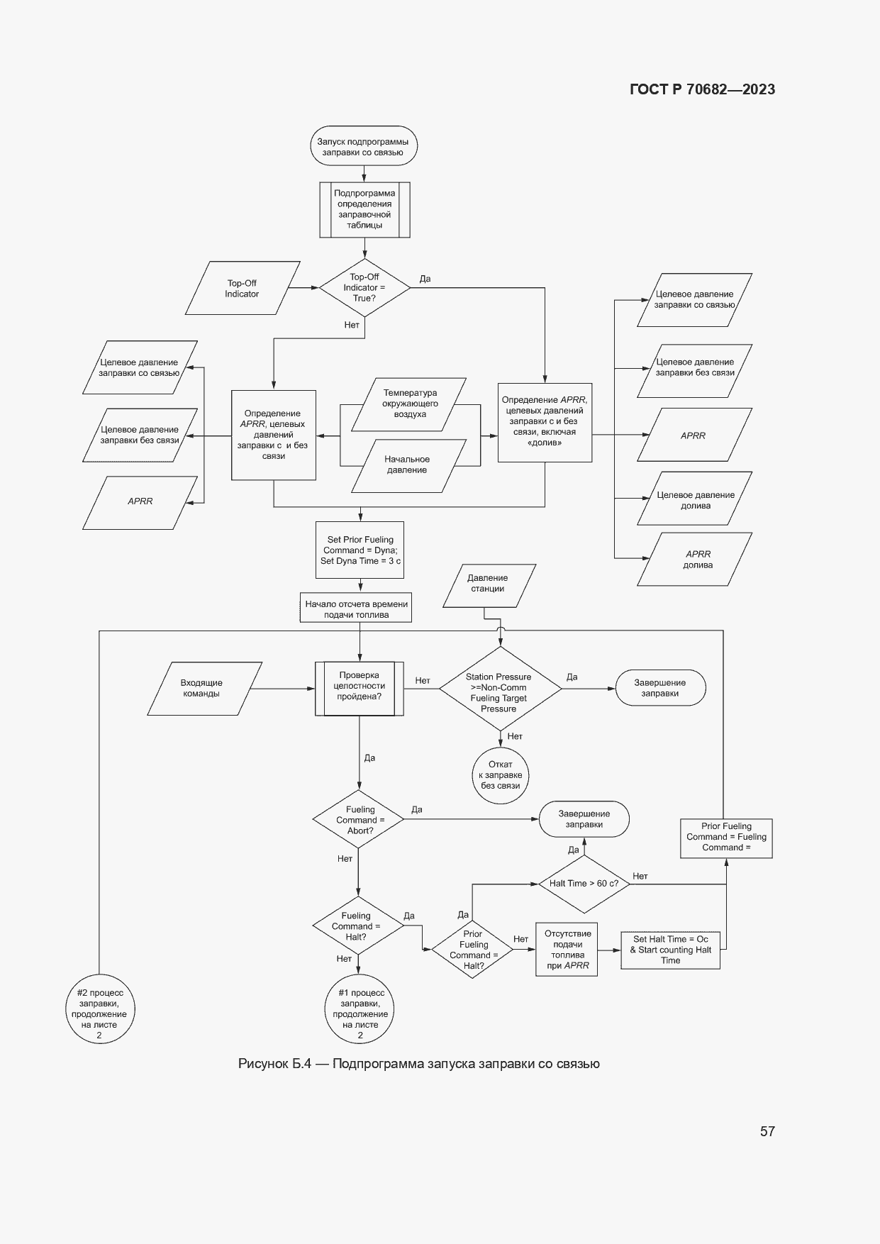
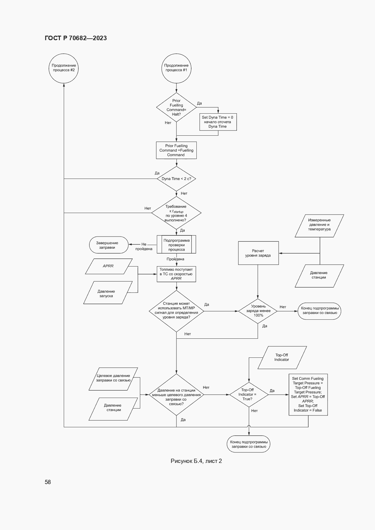
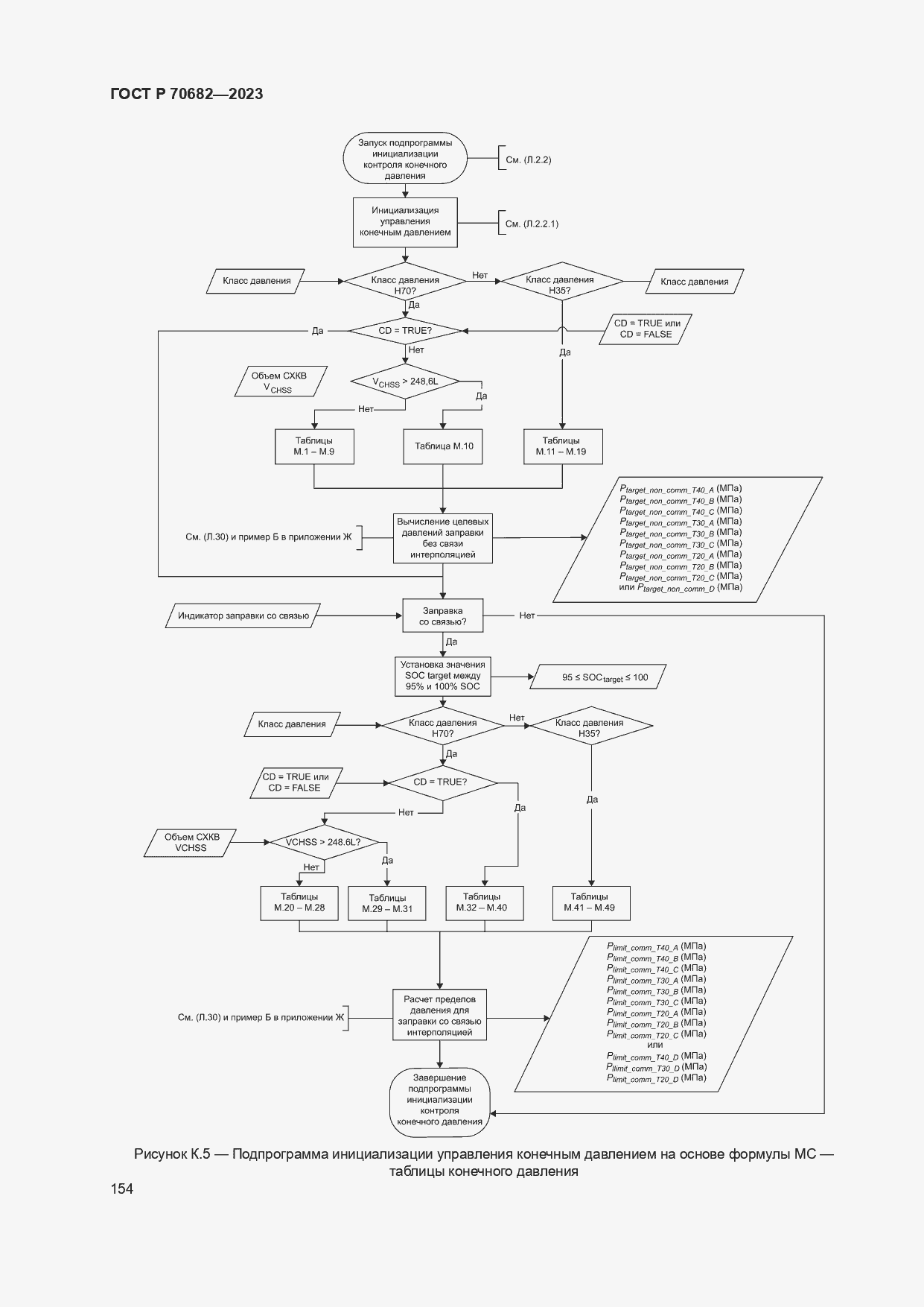
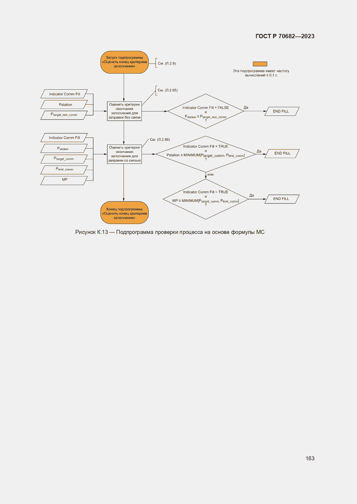
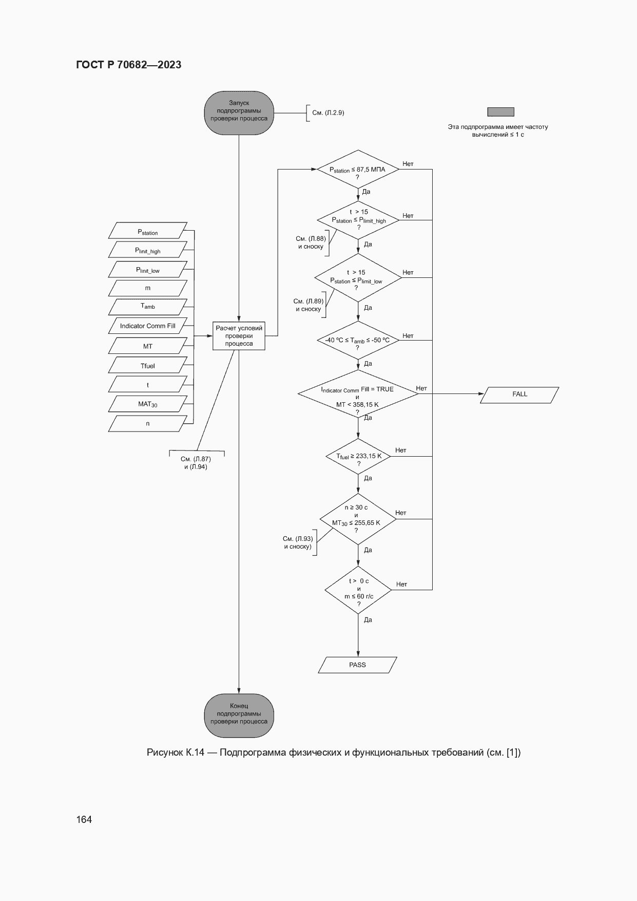
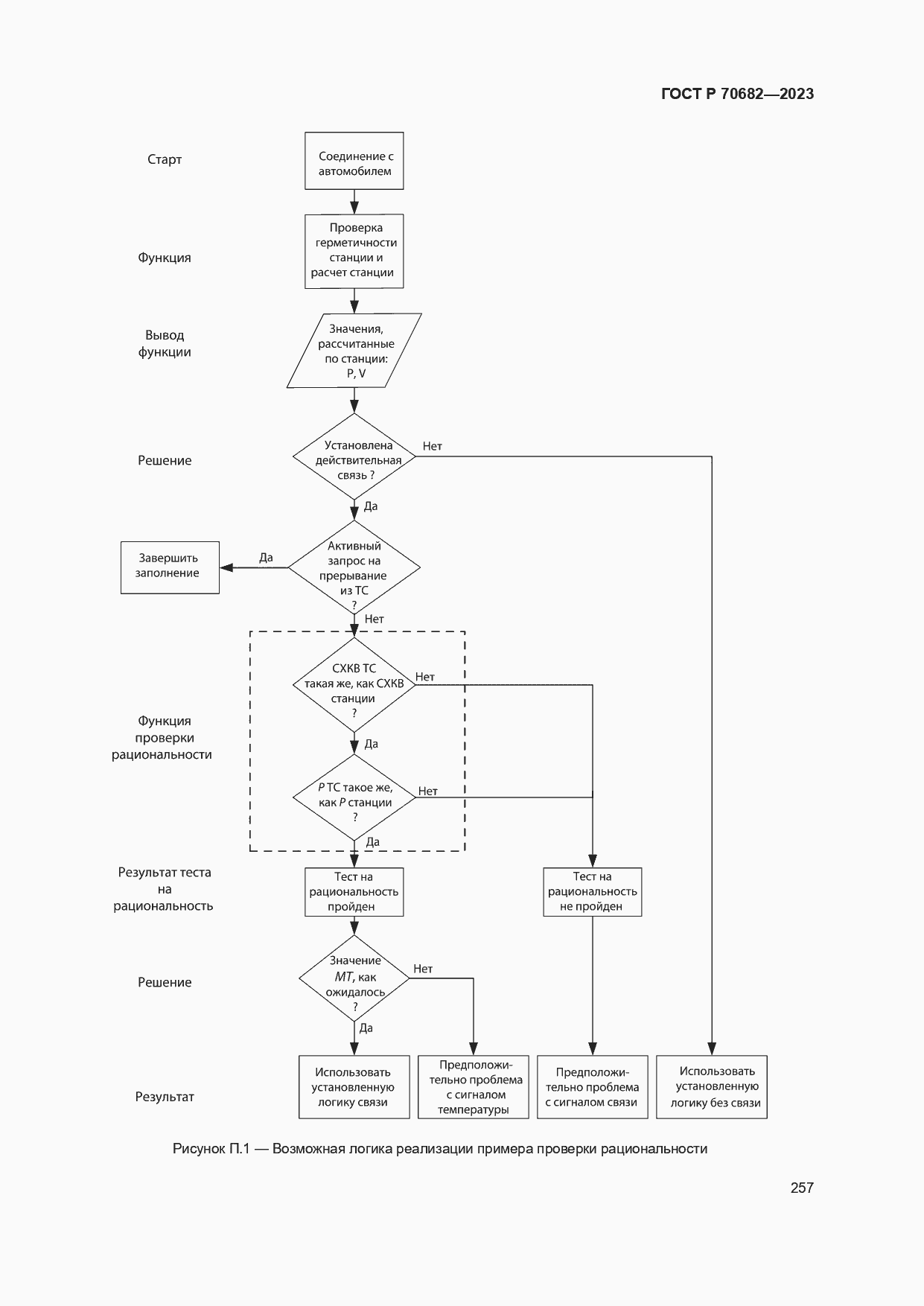
Настоящий стандарт устанавливает протокол и технологические ограничения для заправки водородом транспортных средств с общим объемом хранения водорода, равным или превышающим 49,7 л. Эти технологические ограничения (включая температуру подачи водорода, максимальный расход водорода, скорость повышения давления и конечное значение давления) зависят от таких факторов, как температура окружающей среды, температура подачи водорода и начальное давление в системе хранения компримированного водорода транспортного средства. Настоящий стандарт устанавливает стандартные протоколы заправки водородом либо на основе справочной таблицы, использующей фиксированную скорость изменения давления, либо на основе формулы, использующей динамическую скорость изменения давления, непрерывно рассчитываемую по всему объему заполнения. Оба протокола допускают заправку с помощью связи или без нее. Выполнение протокола на основе таблицы обеспечивает фиксированное целевое давление в конце заполнения, тогда как в процессе выполнения протокола на основе формулы непрерывно рассчитывается целевое давление в конце заполнения. Для заправки водородом с помощью связи настоящий стандарт следует использовать вместе с [1]
Связи и замены
Заменяющий:
-
Описание стандарта
ГОСТ Р 70682-2023 Автомобильные транспортные средства на водородных топливных элементах категорий N1, N2. Протоколы заправки газообразным водородом
Страницы стандарта





































































































































































































































































