ГОСТ Р 70846.1-2023 Национальная система пространственных данных. Основные положения по стандартизации
ГОСТ Р
Скачать ГОСТ в PDF или DOC бесплатно
Основная информация
Обозначение:
ГОСТ Р 70846.1-2023
Статус:
Действует
Тип:
ГОСТ Р
Название русское:
Национальная система пространственных данных. Основные положения по стандартизации
Название английское:
National spatial data system. Main provisions for standardization
Даты и сроки
Дата издания:
12-08-23
Дата введения в действие:
03-01-24
Дата завершения срока действия:
-
Применение и описание
Область и условия применения:
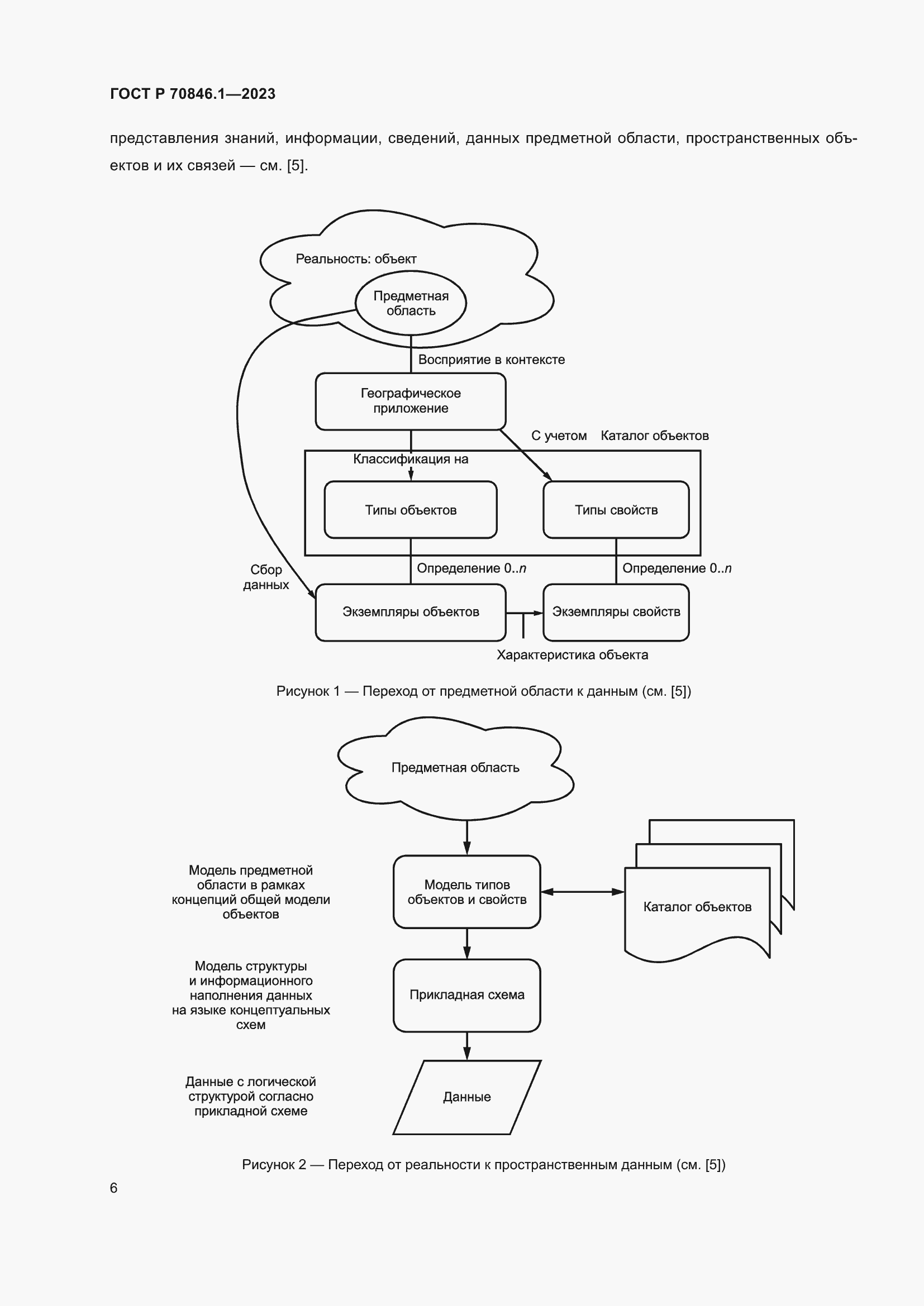
Настоящий стандарт разработан в целях обеспечения формирования основных положений по стандартизации для применения разработчиками стандартов в рамках национальной системы пространственных данных. Настоящий стандарт устанавливает цели, задачи, принципы, основные объекты и аспекты стандартизации при создании, развитии, внедрениии обеспечении функционирования элементов национальной системы пространственных данных
Связи и замены
Заменяющий:
-
Описание стандарта
ГОСТ Р 70846.1-2023 Национальная система пространственных данных. Основные положения по стандартизации
Страницы стандарта















