ГОСТ Р 71084-2023 Единая энергетическая система и изолированно работающие энергосистемы. Релейная защита и автоматика. Системы группового регулирования активной мощности гидравлических и гидроаккумулирующих электростанций. Нормы и требования
ГОСТ Р
Скачать ГОСТ в PDF или DOC бесплатно
Основная информация
Обозначение:
ГОСТ Р 71084-2023
Статус:
Действует
Тип:
ГОСТ Р
Название русское:
Единая энергетическая система и изолированно работающие энергосистемы. Релейная защита и автоматика. Системы группового регулирования активной мощности гидравлических и гидроаккумулирующих электростанций. Нормы и требования
Название английское:
United power system and isolated power systems. Relay protection and automatic. Group active power control systems of hydraulic and pumped storage power plants. Norms and requirements
Даты и сроки
Дата издания:
11-28-23
Дата введения в действие:
12-01-23
Дата завершения срока действия:
-
Применение и описание
Область и условия применения:
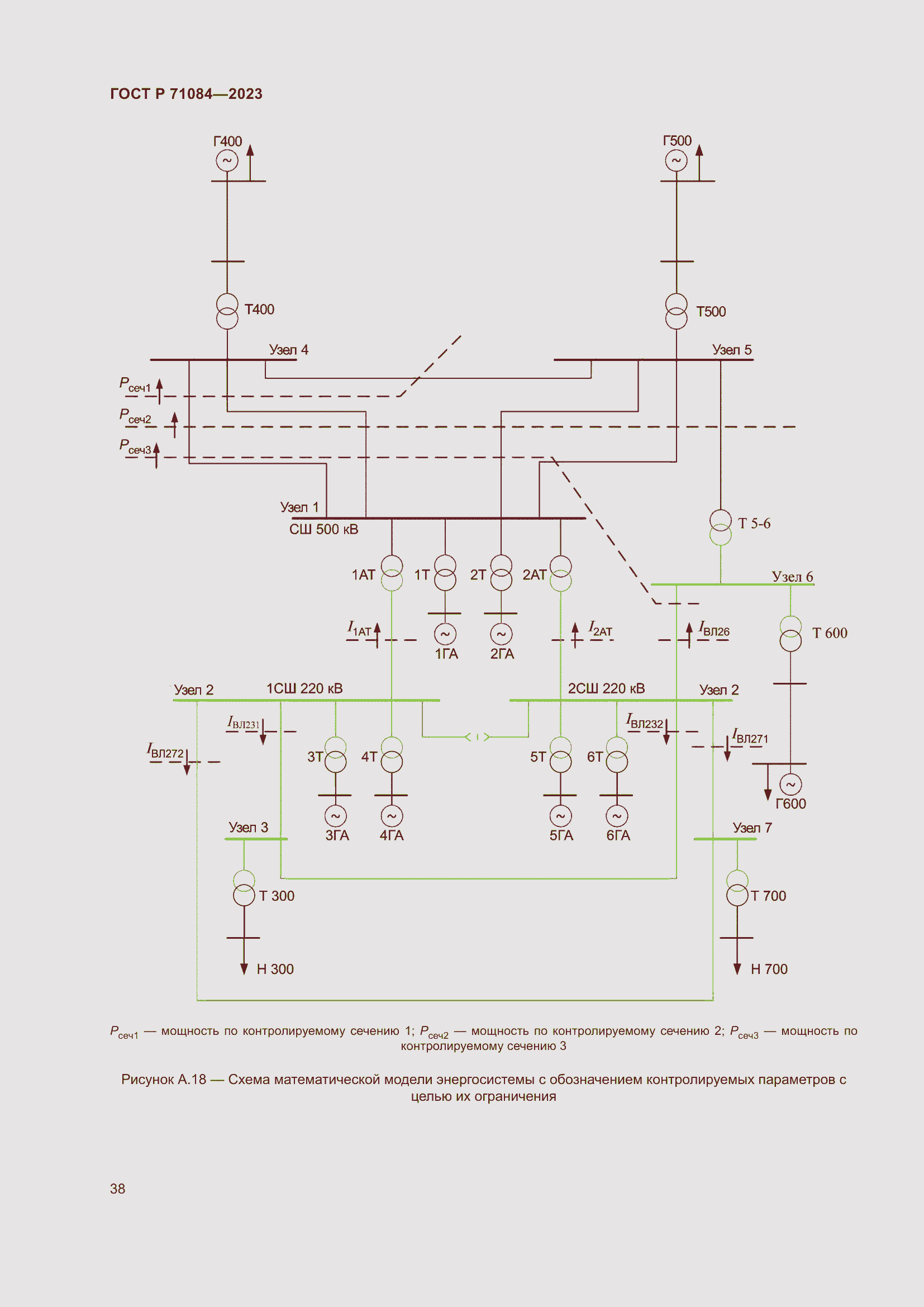
Настоящий стандарт устанавливает: - основные функциональные и технические требования к системам группового регулирования активной мощности гидравлических и гидроаккумулирующих электростанций (ГЭС), работающих в режиме выдачи активной мощности (генераторном режиме); - методику проведения испытаний систем группового регулирования активной мощности ГЭС (ГРАМ) для проверки их соответствия основным функциональным и техническим требованиям, установленным настоящим стандартом
Связи и замены
Заменяющий:
-
Описание стандарта
ГОСТ Р 71084-2023 Единая энергетическая система и изолированно работающие энергосистемы. Релейная защита и автоматика. Системы группового регулирования активной мощности гидравлических и гидроаккумулирующих электростанций. Нормы и требования
Страницы стандарта

















































