ГОСТ Р 71121-2023 Нефтяная и газовая промышленность. Проектирование и эксплуатация систем подводной добычи. Часть 11. Системы гибких трубопроводов для подводного и морского применения
ГОСТ Р
Скачать ГОСТ в PDF или DOC бесплатно
Основная информация
Обозначение:
ГОСТ Р 71121-2023
Статус:
Действует
Тип:
ГОСТ Р
Название русское:
Нефтяная и газовая промышленность. Проектирование и эксплуатация систем подводной добычи. Часть 11. Системы гибких трубопроводов для подводного и морского применения
Название английское:
Petroleum and natural gas industry. Design and operation of subsea production systems. Part 11. Flexible pipe systems for subsea and marine applications
Даты и сроки
Дата издания:
12-27-23
Дата введения в действие:
04-30-24
Дата завершения срока действия:
-
Применение и описание
Область и условия применения:
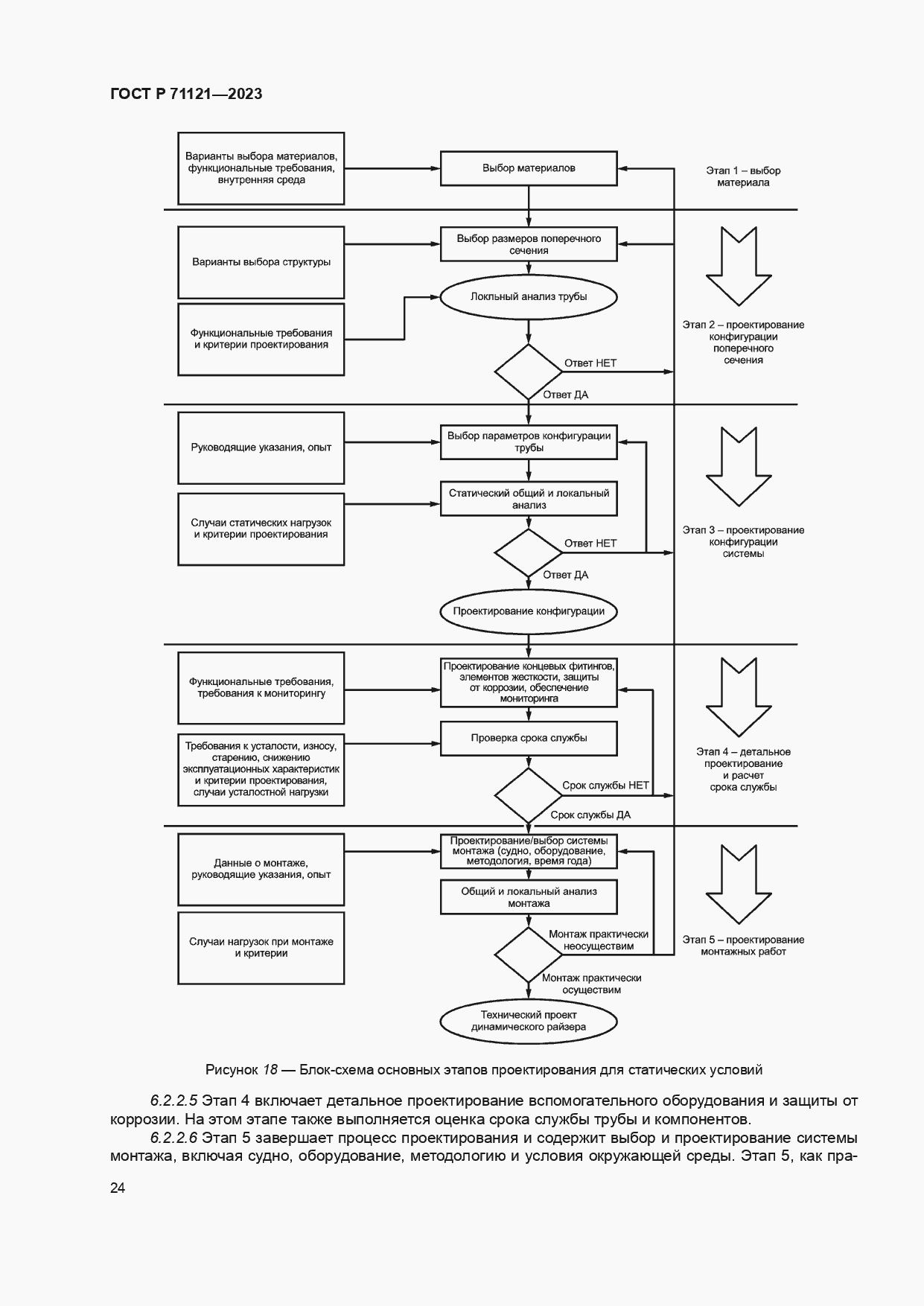
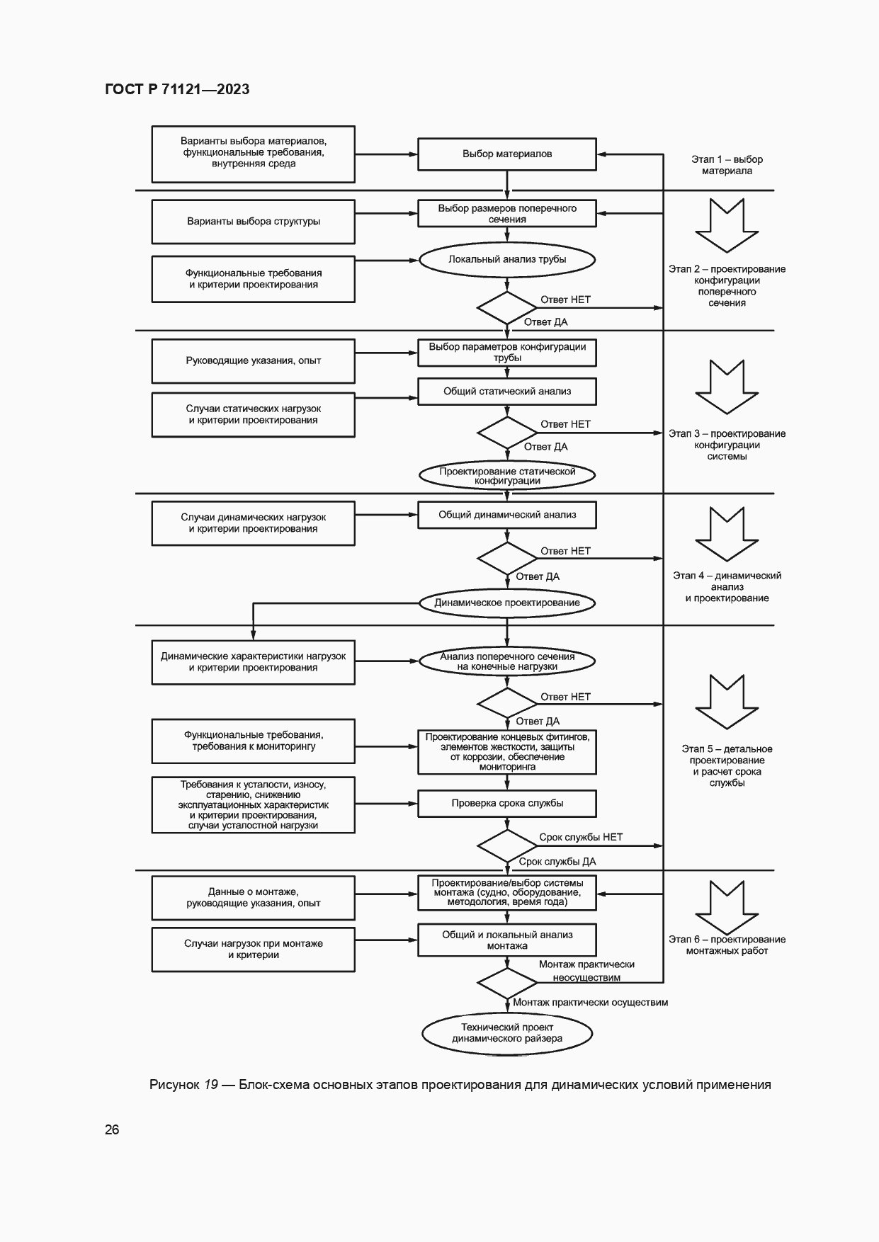
Настоящий стандарт устанавливает требования и рекомендации по проектированию, изготовлению, испытаниям, укладке и эксплуатации систем гибких трубопроводов, предназначенных для применения в составе систем подводной добычи углеводородов. Настоящий стандарт не распространяется на гибкие трубопроводы, применяемые для трубопроводной обвязки скважин, линий глушения скважин и гидравлических линий системы управления подводной добычей углеводородов
Связи и замены
Заменяющий:
-
Описание стандарта
ГОСТ Р 71121-2023 Нефтяная и газовая промышленность. Проектирование и эксплуатация систем подводной добычи. Часть 11. Системы гибких трубопроводов для подводного и морского применения
Страницы стандарта













































































































































































