ГОСТ Р 71148-2023 Требования по построению систем синхронизации сетей связи: сетей связи с коммутацией каналов, сетей связи с коммутацией пакетов
ГОСТ Р
Скачать ГОСТ в PDF или DOC бесплатно
Основная информация
Обозначение:
ГОСТ Р 71148-2023
Статус:
Действует
Тип:
ГОСТ Р
Название русское:
Требования по построению систем синхронизации сетей связи: сетей связи с коммутацией каналов, сетей связи с коммутацией пакетов
Название английское:
Requirements for the construction of synchronization systems of communication networks: circuit-switched communication networks, packet-switched communication networks
Даты и сроки
Дата издания:
01-12-24
Дата введения в действие:
06-01-24
Дата завершения срока действия:
-
Применение и описание
Область и условия применения:
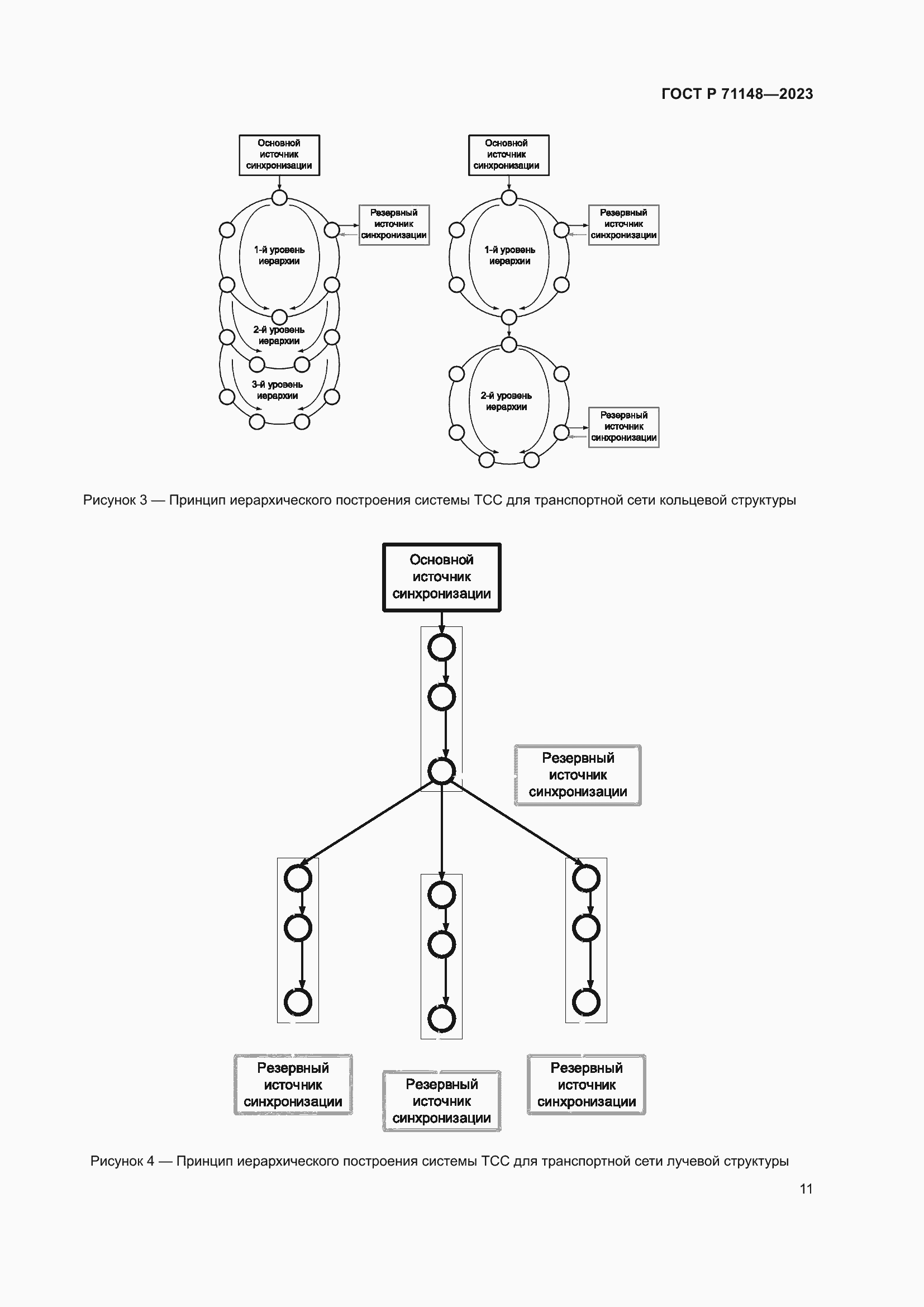
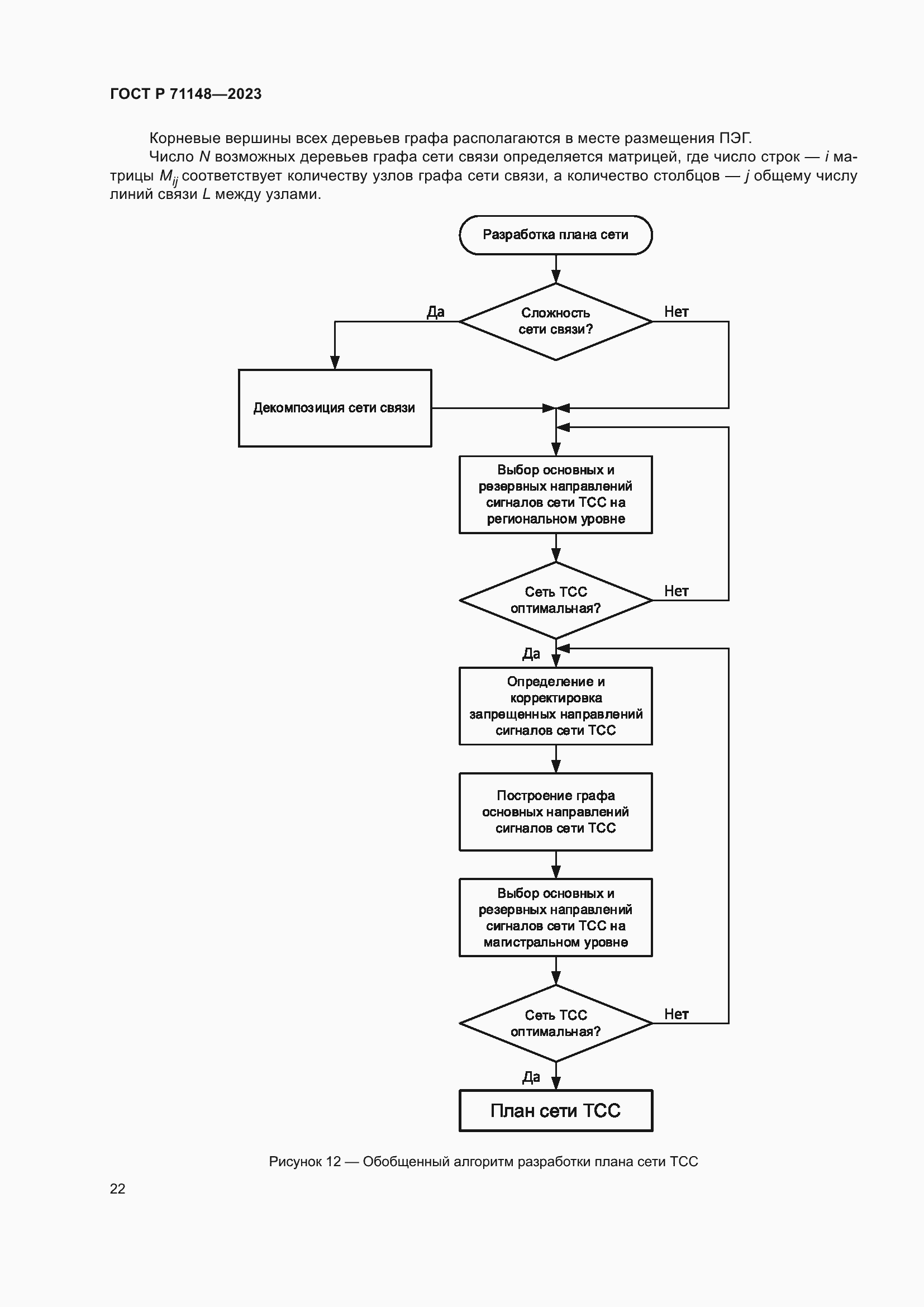
Настоящий стандарт устанавливает требования по построению систем синхронизации сетей связи с коммутацией каналов и сетей связи с коммутацией пакетов, включая сети LTE, LTE-A и 5G. Системы синхронизации предназначены для частотно-временномго обеспечения (ЧВО) сетей связи с целью формирования, передачи и восстановления эталонных сигналов частоты и времени. Потребность в определенном виде синхронизации зависит от используемых технологий для построения конкретной сети связи, требований потребителей сигналов синхронизации и вида оказываемых услуг связи. Элементами, нуждающимися в синхронизации, является: - оборудование для построения синхронных сетей (мультиплексоры, маршрутизаторы); - системы подвижной связи, включая базовые станции (БС); - шлюзовое оборудование, обеспечивающее переход между сетями разных технологий связи [аналого-цифровые преобразователи (АЦП), медиа-шлюзы]; - информационные, управляющие и технологические системы: автоматизированные системы мониторинга и управления, автоматизированные системы расчетов, автоматизированные системы управления технологическими процессами и пр.; - системы оперативно-розыскных мероприятий. В настоящем стандарте системы синхронизации в сетях связи (далее — системы синхронизации сигналов, ССС) подразделяют: а) на системы синхронизации частоты [системы тактовой сетевой синхронизации (системы ТСС)], обеспечивающие передачу сигналов тактовой (частотной) синхронизации на физическом уровне: 1) системы передачи синхронной/плезиохронной цифровой иерархии (СЦИ/ПЦИ) [1] – [5]; 2) системы синхронного Ethernet (SyncE) [6], [7]; б) системы синхронизации частоты, обеспечивающие передачу сигналов тактовой (частотной) синхронизации через сети связи с коммутацией пакетов на сетевом уровне на базе протокола точного времени (Precision Time Protocol, PTP) ([8], [9]), применяемые преимущественно для синхронизации БС, работающих в режиме частотного разделения каналов (Frequency Division Duplex; FDD), и шлюзового оборудования IP-телефонии; в) системы синхронизации шкал времени (СШВ), обеспечивающие синхронизацию начальной фазы и времени на канальном или сетевом уровне на базе PTP в пакетных сетях, включая сети подвижной радиотелефонной связи (ПРТС) четвертого и пятого поколений; г) системы СШВ, обеспечивающие синхронизацию времени на сетевом уровне на базе сетевого протокола времени (Network Time Protocol, NTP) для информационных, управляющих и технологических систем (автоматизированных систем управления, автоматизированных систем расчетов, автоматизированных систем управления технологическим процессом и др.). Перечисленные ССС могут функционировать как автономно, так и совместно. Настоящий стандарт распространяется на сети связи, входящие в сеть связи общего пользования (ССОП), а также технологические сети связи в случае их присоединения к ССОП, в части построения ССС. Настоящий стандарт содержит: - требования к архитектуре построения ССС; - типовые решения по построению ССС; - рекомендации по построению ССС. В настоящем стандарте представлено описание, назначение и характеристики элементов ССС, а также рассмотрены особенности построения ССС
Связи и замены
Заменяющий:
-
Описание стандарта
ГОСТ Р 71148-2023 Требования по построению систем синхронизации сетей связи: сетей связи с коммутацией каналов, сетей связи с коммутацией пакетов
Страницы стандарта

















































