ГОСТ Р 71150-2023 Методика проведения аудита систем синхронизации сетей связи: сетей связи с коммутацией каналов, сетей связи с коммутацией пакетов
ГОСТ Р
Скачать ГОСТ в PDF или DOC бесплатно
Основная информация
Обозначение:
ГОСТ Р 71150-2023
Статус:
Действует
Тип:
ГОСТ Р
Название русское:
Методика проведения аудита систем синхронизации сетей связи: сетей связи с коммутацией каналов, сетей связи с коммутацией пакетов
Название английское:
Methodology for auditing synchronization systems of communication networks: circuit-switched communication networks, packet-switched communication networks
Даты и сроки
Дата издания:
12-25-23
Дата введения в действие:
06-01-24
Дата завершения срока действия:
-
Применение и описание
Область и условия применения:
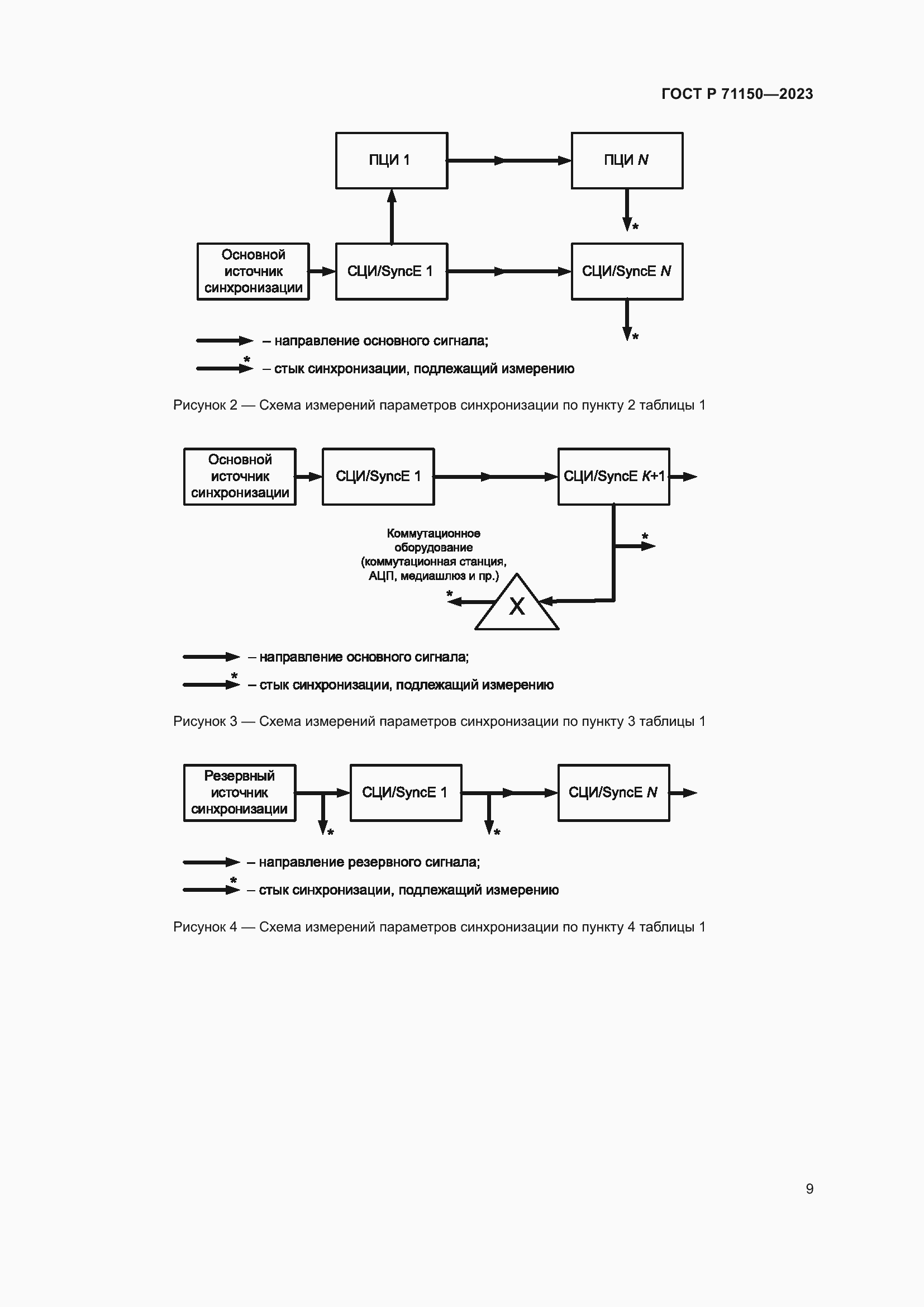
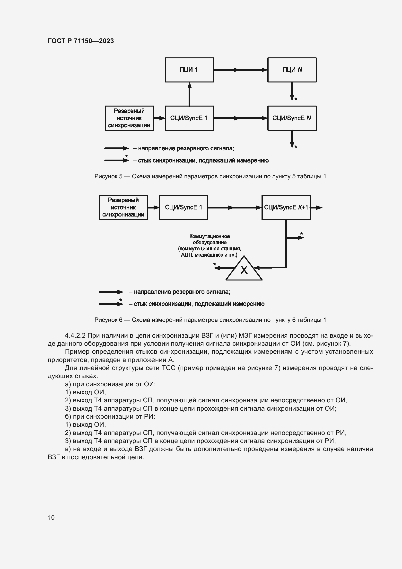
Настоящий стандарт определяет методику проведения аудита систем синхронизации сетей связи с коммутацией каналов и сетей связи с коммутацией пакетов, включая сети LTE, LTE-A и 5G, в целях обеспечения целостности и устойчивого функционирования сети связи общего пользования (ССОП), установленных в [1], [2], и направлен на регулирование деятельности операторов связи по контролю и поддержанию показателей функционирования систем синхронизации в соответствии с документами национальной системы стандартизации и эксплуатационной документацией на используемое оборудование синхронизации
Связи и замены
Заменяющий:
-
Описание стандарта
ГОСТ Р 71150-2023 Методика проведения аудита систем синхронизации сетей связи: сетей связи с коммутацией каналов, сетей связи с коммутацией пакетов
Страницы стандарта







































