ГОСТ Р 71313-2024 Снаряжение водолазное. Водолазные компьютеры. Общие технические требования
ГОСТ Р
Скачать ГОСТ в PDF или DOC бесплатно
Основная информация
Обозначение:
ГОСТ Р 71313-2024
Статус:
Действует
Тип:
ГОСТ Р
Название русское:
Снаряжение водолазное. Водолазные компьютеры. Общие технические требования
Название английское:
Diving equipment. Diving computers. General technical requirements
Даты и сроки
Дата издания:
04-08-24
Дата введения в действие:
09-01-24
Дата завершения срока действия:
-
Применение и описание
Область и условия применения:
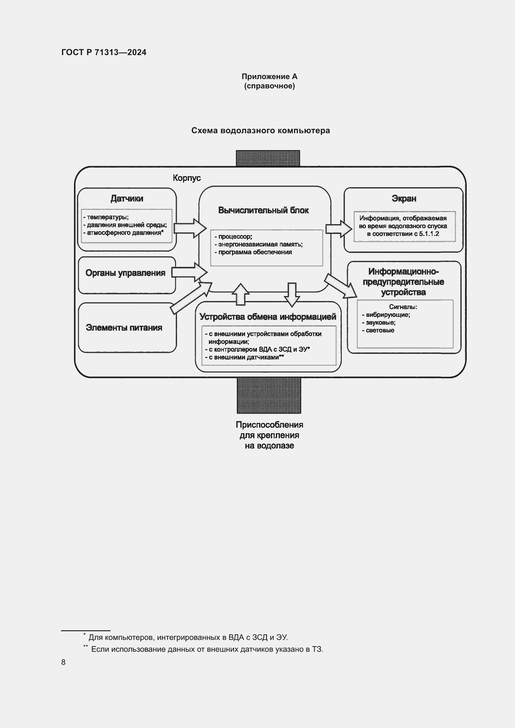
Настоящий стандарт устанавливает общие технические требования к группе средств продукции, к которой относятся водолазные компьютеры и их составные части, используемые для контроля параметров водолазного спуска и выдачи рекомендаций по выбору режима декомпрессии
Связи и замены
Заменяющий:
-
Описание стандарта
ГОСТ Р 71313-2024 Снаряжение водолазное. Водолазные компьютеры. Общие технические требования
Страницы стандарта















