ГОСТ Р 71432-2024 Ферриты сверхвысокочастотного диапазона и изделия из них. Методы измерения комплексной относительной диэлектрической проницаемости и тангенса угла диэлектрических потерь
ГОСТ Р
Скачать ГОСТ в PDF или DOC бесплатно
Основная информация
Обозначение:
ГОСТ Р 71432-2024
Статус:
Действует
Тип:
ГОСТ Р
Название русское:
Ферриты сверхвысокочастотного диапазона и изделия из них. Методы измерения комплексной относительной диэлектрической проницаемости и тангенса угла диэлектрических потерь
Название английское:
Microwave ferrite devices and products made of them. Methods for measuring the complex relative permittivity and the tangent of the dielectric loss angle
Даты и сроки
Дата издания:
06-17-24
Дата введения в действие:
03-01-25
Дата завершения срока действия:
-
Применение и описание
Область и условия применения:
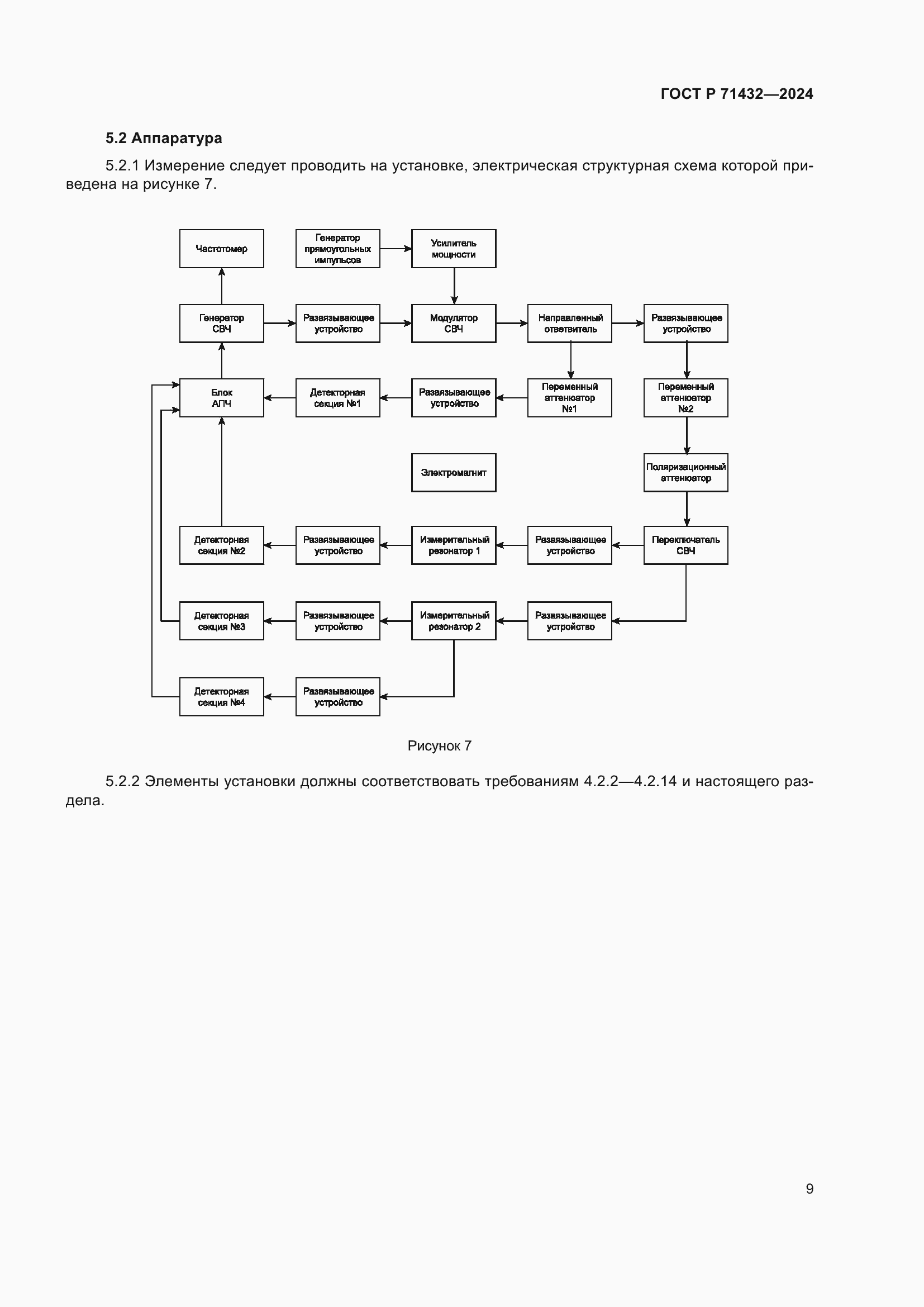
Настоящий стандарт распространяется на ферриты сверхвысокочастотного диапазона (СВЧ) и изделия из них и устанавливает два метода измерения комплексной относительной диэлектрической проницаемости (действительной составляющей в пределах от 5 до 18 включительно и мнимой составляющей в пределах от 6 · 10 в - 4 степени до 5 · 10 в - 2 степени включительно) и тангенса угла диэлектрических потерь в трехсантиметровом диапазоне длин волн: - метод 1 – для ферритов с нерезонансным уровнем магнитных потерь, не превышающим 1 · 10 в -3 степени включительно, и изделий из них; - метод 2 – для ферритов с нерезонансным уровнем магнитных потерь, превышающим 1 · 10 в -3 степени, и изделий из них
Связи и замены
Заменяющий:
-
Описание стандарта
ГОСТ Р 71432-2024 Ферриты сверхвысокочастотного диапазона и изделия из них. Методы измерения комплексной относительной диэлектрической проницаемости и тангенса угла диэлектрических потерь
Страницы стандарта



























