ГОСТ Р 71561-2024 Средства измерений на основе искусственного интеллекта. Состав, структура и области применения. Основные положения
ГОСТ Р
Скачать ГОСТ в PDF или DOC бесплатно
Основная информация
Обозначение:
ГОСТ Р 71561-2024
Статус:
Действует
Тип:
ГОСТ Р
Название русское:
Средства измерений на основе искусственного интеллекта. Состав, структура и области применения. Основные положения
Название английское:
Measuring instruments based on artificial intelligence. Composition, structure, and fields of application. Main provisions
Даты и сроки
Дата издания:
11-12-24
Дата введения в действие:
01-01-25
Дата завершения срока действия:
-
Применение и описание
Область и условия применения:
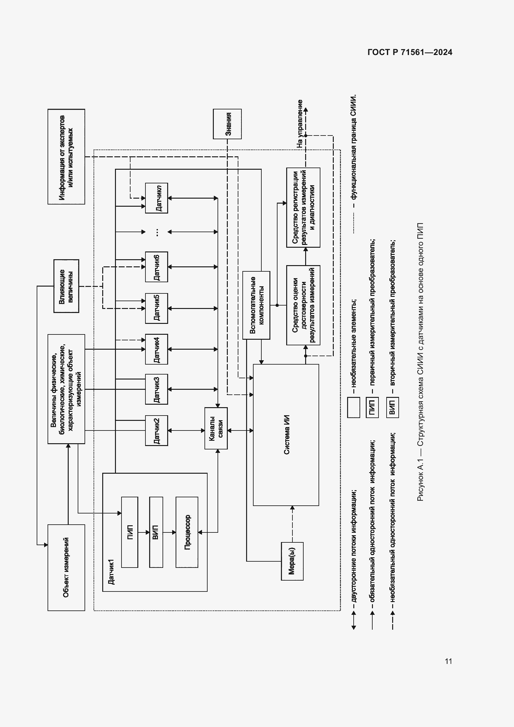
Настоящий стандарт распространяется на средства измерений (СИ) на основе искусственного интеллекта, разрабатываемые и применяемые на территории Российской Федерации, и устанавливает основные положения, относящиеся к ним
Связи и замены
Заменяющий:
-
Описание стандарта
ГОСТ Р 71561-2024 Средства измерений на основе искусственного интеллекта. Состав, структура и области применения. Основные положения
Страницы стандарта



















