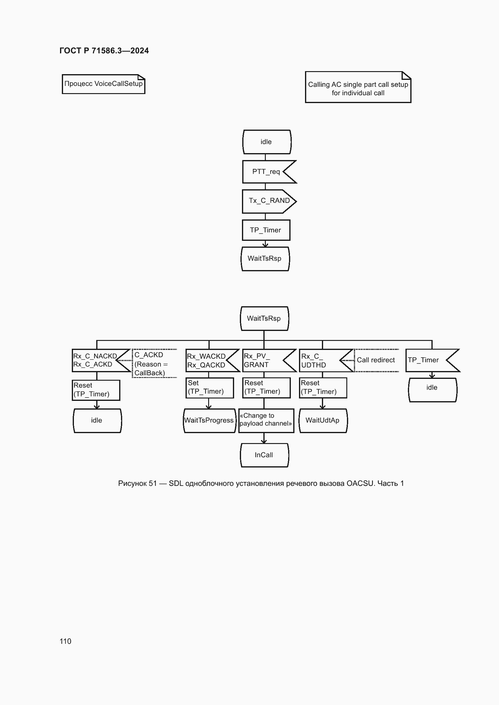
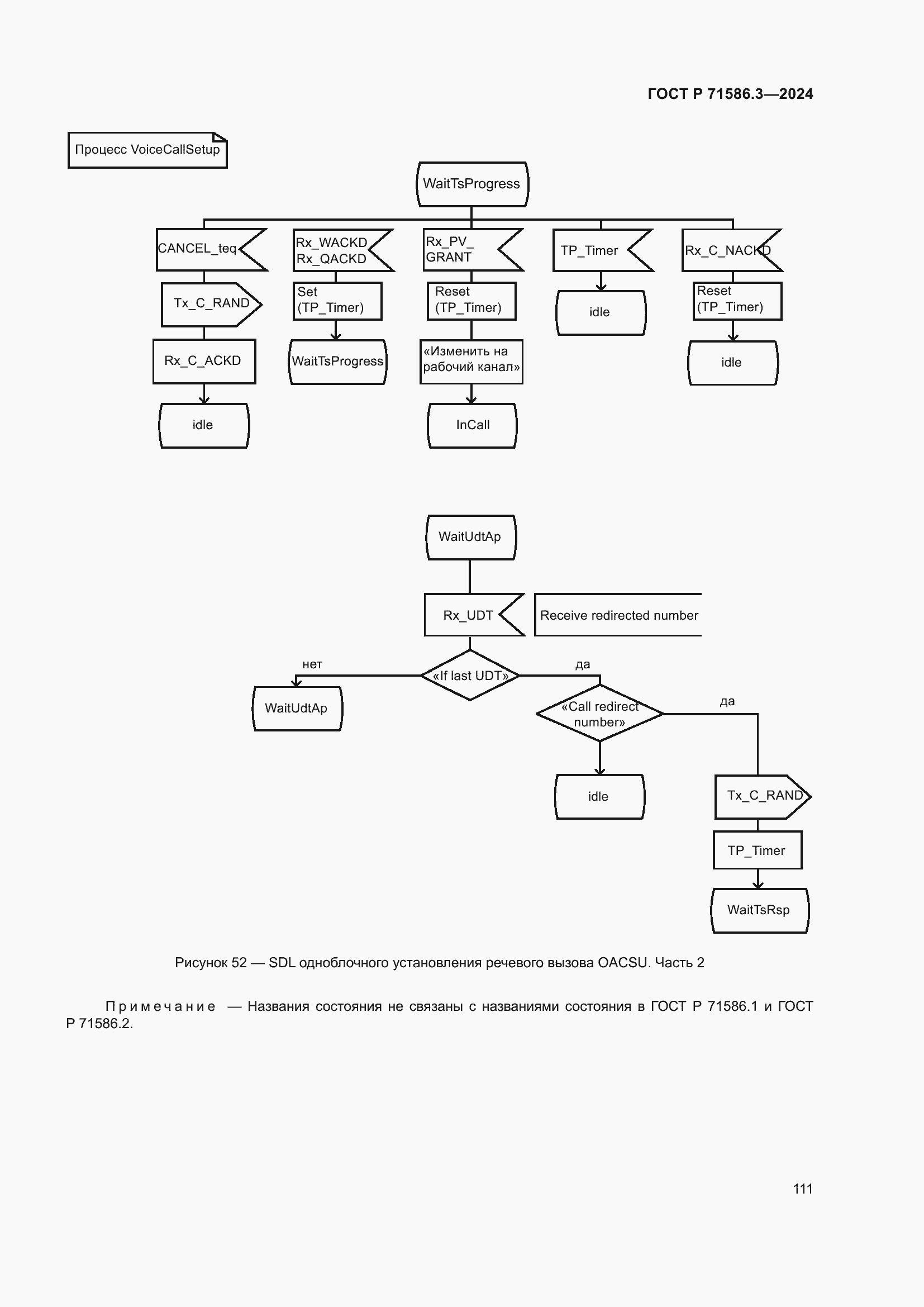
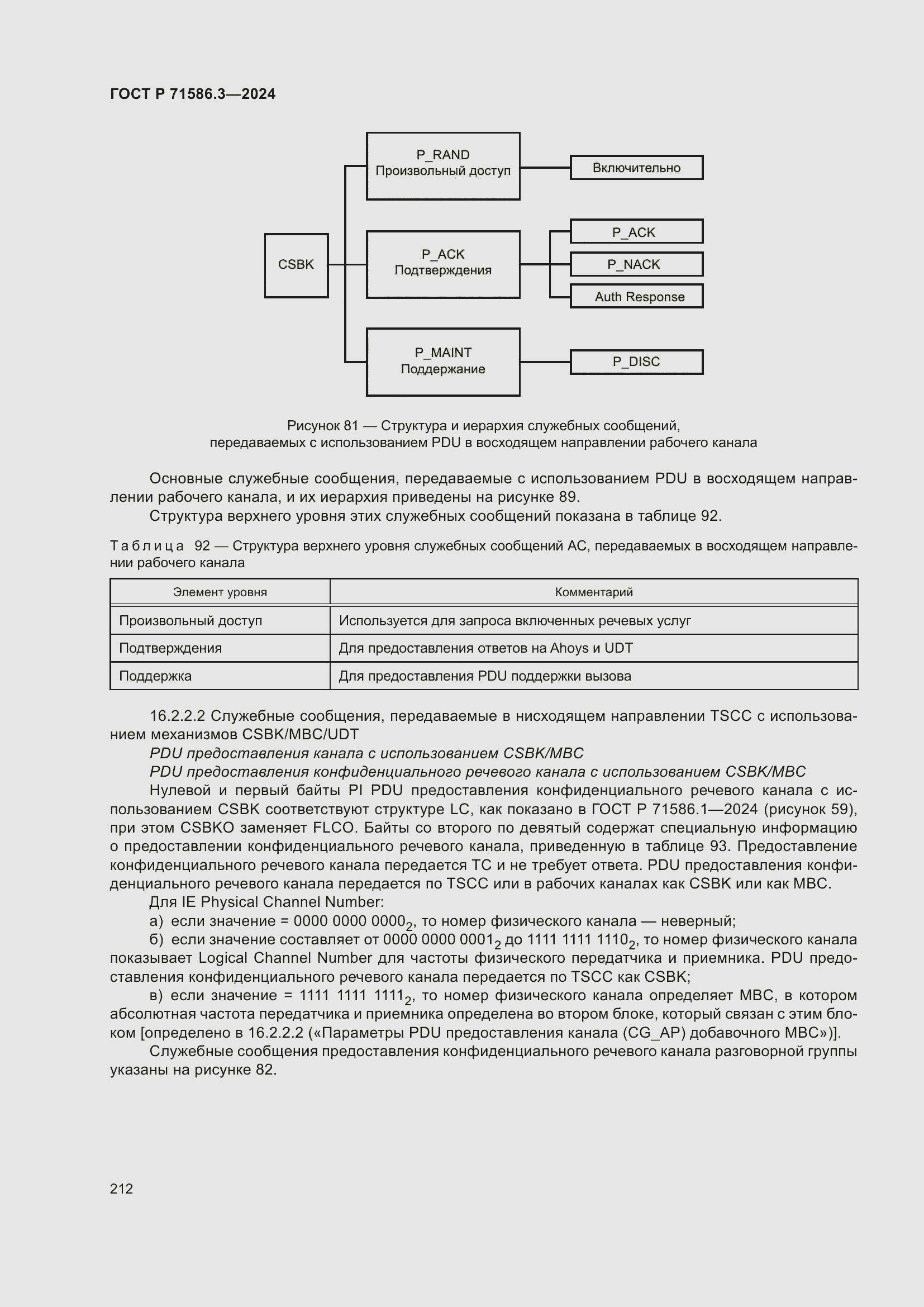
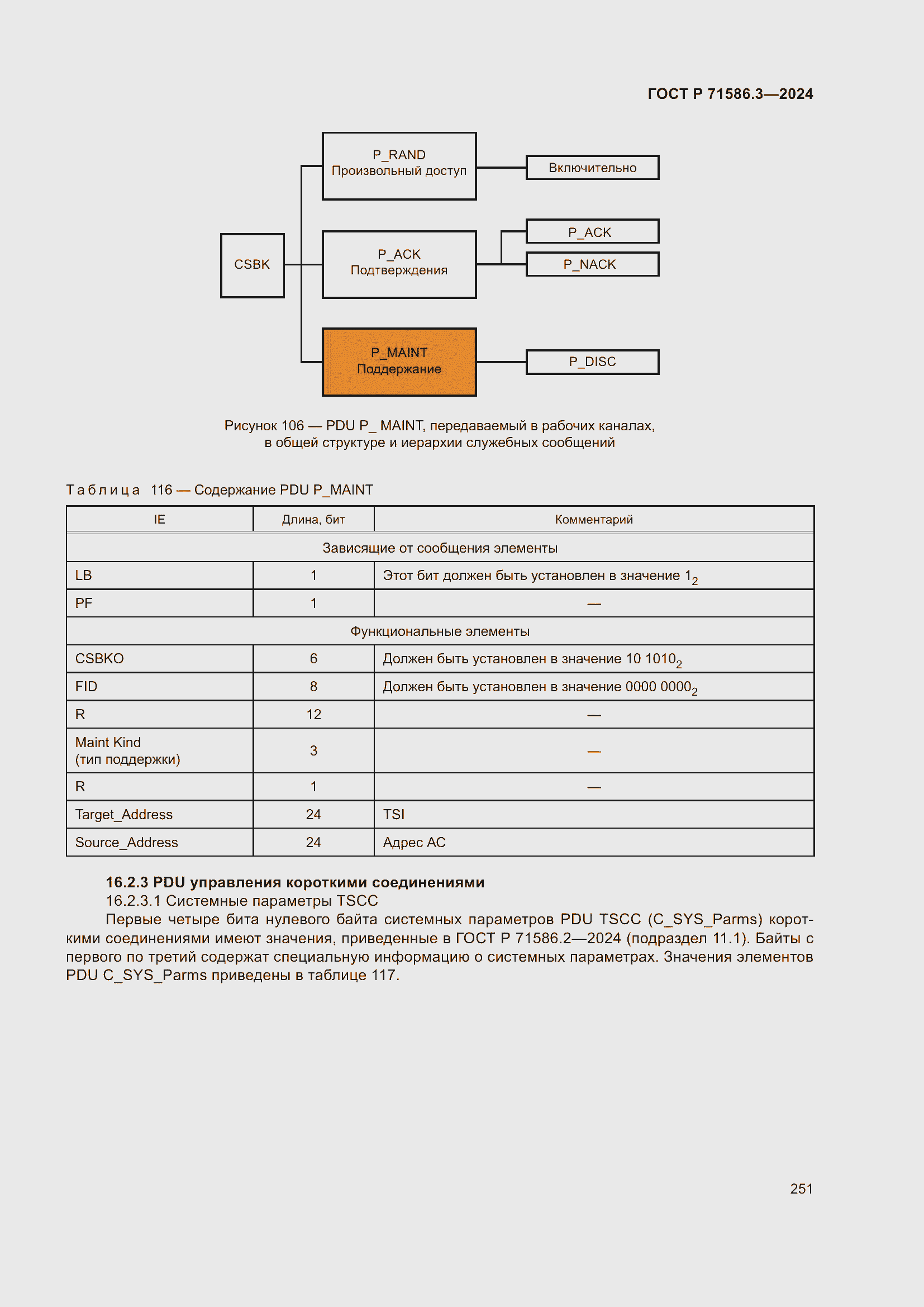
ГОСТ Р 71586.3-2024 Цифровая профессиональная подвижная радиосвязь. Транкинговый режим связи абонентских станций
ГОСТ Р
Скачать ГОСТ в PDF или DOC бесплатно
Основная информация
Обозначение:
ГОСТ Р 71586.3-2024
Статус:
Действует
Тип:
ГОСТ Р
Название русское:
Цифровая профессиональная подвижная радиосвязь. Транкинговый режим связи абонентских станций
Название английское:
Digital professional mobile radio communication. Trunking mode of communication of subscriber stations
Даты и сроки
Дата издания:
01-21-25
Дата введения в действие:
02-01-25
Дата завершения срока действия:
-
Применение и описание
Область и условия применения:
Настоящий стандарт распространяется на радиооборудование цифровой профессиональной подвижной радиосвязи (абонентские станции, ретрансляторы и транкинговые станции), работающее в радиочастотных диапазонах, выделенных для подвижной службы радиосвязи в соответствии с решениями Государственной комиссии по радиочастотам
Связи и замены
Заменяющий:
-
Описание стандарта
ГОСТ Р 71586.3-2024 Цифровая профессиональная подвижная радиосвязь. Транкинговый режим связи абонентских станций
Страницы стандарта

















































































































































































































































































































































