ГОСТ Р 71621-2024 Экологический менеджмент. Руководство по принятию решений, учитывающих экологические аспекты на основе консенсуса
ГОСТ Р
Скачать ГОСТ в PDF или DOC бесплатно
Основная информация
Обозначение:
ГОСТ Р 71621-2024
Статус:
Действует
Тип:
ГОСТ Р
Название русское:
Экологический менеджмент. Руководство по принятию решений, учитывающих экологические аспекты на основе консенсуса
Название английское:
Environmental management. Decision-making based on consensus process guidance considering environmental aspects
Даты и сроки
Дата издания:
10-09-24
Дата введения в действие:
01-01-25
Дата завершения срока действия:
-
Применение и описание
Область и условия применения:
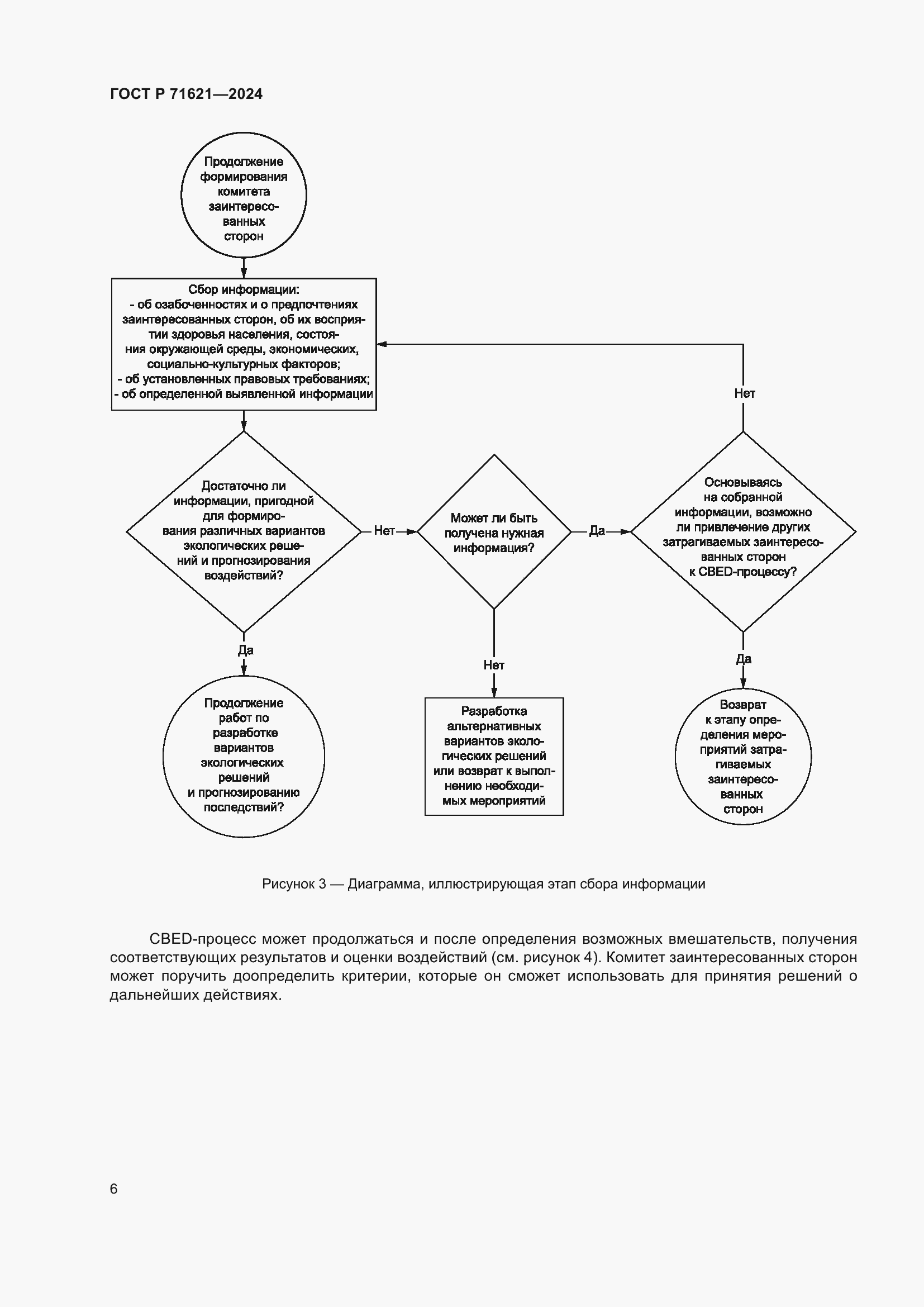
В настоящем стандарте установлены этапы процесса принятия решений, учитывающих всеми заинтересованными сторонами экологические аспекты на основе консенсуса, состоящего из этапов определения приоритетов и выбора мероприятий, которые необходимо инициировать для оптимизации экологических решений. Настоящий стандарт предназначен для описания универсального CBED-процесса, поэтому в нем отсутствуют конкретные указания относительно закрепления последовательности мероприятий, а также для облегчения внедрения CBED-процесса, который позволяет оценивать в целом влияние любых проектных решений, связанных со здоровьем населения, экологическими, социокультурными или экономическими последствиями подобных решений
Связи и замены
Заменяющий:
-
Описание стандарта
ГОСТ Р 71621-2024 Экологический менеджмент. Руководство по принятию решений, учитывающих экологические аспекты на основе консенсуса
Страницы стандарта















