ГОСТ Р 71767-2024 Система стандартов реализации климатических проектов. Методика для проектов по использованию технологии регенерации отработанного смазочного масла
ГОСТ Р
Скачать ГОСТ в PDF или DOC бесплатно
Основная информация
Обозначение:
ГОСТ Р 71767-2024
Статус:
Действует
Тип:
ГОСТ Р
Название русское:
Система стандартов реализации климатических проектов. Методика для проектов по использованию технологии регенерации отработанного смазочного масла
Название английское:
System of standards for implementing carbon offsetting projects. Methodology for spent lube oil regeneration projects
Даты и сроки
Дата издания:
11-21-24
Дата введения в действие:
01-01-25
Дата завершения срока действия:
-
Применение и описание
Область и условия применения:
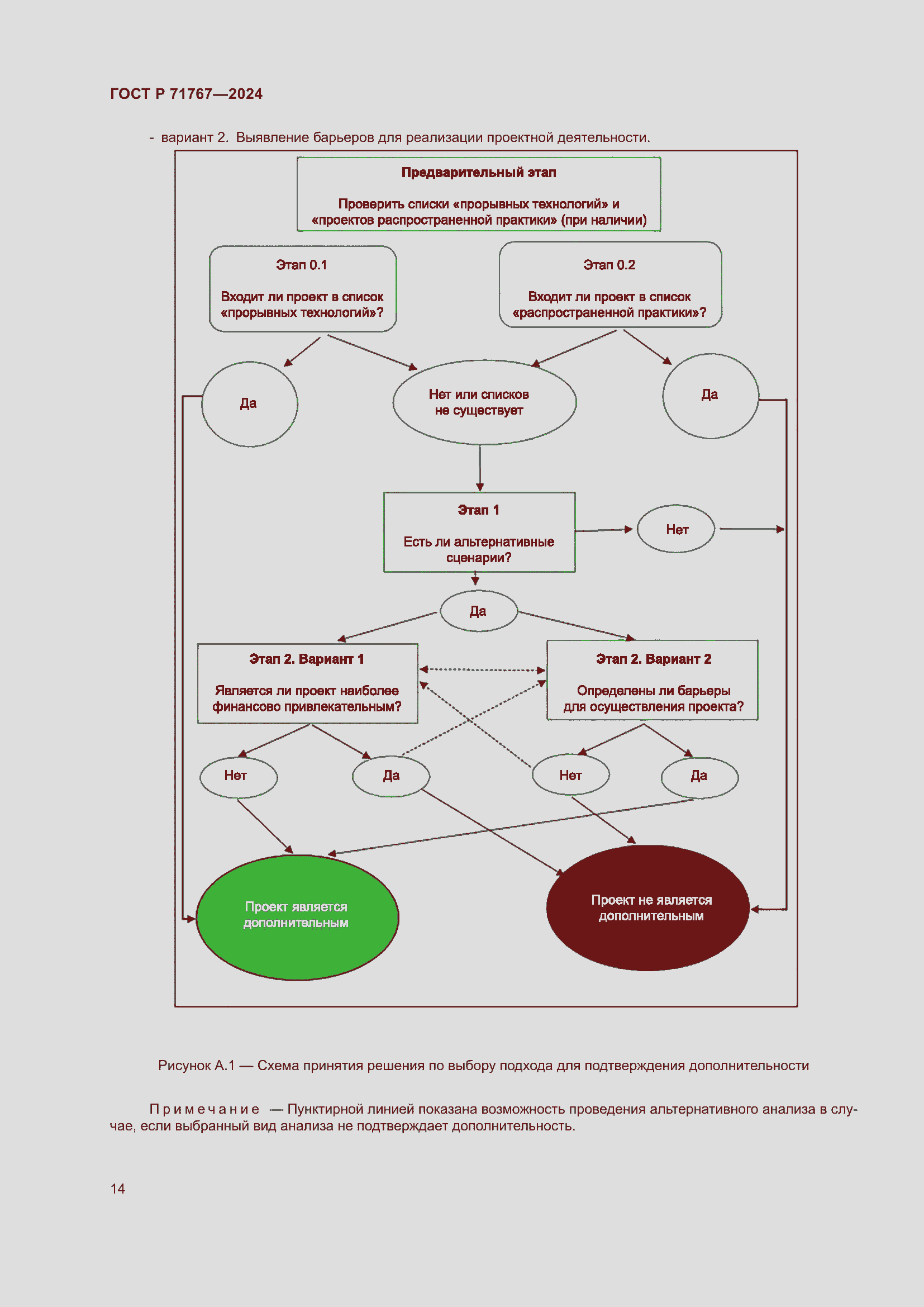
В настоящем стандарте установлена методика реализации проектов по использованию технологии регенерации отработанного смазочного масла. Соответствие требованиям настоящего стандарта может быть заявлено при выполнении всех требований настоящего стандарта за исключением рекомендательных требований, указанных в разделе 6, а также рекомендаций по управлению рисками
Связи и замены
Заменяющий:
-
Описание стандарта
ГОСТ Р 71767-2024 Система стандартов реализации климатических проектов. Методика для проектов по использованию технологии регенерации отработанного смазочного масла
Страницы стандарта























