ГОСТ Р 71778.3-2024 Умное производство. Интероперабельность единиц производственных возможностей для промышленных прикладных решений. Часть 3. Верификация и валидация интероперабельности единиц производственных возможностей
ГОСТ Р
Скачать ГОСТ в PDF или DOC бесплатно
Основная информация
Обозначение:
ГОСТ Р 71778.3-2024
Статус:
Действует
Тип:
ГОСТ Р
Название русское:
Умное производство. Интероперабельность единиц производственных возможностей для промышленных прикладных решений. Часть 3. Верификация и валидация интероперабельности единиц производственных возможностей
Название английское:
Smart manufacturing. Interoperability of capability units for manufacturing application solutions. Part 3. Verification and validation of interoperability among capability units
Даты и сроки
Дата издания:
01-09-25
Дата введения в действие:
01-01-25
Дата завершения срока действия:
-
Применение и описание
Область и условия применения:
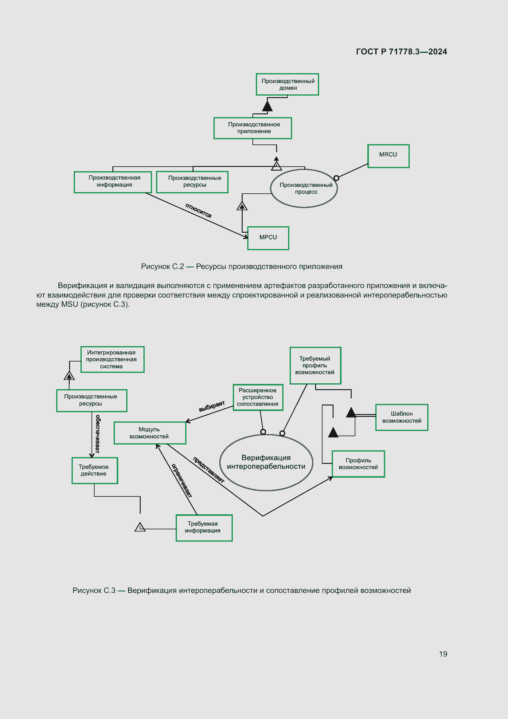
Настоящий стандарт определяет схему верификации и валидации интероперабельности единиц производственных возможностей (MCU) на предмет соответствия функциональным требованиям целевого производственного приложения. Настоящий стандарт определяет структуру верификации и валидации, в том числе критерии интероперабельности и этапы процесса
Связи и замены
Заменяющий:
-
Описание стандарта
ГОСТ Р 71778.3-2024 Умное производство. Интероперабельность единиц производственных возможностей для промышленных прикладных решений. Часть 3. Верификация и валидация интероперабельности единиц производственных возможностей
Страницы стандарта



























