ГОСТ Р 71785-2024 Экологический менеджмент. Оценка климатической результативности. Руководящие указания
ГОСТ Р
Скачать ГОСТ в PDF или DOC бесплатно
Основная информация
Обозначение:
ГОСТ Р 71785-2024
Статус:
Действует
Тип:
ГОСТ Р
Название русское:
Экологический менеджмент. Оценка климатической результативности. Руководящие указания
Название английское:
Environmental management. Climate change performance evaluation. Guidelines
Даты и сроки
Дата издания:
12-06-24
Дата введения в действие:
01-01-25
Дата завершения срока действия:
-
Применение и описание
Область и условия применения:
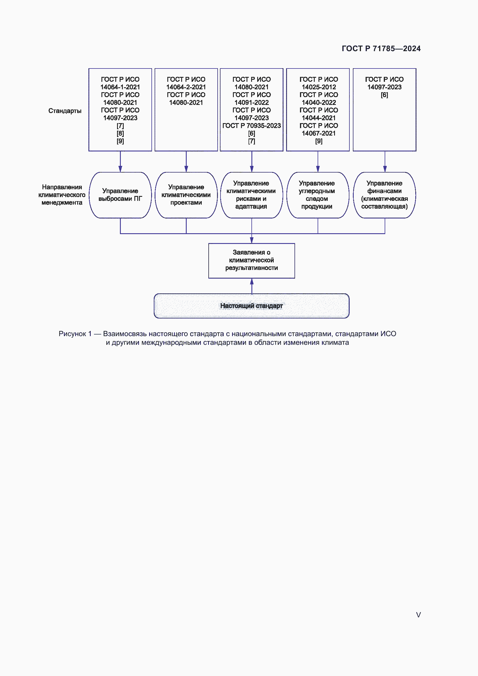
В настоящем стандарте содержатся руководящие указания по разработке и использованию процедуры оценки климатической результативности организации. Документ применим ко всем организациям, которые планируют и/или осуществляют управление последствиями изменения климата) Управление последствиями изменения климата включает митигацию и адаптацию к изменению климата.), а также определяют планируемые показатели результативности независимо от вида деятельности, масштаба, местоположения и структуры организаций. Настоящий стандарт не устанавливает целевых уровней климатической результативности и не содержит дополнительных требований к системам экологического менеджмента, которые могут рассматриваться как критерии соответствия при проведении их сертификации. Организация может использовать приведенные в настоящем стандарте руководящие указания для создания собственного подхода к оценке климатической результативности, учитывающего добровольные обязательства организации и нормативные требования по смягчению последствий климатических изменений для самостоятельной оценки или оценки с привлечением третьей стороны
Связи и замены
Заменяющий:
-
Описание стандарта
ГОСТ Р 71785-2024 Экологический менеджмент. Оценка климатической результативности. Руководящие указания
Страницы стандарта































