ГОСТ Р 71970-2025 Система стандартов реализации климатических проектов. Методика для проектов по подключению к сети изолированных энергетических систем
ГОСТ Р
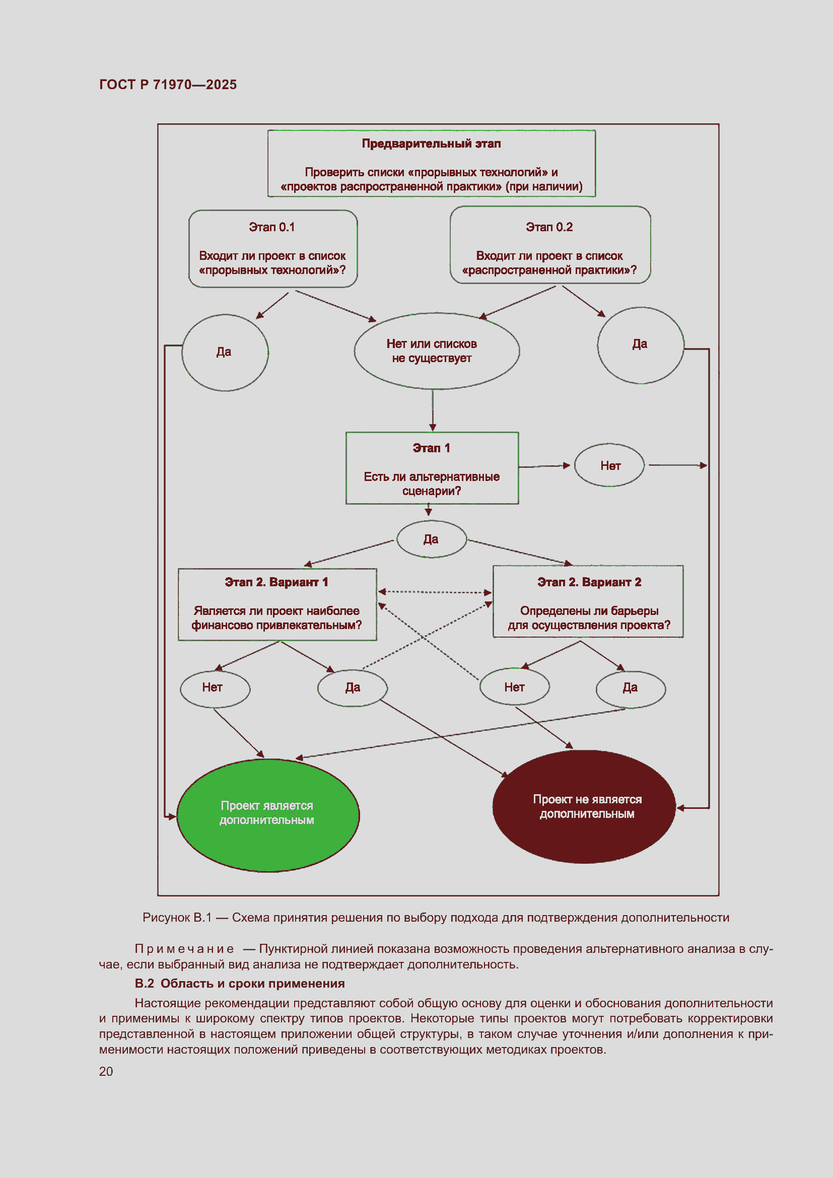
Скачать ГОСТ в PDF или DOC бесплатно
Основная информация
Обозначение:
ГОСТ Р 71970-2025
Статус:
Действует
Тип:
ГОСТ Р
Название русское:
Система стандартов реализации климатических проектов. Методика для проектов по подключению к сети изолированных энергетических систем
Название английское:
System of standards for implementing carbon offsetting projects. Methodology for isolated power grid connection projects
Даты и сроки
Дата издания:
03-19-25
Дата введения в действие:
06-01-25
Дата завершения срока действия:
-
Применение и описание
Область и условия применения:
Настоящий стандарт устанавливает методику реализации климатических проектов по подключению изолированных энергосистем к проектной энергосистеме с закрытием всех углеродемких источников генерации электроэнергии в изолированной энергосистеме, включающих в себя отдельные генерирующие установки, электростанции и/или их совокупности и т.д., электроэнергия на которых вырабатывалась за счет сжигания углеводородного топлива с большими выбросами СО2, чем в проектной энергосистеме. Соединение изолированной энергосистемы с проектной энергосистемой выполняется в рамках проектных мероприятий посредством строительства электрической сети. Соответствие требованиям настоящего стандарта может быть заявлено при выполнении всех требований настоящего стандарта за исключением рекомендательных требований, указанных в разделе 6, а также рекомендаций по управлению рисками
Связи и замены
Заменяющий:
-
Описание стандарта
ГОСТ Р 71970-2025 Система стандартов реализации климатических проектов. Методика для проектов по подключению к сети изолированных энергетических систем
Страницы стандарта







































