ГОСТ Р 72010-2025 Системы управления железнодорожным подвижным составом в автоматическом и дистанционном режимах. Термины и определения
ГОСТ Р
Скачать ГОСТ в PDF или DOC бесплатно
Основная информация
Обозначение:
ГОСТ Р 72010-2025
Статус:
Действует
Тип:
ГОСТ Р
Название русское:
Системы управления железнодорожным подвижным составом в автоматическом и дистанционном режимах. Термины и определения
Название английское:
Railway rolling stock control systems in automatic and remote modes. Terms and definitions
Даты и сроки
Дата издания:
04-10-25
Дата введения в действие:
05-01-25
Дата завершения срока действия:
-
Применение и описание
Область и условия применения:
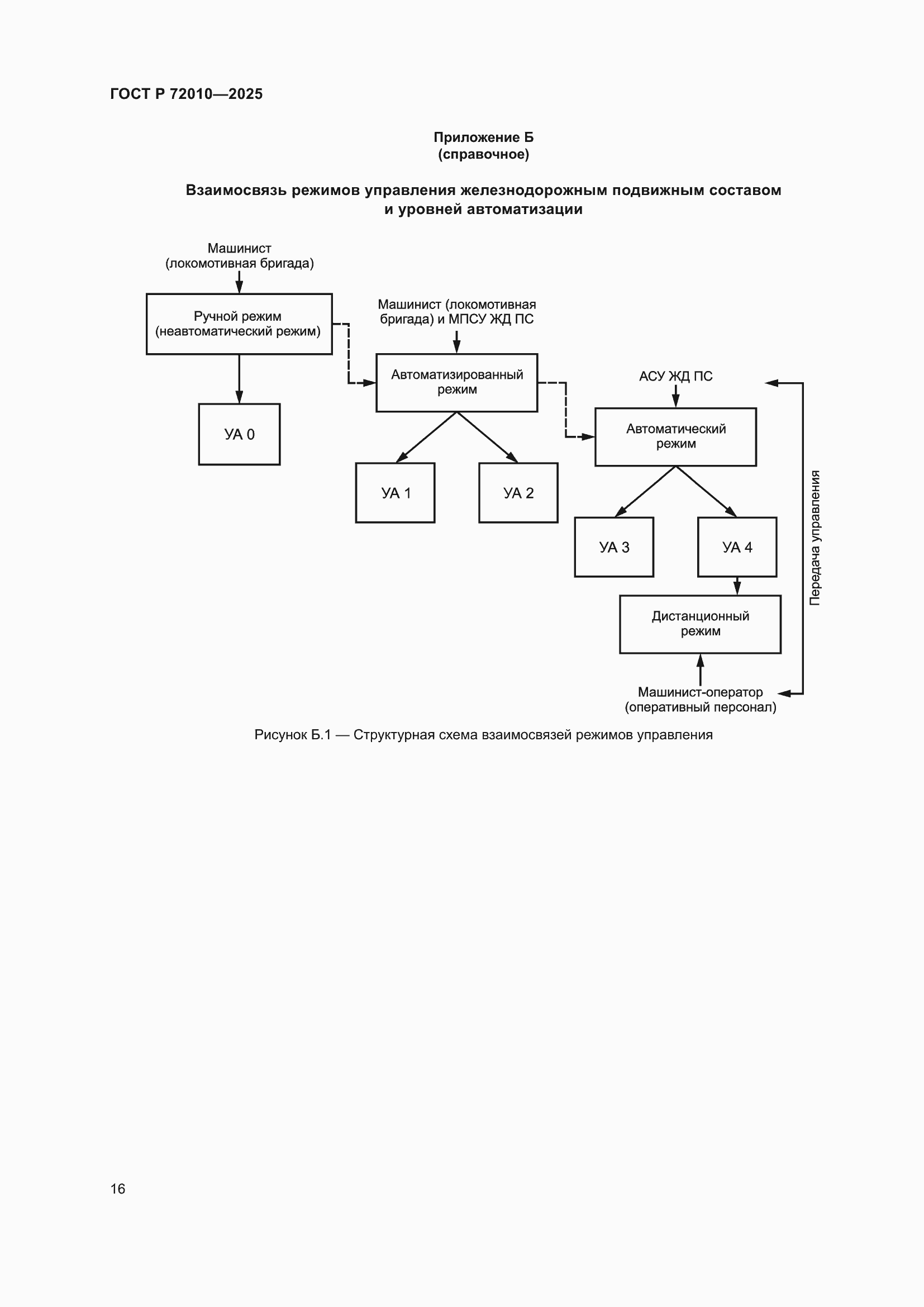
Настоящий стандарт применяется совместно с ГОСТ Р 50922 и ГОСТ Р 53114 и устанавливает термины и определения понятий в области систем управления железнодорожным подвижным составом в автоматическом и дистанционном режимах и распространяется на моторвагонный подвижной состав, специальный самоходный подвижной состав и локомотивы. Термины, установленные в настоящем стандарте, рекомендуются для применения во всех видах документации и литературы по системам управления железнодорожным подвижным составом в автоматическом и дистанционном режимах, входящих в сферу работ по стандартизации и/или использующих результаты этих работ
Связи и замены
Заменяющий:
-
Описание стандарта
ГОСТ Р 72010-2025 Системы управления железнодорожным подвижным составом в автоматическом и дистанционном режимах. Термины и определения
Страницы стандарта























