ГОСТы >
43.040.15 Информационное оборудование. Встроенные компьютерные системы >
ГОСТ Р ИСО 15765-1-2014
ГОСТ Р ИСО 15765-1-2014 Транспорт дорожный. Передача диагностических сообщений по локальной сети контроллера (DoCAN). Часть 1. Общая информация и описание случаев использования
ГОСТ Р ИСО
Скачать ГОСТ в PDF или DOC бесплатно
Основная информация
Обозначение:
ГОСТ Р ИСО 15765-1-2014
Статус:
Действует
Тип:
ГОСТ Р ИСО
Название русское:
Транспорт дорожный. Передача диагностических сообщений по локальной сети контроллера (DoCAN). Часть 1. Общая информация и описание случаев использования
Название английское:
Road vehicles. Diagnostic communication over Controller Area Network (DoCAN). Part 1. General information and use case definition
Даты и сроки
Дата издания:
01-12-15
Дата введения в действие:
06-01-15
Дата завершения срока действия:
-
Применение и описание
Область и условия применения:
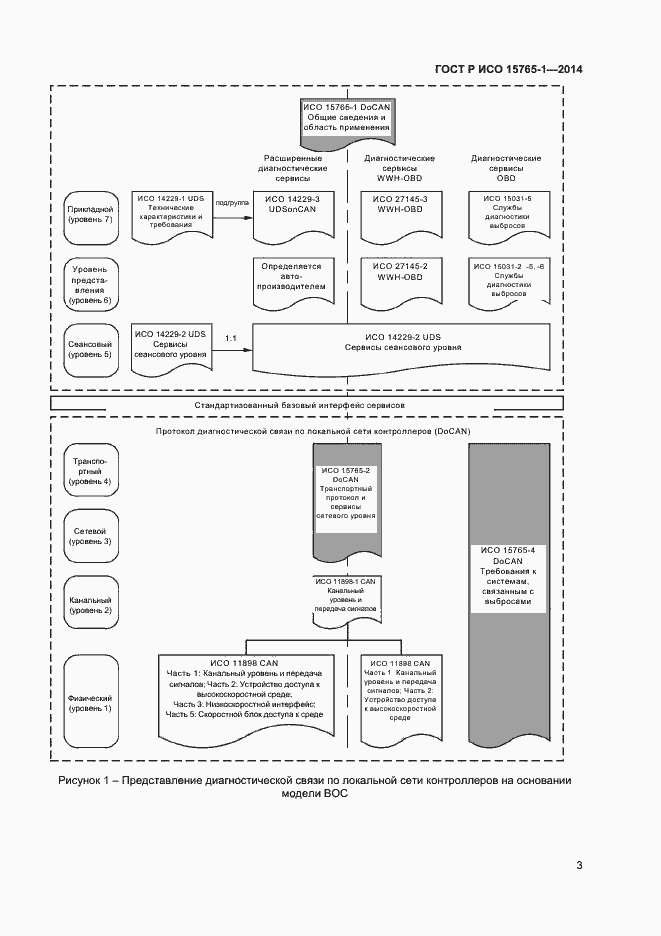
Настоящий стандарт описывает общую структуру, принцип разделения и связи между различными частями стандарта ИСО 15765. Также определяет архитектуру диагностической сети. Определения, данные в этой части стандарта ИСО 15765, являются общими для всех диагностических сетей и используются во всех частях ИСО 15765. Протокол диагностической связи по локальной сети контроллеров (DoCAN) поддерживает стандартизованный базовый интерфейс, описанный в ИСО 14229-2
Связи и замены
Заменяющий:
-
Описание стандарта
ГОСТ Р ИСО 15765-1-2014 Транспорт дорожный. Передача диагностических сообщений по локальной сети контроллера (DoCAN). Часть 1. Общая информация и описание случаев использования
Страницы стандарта










