ГОСТы >
43.180 Диагностическое и испытательное оборудование и оборудование для технического обслуживания >
ГОСТ Р ИСО 15765-4-2014
ГОСТ Р ИСО 15765-4-2014 Транспорт дорожный. Передача диагностических сообщений по локальной сети контроллера (DoCAN). Часть 4. Требования к системам, связанным с выбросами
ГОСТ Р ИСО
Скачать ГОСТ в PDF или DOC бесплатно
Основная информация
Обозначение:
ГОСТ Р ИСО 15765-4-2014
Статус:
Действует
Тип:
ГОСТ Р ИСО
Название русское:
Транспорт дорожный. Передача диагностических сообщений по локальной сети контроллера (DoCAN). Часть 4. Требования к системам, связанным с выбросами
Название английское:
Road vehicles. Diagnostic communication over Controller Area Network (DoCAN). Part 4. Requirements for emissions-related systems
Даты и сроки
Дата издания:
01-12-15
Дата введения в действие:
06-01-15
Дата завершения срока действия:
-
Применение и описание
Область и условия применения:
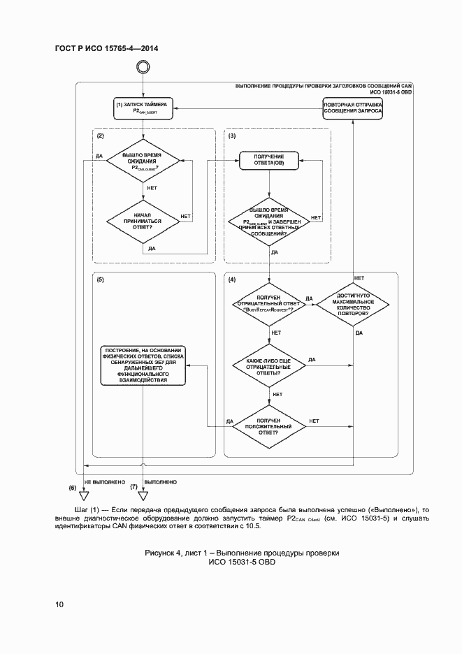
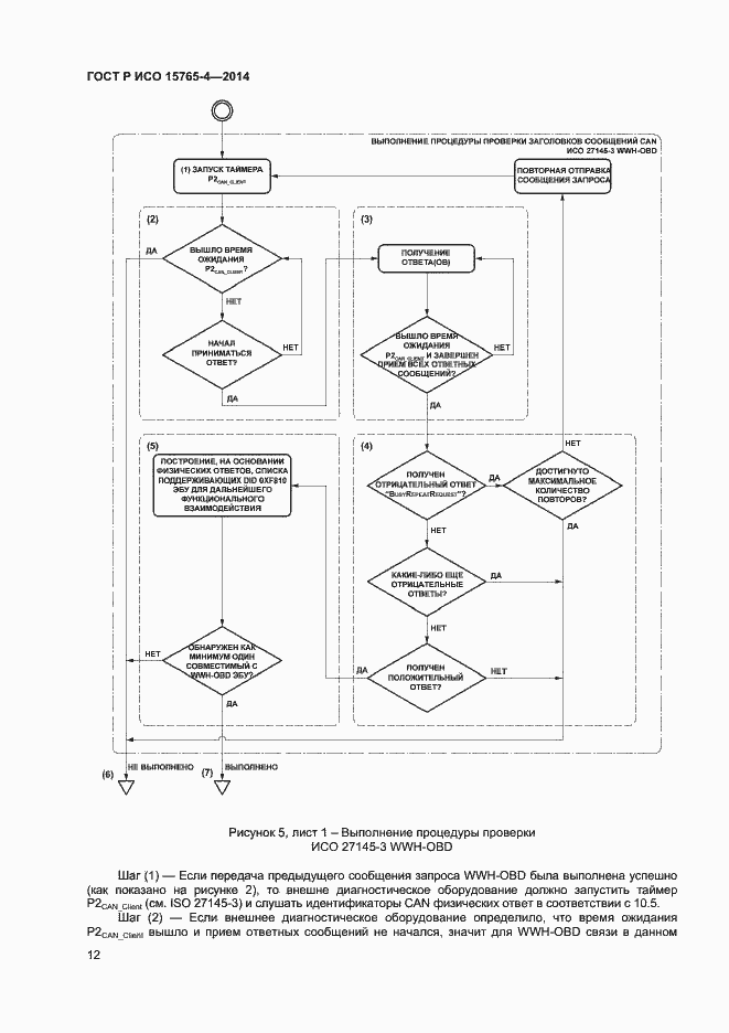
Настоящая часть стандарта устанавливает требования к шинам передачи данных CAN, в которых один или более контроллеров совместимы с бортовой диагностикой OBD или WWH-OBD. Рассматриваемая сеть предполагает использование внешнего диагностического оборудования для проведения поиска неисправностей и соответствующего ремонта. Требования к шинам передачи данных CAN транспортного средства и внешнего диагностического оборудования основываются на международных стандартах ИСО 15765-2, ИСО 11898-1 и ИСО 11898-2
Связи и замены
Заменяющий:
-
Описание стандарта
ГОСТ Р ИСО 15765-4-2014 Транспорт дорожный. Передача диагностических сообщений по локальной сети контроллера (DoCAN). Часть 4. Требования к системам, связанным с выбросами
Страницы стандарта































