ГОСТ Р ИСО 26262-5-2014 Дорожные транспортные средства. Функциональная безопасность. Часть 5. Разработка аппаратных средств изделия
ГОСТ Р ИСО
Скачать ГОСТ в PDF или DOC бесплатно
Основная информация
Обозначение:
ГОСТ Р ИСО 26262-5-2014
Статус:
Заменен
Тип:
ГОСТ Р ИСО
Название русское:
Дорожные транспортные средства. Функциональная безопасность. Часть 5. Разработка аппаратных средств изделия
Название английское:
Road vehicles. Functional safety. Part 5. Product development at the hardware level
Даты и сроки
Дата издания:
10-26-15
Дата введения в действие:
10-01-15
Дата завершения срока действия:
06-01-22
Применение и описание
Область и условия применения:
Настоящий стандарт применяется к связанным с безопасностью системам, включающим в себя одну или несколько электрических и/или электронных систем, которые установлены в серийно производимых легковых автомобилях с максимальной массой (брутто) транспортного средства до 3500 кг. Настоящий стандарт не применяется для уникальных электрических и/или электронных систем в транспортных средствах специального назначения, таких как транспортные средства, предназначенные для водителей с ограниченными возможностями. Системы и их компоненты, находящиеся в производстве или на стадии разработки до даты публикации настоящего стандарта, не входят в его область применения. Если разрабатываемые автомобили или их модификации используют системы и их компоненты, выпущенные до публикации настоящего стандарта, то только модификации этих систем должны быть разработаны в соответствии с настоящим стандартом
Связи и замены
Заменяющий:
ГОСТ Р ИСО 26262-5-2021
Описание стандарта
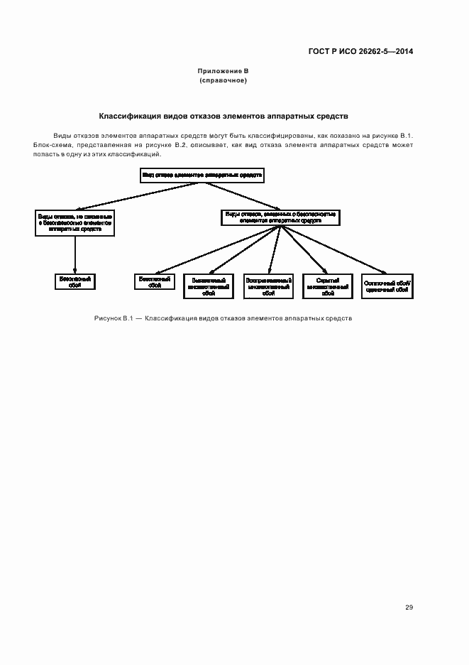
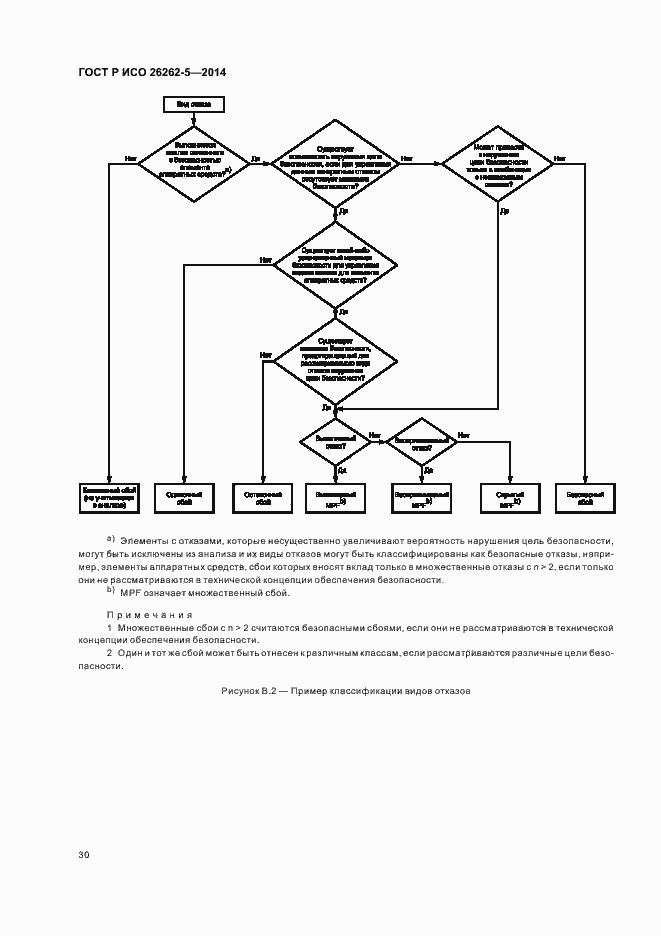
ГОСТ Р ИСО 26262-5-2014 Дорожные транспортные средства. Функциональная безопасность. Часть 5. Разработка аппаратных средств изделия
Страницы стандарта














































































