ГОСТы >
91.140.30 Вентиляционные системы и системы кондиционирования воздуха >
ГОСТ Р ИСО 29463-4-2024
ГОСТ Р ИСО 29463-4-2024 Высокоэффективные фильтры и фильтрующие материалы для удаления частиц из воздуха. Часть 4. Метод испытаний фильтрующих элементов на утечку (метод сканирования)
ГОСТ Р ИСО
Скачать ГОСТ в PDF или DOC бесплатно
Основная информация
Обозначение:
ГОСТ Р ИСО 29463-4-2024
Статус:
Действует
Тип:
ГОСТ Р ИСО
Название русское:
Высокоэффективные фильтры и фильтрующие материалы для удаления частиц из воздуха. Часть 4. Метод испытаний фильтрующих элементов на утечку (метод сканирования)
Название английское:
High-efficiency filters and filter media for removing particles in air. Part 4. Test method for determining leakage of filter elements – scan method
Даты и сроки
Дата издания:
05-24-24
Дата введения в действие:
01-01-25
Дата завершения срока действия:
-
Применение и описание
Область и условия применения:
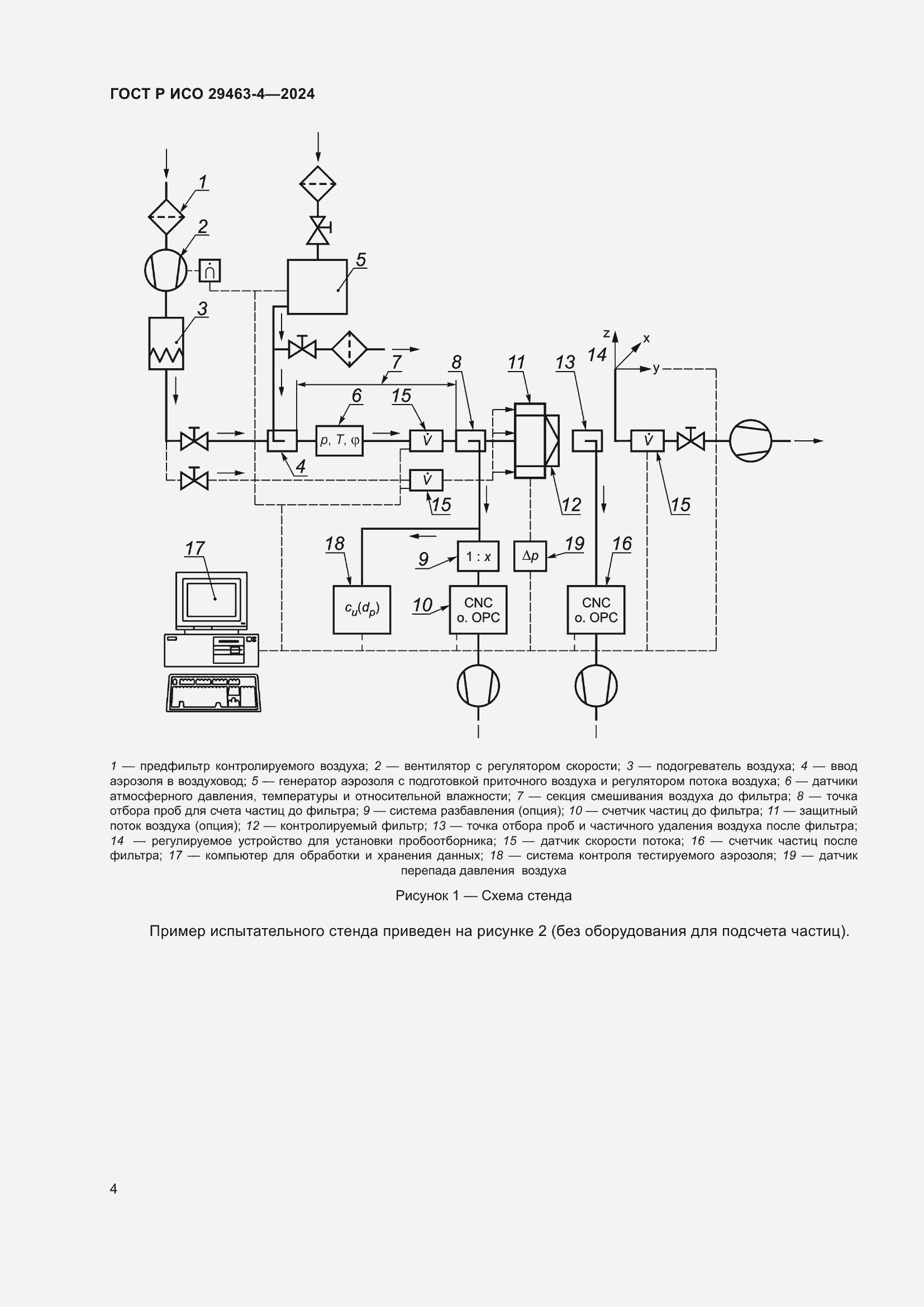
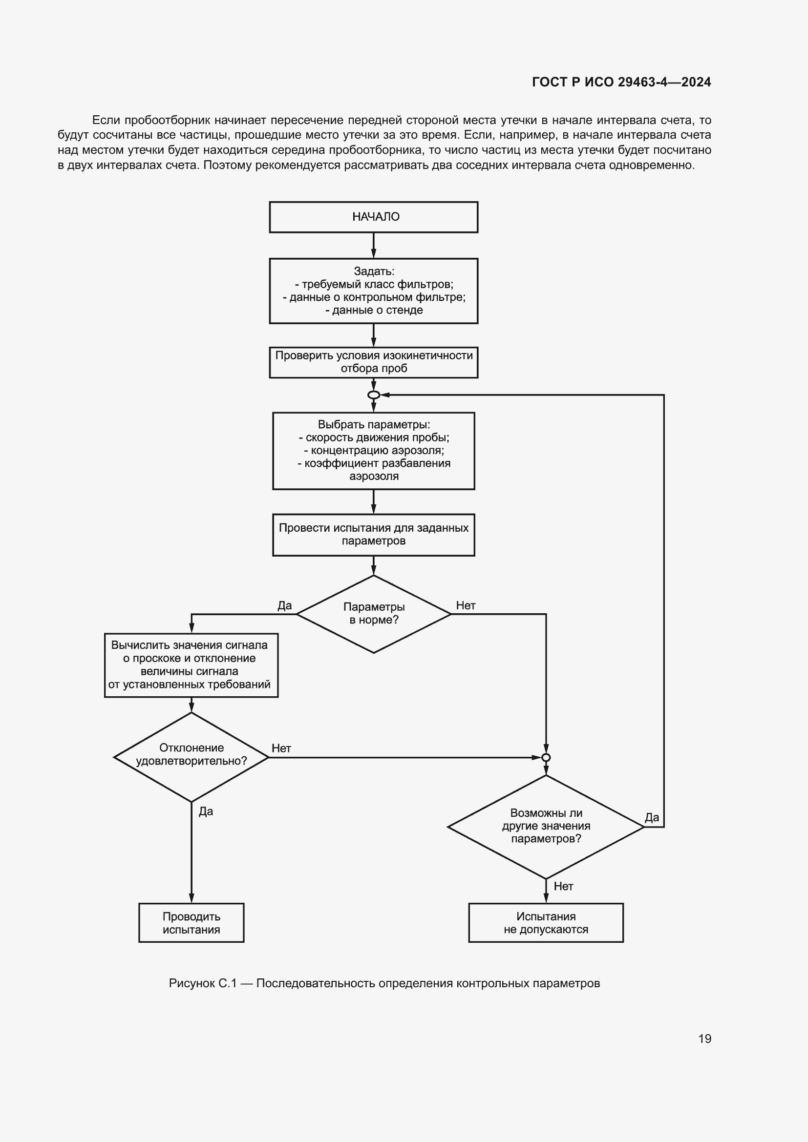
Настоящий стандарт устанавливает метод контроля фильтров путем сканирования, рассматриваемый как базовый (контрольный) метод определения утечек (проскока) в фильтрующих элементах. Метод распространяется на фильтры классов от ИСО 35 Н до ИСО 75 U. В стандарте также приведено описание других нормативных методов: метода испытаний «на масляную струйку» (приложение А), метода с использованием фотометра аэрозолей (приложение В), который может применяться для НЕРА-фильтров классов от ИСО 35 Н до ИСО 45 НЕРА-фильтров и метода проверки на утечку с помощью полистирольных частиц (приложение Е). Стандарт предназначен для применения совместно с ИСО 29463-1, ИСО 29463-2, ИСО 29463-3 и ИСО 29463-5
Связи и замены
Заменяющий:
-
Взамен:
ГОСТ Р ЕН 1822-4-2012
Описание стандарта
ГОСТ Р ИСО 29463-4-2024 Высокоэффективные фильтры и фильтрующие материалы для удаления частиц из воздуха. Часть 4. Метод испытаний фильтрующих элементов на утечку (метод сканирования)
Страницы стандарта







































