ГОСТ Р ИСО 6310-2005 Транспорт дорожный. Накладки тормозные. Метод испытания на деформацию при сжатии
ГОСТ Р ИСО
Скачать ГОСТ в PDF или DOC бесплатно
Основная информация
Обозначение:
ГОСТ Р ИСО 6310-2005
Статус:
Действует
Тип:
ГОСТ Р ИСО
Название русское:
Транспорт дорожный. Накладки тормозные. Метод испытания на деформацию при сжатии
Название английское:
Road vehicles. Brake linings. Compressive strain test method
Даты и сроки
Дата издания:
04-03-06
Дата введения в действие:
01-01-07
Дата завершения срока действия:
-
Применение и описание
Область и условия применения:
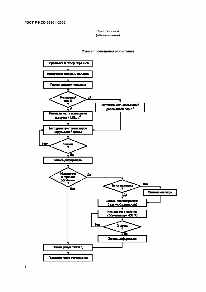
Настоящий стандарт устанавливает метод испытания и измерения деформации тормозных накладок при сжатии. Стандарт распространяется на накладки с колодками в сборе дисковых и барабанных тормозов и фрикционный материал тормозных накладок без колодки
Связи и замены
Заменяющий:
-
Взамен:
ГОСТ Р ИСО 6310-93
Описание стандарта
ГОСТ Р ИСО 6310-2005 Транспорт дорожный. Накладки тормозные. Метод испытания на деформацию при сжатии
Страницы стандарта











