ГОСТ Р ИСО 6312-2007 Транспорт дорожный. Накладки тормозные. Метод испытания на сдвиг накладки с колодкой в сборе для дисковых и барабанных тормозов
ГОСТ Р ИСО
Скачать ГОСТ в PDF или DOC бесплатно
Основная информация
Обозначение:
ГОСТ Р ИСО 6312-2007
Статус:
Действует
Тип:
ГОСТ Р ИСО
Название русское:
Транспорт дорожный. Накладки тормозные. Метод испытания на сдвиг накладки с колодкой в сборе для дисковых и барабанных тормозов
Название английское:
Road vehicles. Brake linings. Shear test procedure for disc brake pad and drum brake shoe assemblies
Даты и сроки
Дата издания:
06-21-07
Дата введения в действие:
01-01-08
Дата завершения срока действия:
-
Применение и описание
Область и условия применения:
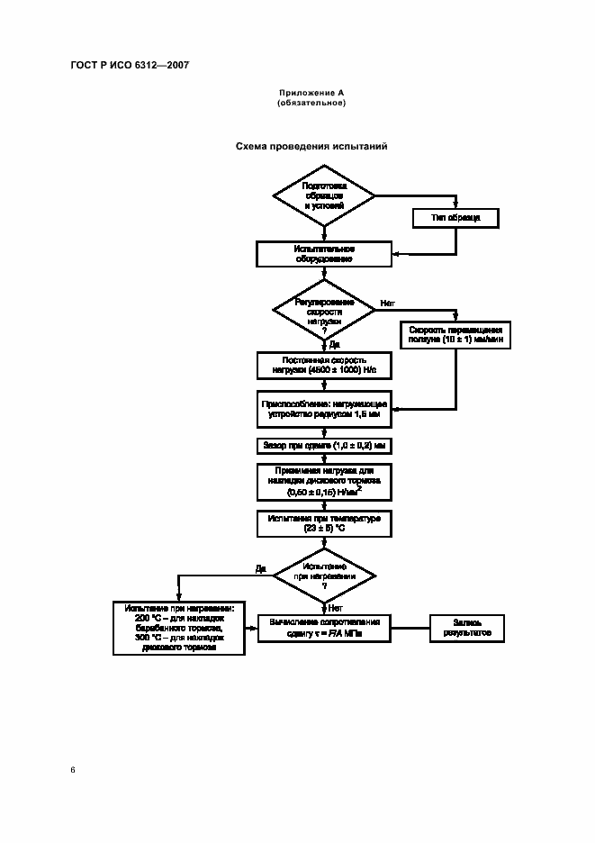
Настоящий стандарт устанавливает метод определения сопротивления сдвигу накладки относительно колодки. Стандарт распространяется на приформованные, приклепанные и приклеенные накладки с колодками в сборе дисковых и барабанных тормозов автотранспортных средств
Связи и замены
Заменяющий:
-
Взамен:
ГОСТ Р ИСО 6312-93
Описание стандарта
ГОСТ Р ИСО 6312-2007 Транспорт дорожный. Накладки тормозные. Метод испытания на сдвиг накладки с колодкой в сборе для дисковых и барабанных тормозов
Страницы стандарта











