ГОСТ Р ИСО/HL7 27951-2016 Информатизация здоровья. Общие терминологические службы. Выпуск 1
Прочее...
Скачать ГОСТ в PDF или DOC бесплатно
Основная информация
Обозначение:
ГОСТ Р ИСО/HL7 27951-2016
Статус:
Действует
Тип:
Прочее...
Название русское:
Информатизация здоровья. Общие терминологические службы. Выпуск 1
Название английское:
Health informatics. Common terminology services. Release 1
Даты и сроки
Дата издания:
12-27-16
Дата введения в действие:
01-01-18
Дата завершения срока действия:
-
Применение и описание
Область и условия применения:
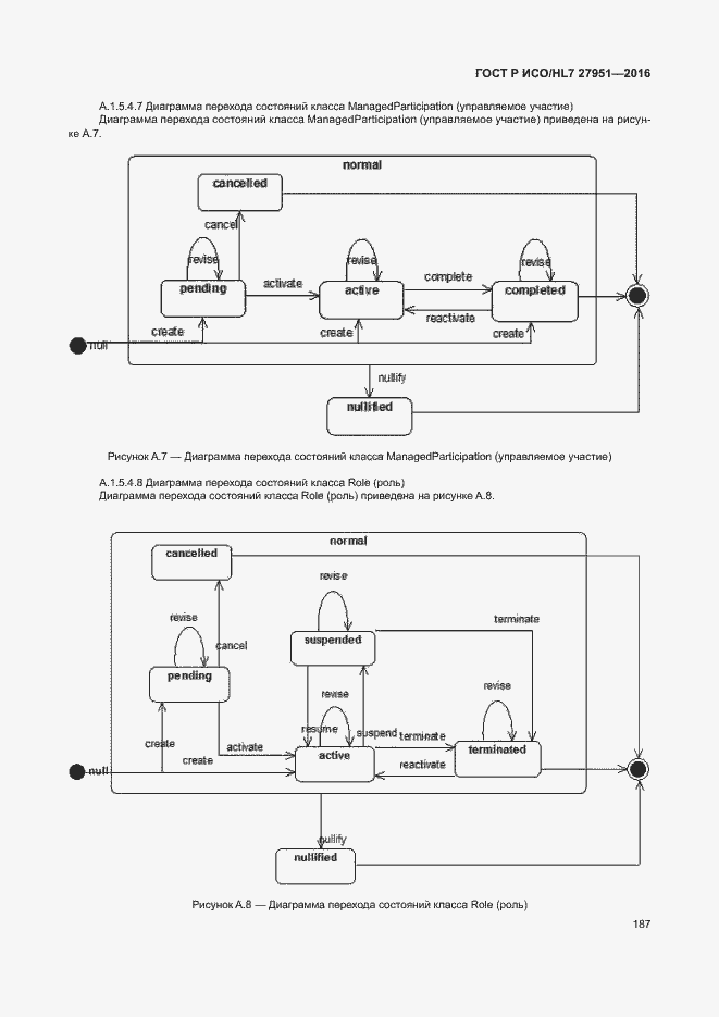
Содержание настоящего стандарта должно стать основной международной платформы разработки интерфейса прикладных программ API (ApplicationProgrammingInterface), который может использоваться программным обеспечением обработки сообщений для доступа к терминологическому содержанию. Сам по себе такой интерфейс не обеспечит полную терминологическую службу. Стандарты HealthLevelSeven (HL7) Версии 3 (использующие язык XML) основаны на эталонной информационной модели RIM (ReferenceInformationModel), обладающей общей и гибкой структурой. Представление информации в этой модели опирается на доступность терминологических ресурсов, которые могут использоваться для наполнения свойств модели требуемым семантическим содержанием. По возможности стандарт HL7 Версии 3 использует существующие терминологические ресурсы, а не создает новые внутри себя
Связи и замены
Заменяющий:
-
Описание стандарта
ГОСТ Р ИСО/HL7 27951-2016 Информатизация здоровья. Общие терминологические службы. Выпуск 1
Страницы стандарта


















































































































































































































































































































































































































































