ГОСТ Р ИСО/МЭК 17021-1-2025 Оценка соответствия. Требования к органам, проводящим аудит и сертификацию систем менеджмента. Часть 1. Требования
ГОСТ Р ИСО/МЭК
Скачать ГОСТ в PDF или DOC бесплатно
Основная информация
Обозначение:
ГОСТ Р ИСО/МЭК 17021-1-2025
Статус:
Принят
Тип:
ГОСТ Р ИСО/МЭК
Название русское:
Оценка соответствия. Требования к органам, проводящим аудит и сертификацию систем менеджмента. Часть 1. Требования
Название английское:
Conformity assessment. Requirements for bodies providing audit and certification of management systems. Part 1. Requirements
Даты и сроки
Дата издания:
04-16-25
Дата введения в действие:
09-01-25
Дата завершения срока действия:
-
Применение и описание
Область и условия применения:
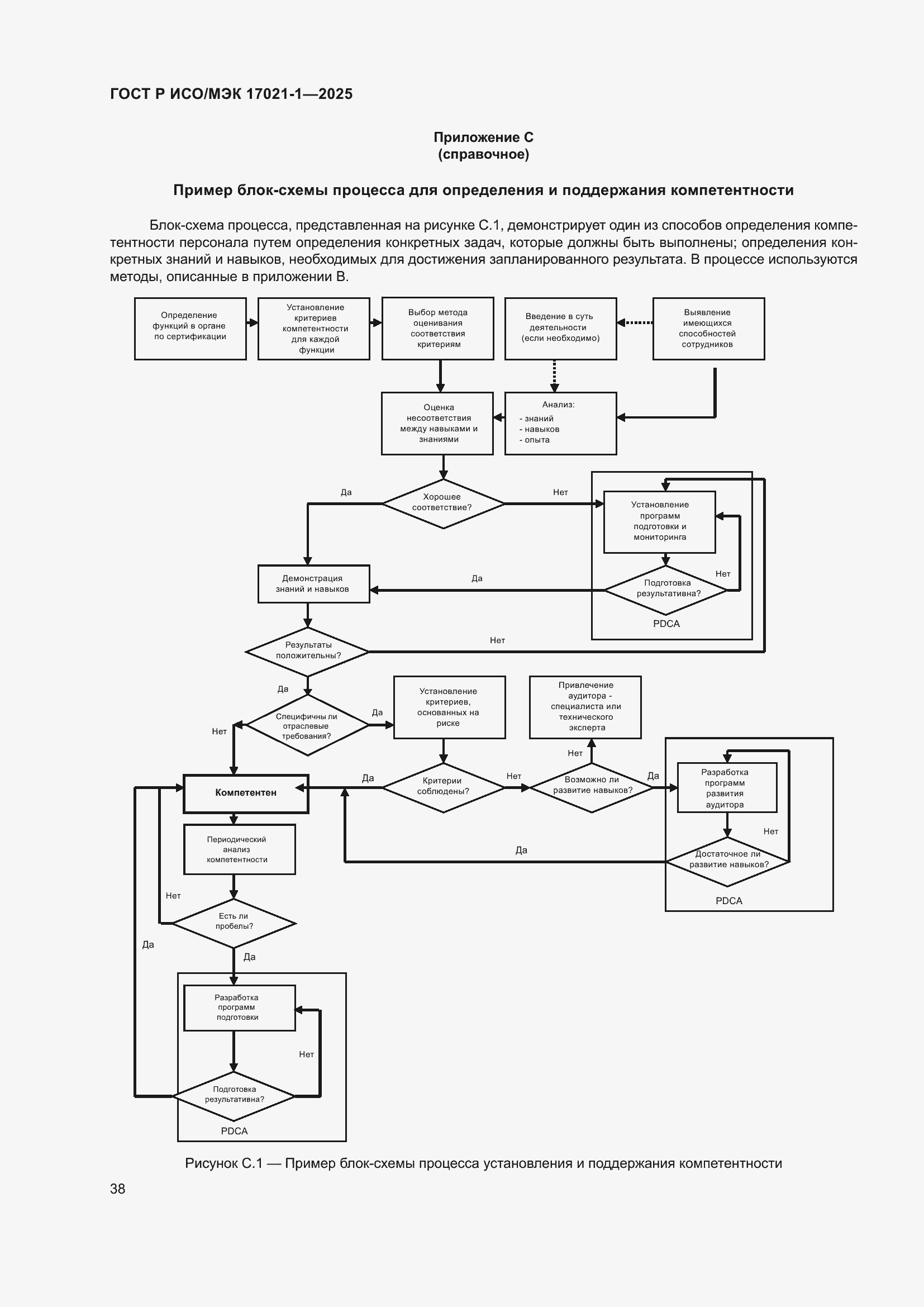
Настоящий стандарт содержит принципы и требования, относящиеся к компетентности, последовательности действий и беспристрастности органов, проводящих аудит и сертификацию всех типов систем менеджмента. Органы по сертификации, действующие в соответствии с этим стандартом, не обязаны проводить сертификацию всех видов систем менеджмента. Сертификация систем менеджмента является деятельностью по оценке соответствия, проводимой третьей стороной (см. ИСО/МЭК 17000:2004, пункт 5.5), и поэтому органы, осуществляющие эту деятельность, являются органами по оценке соответствия третьей стороной
Связи и замены
Заменяющий:
-
Взамен:
ГОСТ Р ИСО/МЭК 17021-1-2017
Описание стандарта
ГОСТ Р ИСО/МЭК 17021-1-2025 Оценка соответствия. Требования к органам, проводящим аудит и сертификацию систем менеджмента. Часть 1. Требования
Страницы стандарта

















































