ГОСТ Р МЭК 61142-2001 Обмен данными при считывании показаний счетчиков, тарификации и управлении нагрузкой. Обмен данными по локальной шине
ГОСТ Р МЭК
Скачать ГОСТ в PDF или DOC бесплатно
Основная информация
Обозначение:
ГОСТ Р МЭК 61142-2001
Статус:
Отменен
Тип:
ГОСТ Р МЭК
Название русское:
Обмен данными при считывании показаний счетчиков, тарификации и управлении нагрузкой. Обмен данными по локальной шине
Название английское:
Data exchange for meter reading, tariff and load control. Local bus data exchange
Даты и сроки
Дата издания:
02-01-07
Дата введения в действие:
01-01-03
Дата завершения срока действия:
01-01-13
Применение и описание
Область и условия применения:
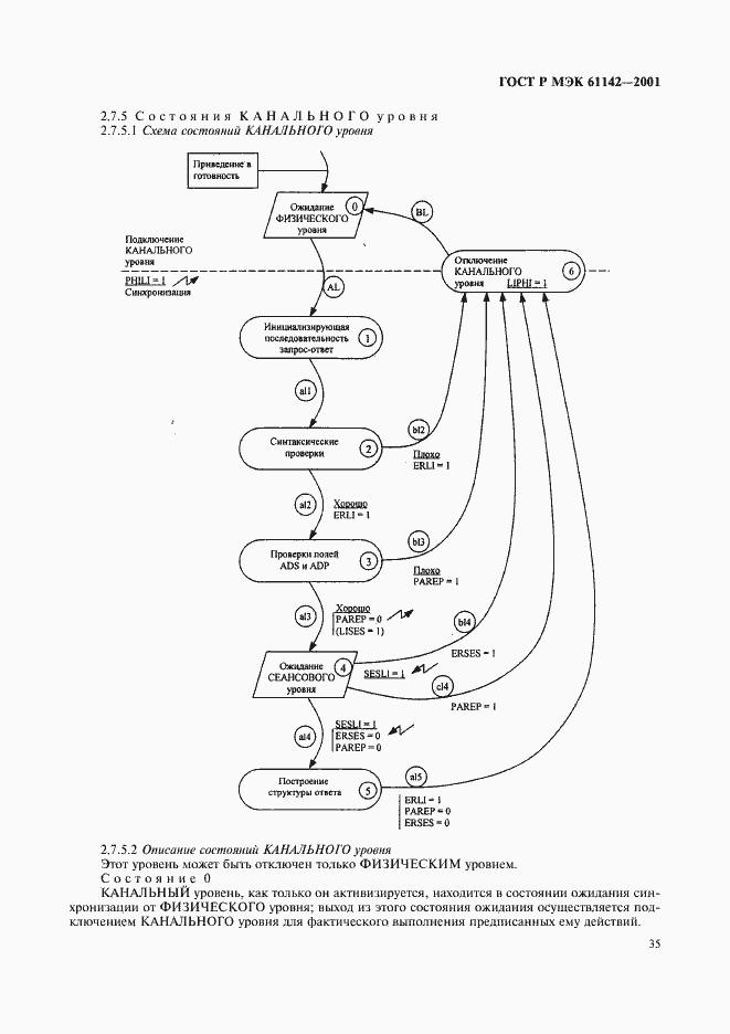
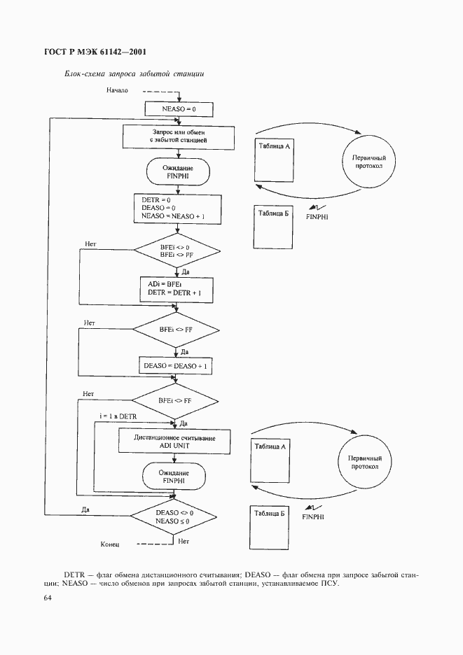
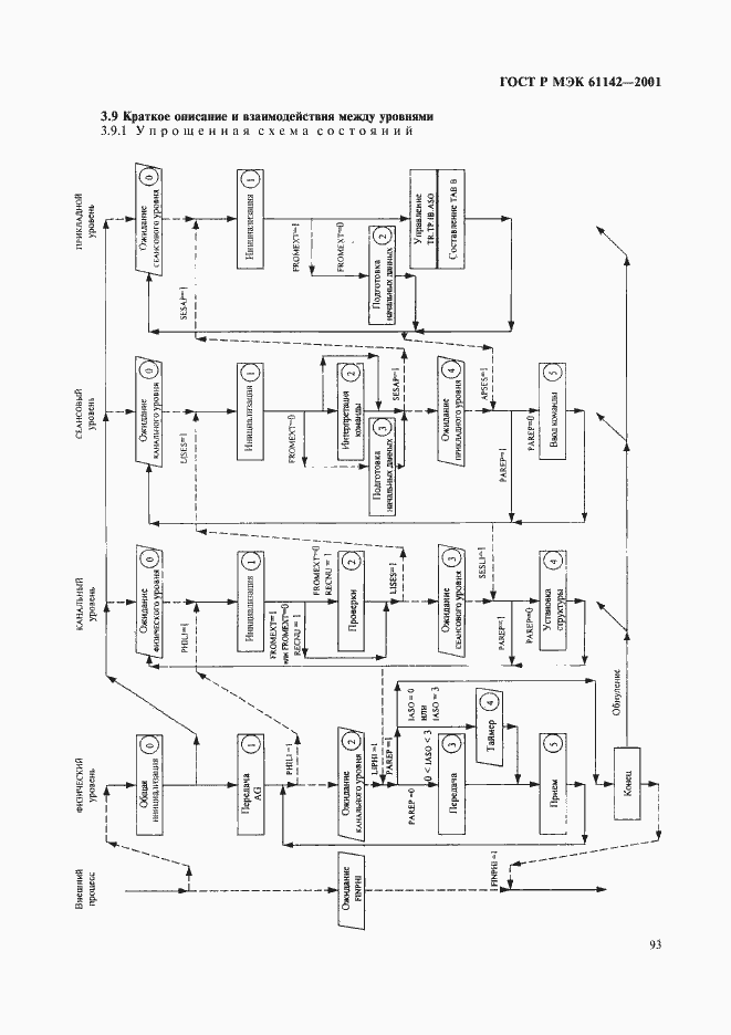
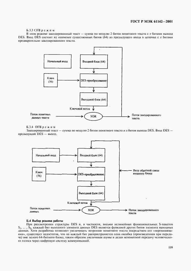
Настоящий стандарт описывает процедуру обмена данными по локальной шине в случае, когда несколько тарифных устройств, распределенных в пространстве, соединено специальной шиной. Стандарт устанавливает требования, предъявляемые к аппаратным средствам и протоколам для локальных систем. Настоящий стандарт распространяется на системы с локальной шиной. В этих системах портативное программирующе-считывающее устройство соединяется с несколькими тарифными устройствами, так называемыми вторичными или рабочими станциями, через шину, имеющую гибкую структуру
Связи и замены
Заменяющий:
-
Изменения и переиздания
Список изменений:
№0 от (рег. ) «Текстовое изменение; Изменено заглавие»
Описание стандарта
ГОСТ Р МЭК 61142-2001 Обмен данными при считывании показаний счетчиков, тарификации и управлении нагрузкой. Обмен данными по локальной шине
Страницы стандарта





















































































































