ГОСТ Р МЭК 62660-1-2014 Аккумуляторы литий-ионные для электрических дорожных транспортных средств. Часть 1. Определение рабочих характеристик
ГОСТ Р МЭК
Скачать ГОСТ в PDF или DOC бесплатно
Основная информация
Обозначение:
ГОСТ Р МЭК 62660-1-2014
Статус:
Заменен
Тип:
ГОСТ Р МЭК
Название русское:
Аккумуляторы литий-ионные для электрических дорожных транспортных средств. Часть 1. Определение рабочих характеристик
Название английское:
Secondary lithium-ion cells for the propulsion of electric road vehicles. Part 1. Performance testing
Даты и сроки
Дата издания:
03-03-15
Дата введения в действие:
01-01-16
Дата завершения срока действия:
03-01-21
Применение и описание
Область и условия применения:
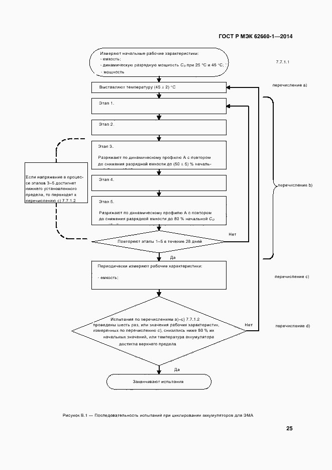
Настоящий стандарт устанавливает требования к испытаниям по определению рабочих характеристик и ресурсным испытаниям литий-ионных аккумуляторов, используемых для приведения в движение аккумуляторных (ЭМА) и гибридных (ЭМГ) электромобилей. Целью настоящего стандарта является определение порядка проведения испытаний для получения основных характеристик тяговых литий-ионных аккумуляторов, в т. ч. удельной емкости, удельной мощности, удельной энергии, срока хранения и срока службы. Настоящий стандарт устанавливает типовой порядок проведения испытаний и условия для проверки основных рабочих характеристик тяговых литий-ионных аккумуляторов для электромобилей, что является необходим условием для обеспечения требуемого уровня рабочих характеристик и получения необходимых данных по аккумуляторам для различных конструкций аккумуляторных батарей и систем на их основе
Связи и замены
Заменяющий:
ГОСТ Р МЭК 62660-1-2020
Описание стандарта
ГОСТ Р МЭК 62660-1-2014 Аккумуляторы литий-ионные для электрических дорожных транспортных средств. Часть 1. Определение рабочих характеристик
Страницы стандарта

































