ГОСТ Р ИСО 11737-1-2022 Стерилизация медицинской продукции. Микробиологические методы. Часть 1. Определение популяции микроорганизмов на продукции
ГОСТ Р ИСО
Скачать ГОСТ в PDF или DOC бесплатно
Основная информация
Обозначение:
ГОСТ Р ИСО 11737-1-2022
Статус:
Действует
Тип:
ГОСТ Р ИСО
Название русское:
Стерилизация медицинской продукции. Микробиологические методы. Часть 1. Определение популяции микроорганизмов на продукции
Название английское:
Sterilization of health care products. Microbiological methods. Part 1. Determination of a population of microorganisms on products
Даты и сроки
Дата издания:
11-17-22
Дата введения в действие:
10-01-23
Дата завершения срока действия:
-
Применение и описание
Область и условия применения:
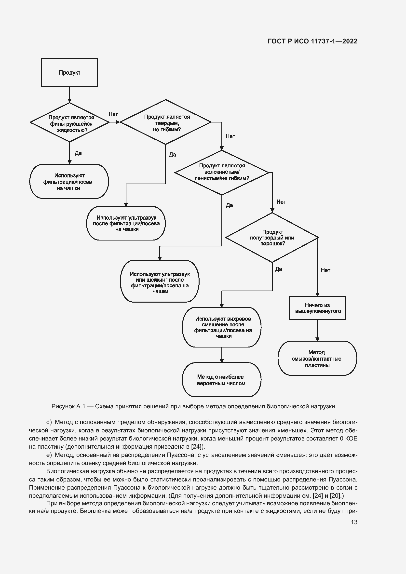
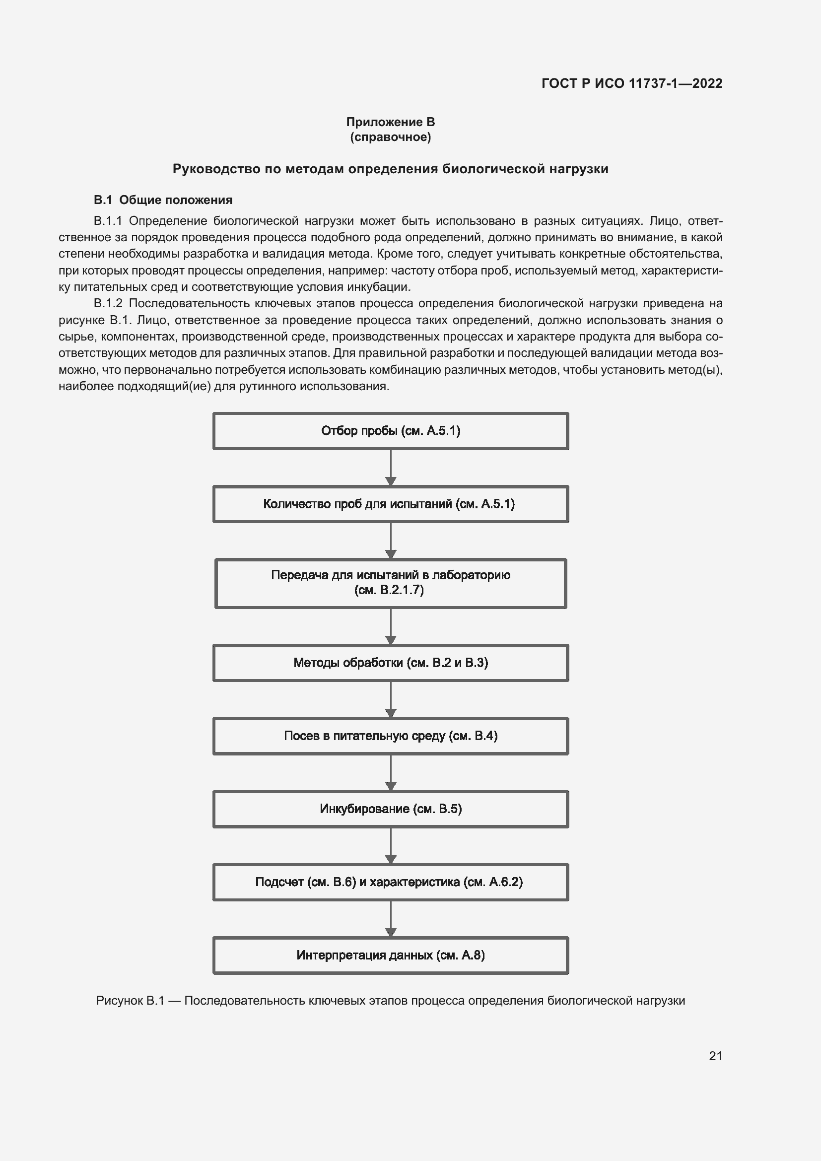
Настоящий стандарт устанавливает требования и содержит рекомендации по подсчету и микробиологической характеристике популяции жизнеспособных микроорганизмов на/в медицинской продукции, компоненте, сырье или упаковке
Связи и замены
Заменяющий:
-
Описание стандарта
ГОСТ Р ИСО 11737-1-2022 Стерилизация медицинской продукции. Микробиологические методы. Часть 1. Определение популяции микроорганизмов на продукции
Страницы стандарта













































