ГОСТ ISO 10993-14-2011 Изделия медицинские. Оценка биологического действия медицинских изделий. Часть 14. Идентификация и количественное определение продуктов деградации изделий из керамики
ГОСТ ИСО
Скачать ГОСТ в PDF или DOC бесплатно
Основная информация
Обозначение:
ГОСТ ISO 10993-14-2011
Статус:
Действует
Тип:
ГОСТ ИСО
Название русское:
Изделия медицинские. Оценка биологического действия медицинских изделий. Часть 14. Идентификация и количественное определение продуктов деградации изделий из керамики
Название английское:
Medical devices. Biological evaluation of medical devices. Part 14. Identification and quantification of degradation products from ceramics
Даты и сроки
Дата регистрации:
11-29-11
Дата издания:
07-05-13
Дата введения в действие:
01-01-13
Применение и описание
Область и условия применения:
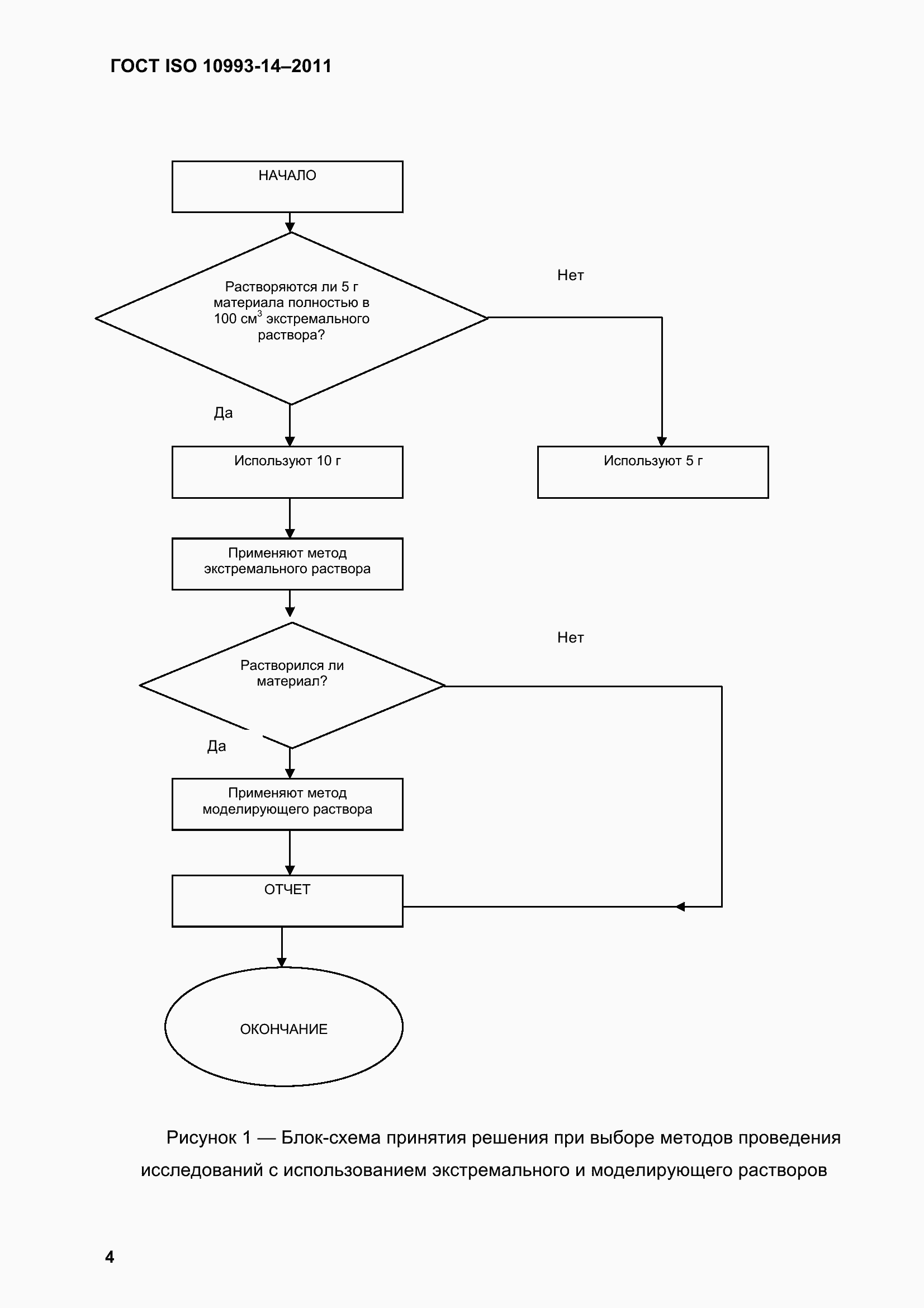
Настоящий стандарт распространяется на исследование деградации керамических материалов, которая возникает в результате изменения химических свойств готового к использованию медицинского изделия, и устанавливает методы идентификации и количественного определения продуктов деградации: - метод экстремального раствора - метод ускоренного изучения деградации; - метод модулирующего раствора - метод изучения деградации в реальном времени. Требования настоящего стандарта являются рекомендуемыми
Описание стандарта
ГОСТ ISO 10993-14-2011 Изделия медицинские. Оценка биологического действия медицинских изделий. Часть 14. Идентификация и количественное определение продуктов деградации изделий из керамики
Страницы стандарта























Приложение №1: Поправка к ГОСТ ISO 10993-14-2011 Обозначение: Поправка к ГОСТ ISO 10993-14-2011 Дата введения в действие: 13.03.2024
