ГОСТ ISO 10993-4-2011 Изделия медицинские. Оценка биологического действия медицинских изделий. Часть 4. Исследования изделий, взаимодействующих с кровью
ГОСТ ИСО
Скачать ГОСТ в PDF или DOC бесплатно
Основная информация
Обозначение:
ГОСТ ISO 10993-4-2011
Статус:
Заменен
Тип:
ГОСТ ИСО
Название русское:
Изделия медицинские. Оценка биологического действия медицинских изделий. Часть 4. Исследования изделий, взаимодействующих с кровью
Название английское:
Medical devices. Biological evaluation of medical devices. Part 4. Selection of tests for interactions with blood
Даты и сроки
Дата регистрации:
11-29-11
Дата издания:
10-23-13
Дата введения в действие:
01-01-13
Дата завершения срока действия:
03-01-21
Применение и описание
Область и условия применения:
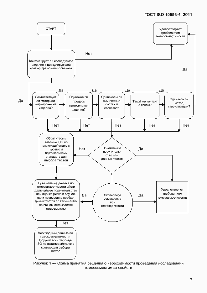
Настоящий стандарт распространяется на методы оценки взаимодействия медицинских изделий (далее - изделий) с кровью. Настоящий стандарт устанавливает: - классификацию медицинских и стоматологических изделий, предназначенных для использования в контакте с кровью, основанную на области применения и длительности контакта в соответствии с ISO 10993-1; - фундаментальны принципы, лежащие в основе оценки взаимодействия изделий с кровью; - пояснения к системному выбору методов исследования, а также принципы и научную основу этих методов
Связи и замены
Заменяющий:
ГОСТ ISO 10993-4-2020
Описание стандарта
ГОСТ ISO 10993-4-2011 Изделия медицинские. Оценка биологического действия медицинских изделий. Часть 4. Исследования изделий, взаимодействующих с кровью
Страницы стандарта





























































